Магнитолы AEG AR 4027 - инструкция пользователя по применению, эксплуатации и установке на русском языке. Мы надеемся, она поможет вам решить возникшие у вас вопросы при эксплуатации техники.
Если остались вопросы, задайте их в комментариях после инструкции.
"Загружаем инструкцию", означает, что нужно подождать пока файл загрузится и можно будет его читать онлайн. Некоторые инструкции очень большие и время их появления зависит от вашей скорости интернета.

6
,
.
:
●
4
.
●
.
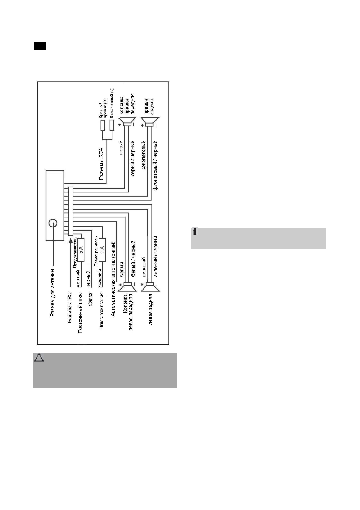
LINE OUT
RCA
.
.
1.
,
,
,
,
.
2.
RESET
.
RESET (10
),
(
RESETEN).
3.
,
,
.
.
«О
э е е
е я».
1
К
MODE
(
Radio, USB, CARD
AUX).
К
:
USB
CARD
.
2
К
(1
-6)
)
:
●
,
.
●
.
●
.
С
. 8,
«К
BAND/PTY
».
)
USB/CARD:
.
С
.
8, «К
AS/PS
».
3
/
/
/
SEL
(
)
)
,
.
.
.
)
.
(
SEL
),
,
,
.
)
К
SEL
.
SEL
.
,
.












