Страница 2 - ФУНКЦИИ И ТЕХНОЛОГИИ; Корпус внешнего блока имеет оцинкованное покрытие
2 ФУНКЦИИ И ТЕХНОЛОГИИ Антикоррозийный корпус Rust Prof Корпус внешнего блока имеет оцинкованное покрытие Функция «Глубокий сон» Помогает поддерживать наиболее комфортную температуру и экономит электроэнергию ECO - Экономичный режим Кондиционер автоматически повышает, при охлаждении, или понижает, п...
Страница 3 - Включается автоматически, в зависимости от внешних условий
3 AUTO - Автоматический режим Кондиционер в зависимости от температуры в помещении автоматически переключается в необходимыйрежим для создания наилучшего комфорта для Вас Режимы работы холод / тепло / осушение / вентиляция Кондиционеры Loriot работают в 4-х режимах для создания микроклимата в помеще...
Страница 15 - ВНИМАНИЕ
15 Снимите крышку с батарейного отсека, сдвинув ее в направлении, указанном стрелкой.Вставьте новые батарейки так, чтобы (+) и (-) батарейки были расположены верно. Закройте батарейный отсек крышкой, сдвинув ее на прежнее место. Используйте 2 батарейки типа LRO 3 AAA на 1.5 В (мизинчиковые)Не исполь...
Страница 16 - ПДУ может быть размещен на специальной настенной подставке; Рекомендации по размещению и использованию ПДУ (при его наличии); РЕЖИМЫ РАБОТЫ
16 ПДУ может быть размещен на специальной настенной подставке Рекомендации по размещению и использованию ПДУ (при его наличии) Контроль направления воздушного потока Выходящий воздушный поток равномерно распределяется по помещению. Можно выбрать оптимальное направление воздушного потока. Кнопка SWIN...
Страница 19 - ПРИМЕЧАНИЕ
19 Режим таймера Таймер включен Используется для автоматического включения кондиционера. Запрограммировать время включения можно только при выключенном приборе. Нажмите кнопку «TIMER» (Таймер), установите нужную температуру нажатием кнопок со стрелками, снова на-жмите кнопку «TIMER», задайте требуем...
Страница 20 - Таймер выключен; Режим вентилятора
20 Таймер выключен Используется для автоматического выключения кондиционера. Запрограммировать время выключения можно только при включенном приборе.Нажмите кнопку «TIMER» (Таймер), задайте требуемое время с помощью кнопок со стрелками.Нажимайте кнопки со стрелками до тех пор, пока на экране не появи...
Страница 21 - Таблица 3
21 Режим осушения Режим AUTO - автоматический режим С помощью этой функции понижается влажность воздуха и создаются более ком-фортные условия.Для установки режима осушения, нажмите кнопку «MODE» (режим) до появления на экране символа (DRY). Функция автоматически изменяет циклы охлаждения и вентиляци...
Страница 22 - потока «SWING» нажимая указанные кнопки.; Режим сна; дые 60 минут. Всего температура поднимается на 2
22 Для оптимизации работы кондиционера, настройте температуру (+/-2 0 С), скорость «FAN», направление воздушного потока «SWING» нажимая указанные кнопки. Режим сна Режим TURBO Для активации режима сна, нажмите кнопку «SLEEP» на ПДУ до появления на дисплее символа .Функция «режима сна» автоматически ...
Страница 24 - Описание кнопок управления; ПРОВОДНОЙ КОНТРОЛЛЕР
24 ПРИМЕЧАНИЕ 1. После выключения контроллера он выходит из режима самодиагностики автоматически.2. В режиме самодиагностики все кнопки недоступны. Описание кнопок управления Кнопка «ON/OFF» Нажмите кнопку «ON/OFF» один раз, чтобы включить контроллер. Нажмите кнопку «ON/OFF» повторно, чтобы вы-ключи...
Страница 26 - Настройка времени
26 Настройка времени Начало настройки времени Зажмите кнопку «Таймер» на 5 секунд Кнопка «Таймер» Выход из настройки времени и отображение текущего времени Мигает индикатор минут Мигает индикатор часов Установите минуты Установите час Кнопка «Mode» Кнопки Кнопки или или Кнопка «Mode» Для настройки в...
Страница 28 - Коды ошибок; Таблица 4
28 Коды ошибок Если в кондиционере появились какие-либо неисправности - Вы сможете увидеть на дисплеепроводного контролера сигнализацию об ошибке и ее зашифрованный код.Расшифровка кодов приведена в таблице ниже: Таблица 4 Расшифровка ошибки Код ошибки Ошибка датчика комнатной температуры Е1 Ошибка ...
Страница 29 - Инструкция по установке проводного контроллера; СХЕМА УСТАНОВКИ ПРОВОДНОГО КОНТРОЛЛЕРА
29 Инструкция по установке проводного контроллера 1. Отсоедините заднюю крышку проводного контроллера.2. Перед тем как закрепить заднюю крышку на стене, убедитесь, что длина провода, которая будет проходить через заднюю крышку, будет не менее 100 мм.3. Подключите 4 кабеля по направлению к задней кры...
Страница 32 - ГАБАРИТНЫЕ РАЗМЕРЫ ВНУТРЕННЕГО БЛОКА; ГАБАРИТНЫЕ РАЗМЕРЫ НАРУЖНОГО БЛОКА
32 ГАБАРИТНЫЕ РАЗМЕРЫ ВНУТРЕННЕГО БЛОКА Мощностъ, BTU/ч Габаритные размеры, мм Размер отверстия для выхода воздуха Размер отверстия входа воздуха Общий размер А В С D Е F G Н I J К L М N 18к 920 210 570 600 69 712 35 119 812 210 84 958 427 248 24к 920 270 570 600 69 712 35 179 812 270 24 958 427 427...
Страница 34 - ВЫБОР МЕСТА
34 ВЫБОР МЕСТА Внутренний блок следует устанавливать, учитывая следующие требования:- Наличие пространства для проведения обслуживания и монтажа.- Горизонтальность потолка и чтобы его конструкция выдерживала вес внутреннего блока.- Нет препятствий выходу и входу, а влияние наружного воздуха наименьш...
Страница 35 - Инструкция по установке кондиционера
35 МОНТАЖ КОНДИЦИОНЕРА • В режимах охлаждения и осушения кондиционер удаляет влагу из воздуха, поэтому следует учесть необходи- мость прокладки шланга для отвода конденсата. • Во избежание электромагнитных помех устанавливайте кондиционер на расстоянии не менее 1 м от бытовых приборов, таких как тел...
Страница 36 - ния или выключателем, расположенным на внутреннем блоке.
36 Для перемещения кондиционера на новое место обратитесь в уполномоченную сервисную организацию, поскольку это связано с удалением хладагента из системы, вакуумированием холодильного контура и проведением других специальных операций. 1. Не устанавливайте блок на открытом солнце, а также вблизи отоп...
Страница 37 - МОНТАЖ ВНУТРЕННЕГО БЛОКА КОНДИЦИОНЕРА
37 МОНТАЖ ВНУТРЕННЕГО БЛОКА КОНДИЦИОНЕРА Внутренний блок имеет возможность смены плоскости втягивания воздуха с горизонтальной нижней на вертикаль-ную, находящуюся сзади. Следуйте указаниям на картинках ниже, если хотите поменять место втягивания воздуха.
Страница 38 - ПОДКЛЮЧЕНИЕ ТРУБ ХЛАДАГЕНТА КОНДИЦИОНЕРА; Меры предосторожности; Таблица 7
38 ПОДКЛЮЧЕНИЕ ТРУБ ХЛАДАГЕНТА КОНДИЦИОНЕРА 1) 18000 Btu/hРазмер соединения (ф1/4” +ф1/2”), 2) 24000 Btu/hРазмер соединения (ф3/8” +ф5/8”), 3) 36000~60000Btu/hРазмер соединения (ф3/8” +ф3/4”). 1. Не допускайте попадания воздуха, пыли или иных материалов в трубопроводы во время их монтажа.2. Монтаж с...
Страница 39 - трубы составляет 20 градусов.; Процедура соединения труб; ПОДКЛЮЧЕНИЕ ДРЕНАЖНОГО ШЛАНГА
39 1. Измерьте необходимую длину соединительной трубы, затем выполните следующие операции.2. Сначала соедините трубу с внутренним блоком, затем с наружным.3. Согните трубку нужным образом, соблюдая осторожность, чтобы не повредить ее. 1. Используйте трубу ПВК с внутренним диаметром 30 мм для того чт...
Страница 41 - Установите трубы
41 1. Просверлите отверстие в стенке (под размер стенной проходки, диаметром 90-105 мм), затем установите соеди- нительные фитинги, такие как стенная проходка и ее крышка. 2. Надёжно привяжите кабели к соединительной трубе лентой. 3. Не допускайте попадания воздуха внутрь трубы, так как это может пр...
Страница 43 - Установка сливного штуцера
43 Вставьте прокладку в сливной штуцер, затем вставьте штуцер в отверстие поддона наружного блока, поверните на 90 градусов, чтобы зафиксировать его. Наденьте на штуцер сливной шланг (можно приобрести в магазине), если необходимо слить конденсат из наружного блока во время работы в режиме обогрева. ...
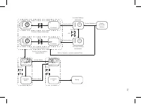
Страница 45 - СХЕМА СОЕДИНЕНИЙ ВНУТРЕННЕГО И НАРУЖНОГО БЛОКА
45 СХЕМА СОЕДИНЕНИЙ ВНУТРЕННЕГО И НАРУЖНОГО БЛОКА Схема соединений (Модель LAC-18TD) Схема соединений (Модель LAC-36TD, 48TD, 60TD) Схема соединений (Модель LAC-24TD) Питание:3х2,5 мм 2 Питание:3х0,75 мм 2 Питание:3х0,75 мм 2 Питание:3х2,5 мм 2 Питание:3х2,5 мм 2 Питание:5х2,5 мм 2 3х1,5 мм 2 4х0,75...
Страница 46 - Чистка внутреннего блока и пульта дистанционного управления
46 Перед тем, как приступить к чистке, отключите кондиционер от электросети. Чистку внутреннего блока и пульта ДУ выполняйте сухой мягкой тканью. Если внутренний блок слишком загрязнен, смочите ткань холодной водой. Запрещается чистить влажной тканью пульт ДУ.Во избежание повреждения краски или дета...
Страница 52 - УТИЛИЗАЦИЯ, СРОК СЛУЖБЫ, ГАРАНТИЙНЫЙ СРОК
52 По окончанию срока службы прибора следует провести его утилизацию в соответствии с нормами, правилами и способами, действующими в месте утилизации. Подробную информацию по утилизации прибора Вы можете по-лучить у представителя местного органа власти, предоставив ему полную информации о приборе. И...