Лодочные моторы Suzuki DF80ATX - инструкция пользователя по применению, эксплуатации и установке на русском языке. Мы надеемся, она поможет вам решить возникшие у вас вопросы при эксплуатации техники.
Если остались вопросы, задайте их в комментариях после инструкции.
"Загружаем инструкцию", означает, что нужно подождать пока файл загрузится и можно будет его читать онлайн. Некоторые инструкции очень большие и время их появления зависит от вашей скорости интернета.

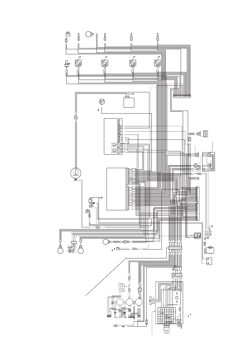
WIRING DIAGRAM
DF70AT/DF80AT/DF90AT (REMOTE CONTROL MODEL)
SUZUKI
MAP
SENSOR
W
R
IAC
THROTTLE
TROLL MODE
SWITCH
SENSOR
TRIM
SENSOR
Bl
Y
B
NEUTRAL
SWITCH
Br
N ON
F.
R OFF
Bl
B/W
IAT SENSOR
B/W
W/R
W
Lbl
O
G
Br
Gr
Lbl
O
G
Br
W/R
W
Gr
Bl
Bl
Gr
Gr
G
BZ
PUSH
PUSH
FREE
ST
OFF
GND
STOP
BATT
START
RESET
IG
TURN
BZ
IG
B
G
W
Gr
Br
O
G
EMERGENCY STOP SWITCH LOCK PLATE IN RUN LOCK PLATE OFF STOP
REMOTE CONTROL BOX
IGNITION SWITCH
UP
DN
PTT SWITCH
W/Y
W
P
Bl/B
G/Y
G/W
Lbl
O
Br
Y
G
Gr
Bl/W
W/Y
W
G/Y
G/W
Lbl
P
V
O/W
Br
Y/B
Bl/R
B/G
Bl/W
B
P/W
B/G
B/Bl
B
W
Bl G
B
B
R
B/W
W
G
r/R
R
B/G
B
P
Lbl
B/Bl
JOINT
CONNECTOR
P
Lbl
P/W
Lg/W
G/W
P/W
G/W
P/W
Bl/B
Bl/B
G/W
P/W
Bl/B
G/W
P/W
Bl/B
B
B/G
O/Y
Y
CAP
GAUGE
CONNECTOR
CAP
SDS
CONNECT
OR
GA
UGE
CONNECTOR
B
B/G
O/Y
Y
P
Lbl W/R
P
Lbl W/R
P
Lbl
W/R
P
Lbl
W/R
UP
DN
DIGITAL GAUGE DIAGRAM (OPTION)
SDS CONNECTOR
B
B/W
Gr, W
B
Gr
B
Gr
Gr/Y
B
Gr
Bl
Gr
O
B/Bl
B/W
Y/Bl
CMP SENSOR #1
IGNITION COIL #1
IGNITION COIL #2
IGNITION COIL #3
IGNITION COIL #4
Gr
Lg
Gr
R/W
Gr
B/Br
Gr
B/R
Gr
O/B
B/W
Lg/W
B B
CYLINDER TEMP SENSOR
FUEL INJECTOR
FUEL PUMP
FUEL INJECTOR
#1
#2
FUEL INJECTOR
#3
FUEL INJECTOR
#4
Y
Y
Y
Y
Y
Y
OIL PRESSURE
SWITCH
1.0 – 0.3 kgf/cm
ON
Y
Y
Y
R
B
RECTIFIER & REGULATOR
MAIN RELAY
STARTER MOTOR
RELAY
FUSE BOX
FUSE
10A
30A
30A
10A
40A
W
R
W/R
R
R
W
W
Gr/R
Y/G
Gr
W
R
W
R/B
W
Gr
W
W
G
Y/G
MAGNETO
CKP SENSOR
W/Y
W/Y
B
W/Y
B
P
G/Y
G/W
Bl/B
P
G/Y
G/W
Bl/B
METER
TRIM METER
TACHOMETER WITH LED
R/G
B
R/G
B
R/G
B
Gr
B
B
Gr
B
Gr
Y
B
Gr
Y
B
R/G
B
R/G
B
B
Gr
Gr
B
R/G
B
BB
BB
Gr
B
R/G
B
10A
R/G
R/G
LIGHTING SWITCH
JOINT
CONNECT
OR
W/R
Bl/B
BATTERY
12V 100AH
PTT
MOTOR
PTT
RELAY
R
R
R
B Bl Br G Gr Lbl Lg O P R
W Y B/Br B/G B/O B/R B/W B/Y Bl/B Bl/R Bl/W Br/Y G/R G/W Gr/R Gr/Y
: Black : Blue : Brown : Green : Gray : Light blue : Light green : Orange : Pink : Red
V
: Violet : White : Yellow : Black with Brown : Black with Green : Black with Orange : Black with Red : Black with White : Black with Yellow : Blue with Black : Blue with Red : Blue with White : Brown with Yellow : Green with Red : Green with White : Gray with Red : Gray with Yellow
Lg/B Lg/R Lg/W O/B O/W O/Y P/Bl P/W R/B R/G R/W R/Y V/W W/B W/Bl W/G W/R W/Y Y/Bl Y/G
: Light green with Black : Light green with Red : Light green with White : Orange with Black : Orange with White : Orange with Yellow : Pink with Blue : Pink with White : Red with Black : Red with Green : Red with White : Red with Yellow : Violet with White : White with Black : White with Blue : White with Green : White with Red : White with Yellow : Yellow with Blue : Yellow with Green
WIRE COLOR
UP
DN
Gr
Gr
B/G
R/B
B/W
R/B
Bl/W
Bl
B
B
B
P
B
P
B
P
B
V
B
W/B
R/Y
Gr/R
Gr/R
R/G
W/Bl
R
B/W
Br/Y
Y
B
R
W/Y
Y/G
Y/G
B/Bl
B
B/W
B
B
Lg/B
Bl
Bl/B
B
M
STARTER MOTOR
W/B
W/Y
R/B
R/Y
W/Bl
G/Y
Br
Y/B
Bl/W
B
P/W
G/W
O/Y
Lg
R/W
B/Br
B/R
O/B
Gr/Y
Bl
O
Y/Bl
R/G
O/W
B
Y
Lg/R
Lg/B
Lg/B
Br/Y
Br/Y
B
Lg/B
Br/Y
W/Y
B
W
B/G
B R
B P
Lbl
Bl/R
B/Bl
B/W
Bl/W
P/W
Lg/W
Gr
Bl
G
V
ENGINE CONTROL MODULE
G
Y/G
R/B
Lg/R
B
PTT
SWITCH
B/W
JOINT
CONNECTOR
Содержание
- 6 БЕНЗИН
- 8 Трансмиссионное
- 13 УСТАНОВКА; ТРЕБОВАНИЯ
- 15 ИСПОЛЬЗОВАНИЕ
- 16 Выбор; Установка
- 17 РЕГУЛИРОВКИ; Регулировка
- 21 МОДЕЛИ
- 22 ИНДИКАТОР; ТАХОМЕТР
- 23 Проверка
- 25 Система
- 27 СИСТЕМА
- 28 Активация
- 30 ВНИМАНИЕ
- 31 ПРОВЕРКА
- 33 Обкатка
- 34 ЭКСПЛУАТАЦИЯ; Предпусковой
- 35 Запуск
- 37 рычаг
- 38 Переключение
- 42 Эксплуатация
- 43 СНЯТИЕ; Снятие; Транспортировка
- 46 График
- 50 Замена
- 52 Смазка
- 53 Аноды
- 54 Аккумулятор
- 55 ОМЫВКА
- 56 При
- 57 ЗАТОПЛЕННЫЙ
- 58 ХРАНЕНИЕ; Консервация
- 60 ПЛАВКИЙ
