Лодочные моторы Suzuki DF70ATX - инструкция пользователя по применению, эксплуатации и установке на русском языке. Мы надеемся, она поможет вам решить возникшие у вас вопросы при эксплуатации техники.
Если остались вопросы, задайте их в комментариях после инструкции.
"Загружаем инструкцию", означает, что нужно подождать пока файл загрузится и можно будет его читать онлайн. Некоторые инструкции очень большие и время их появления зависит от вашей скорости интернета.

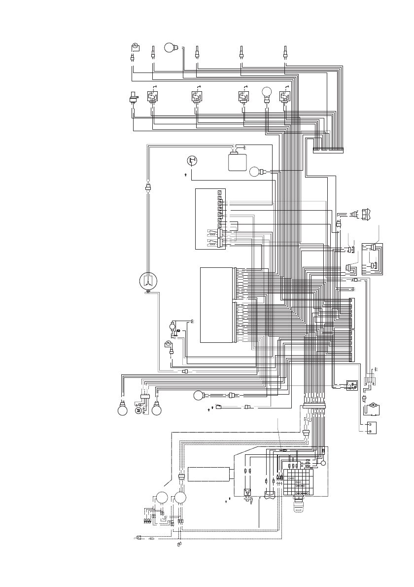
DF70ATH/DF90ATH (TILLER HANDLE MODEL <Type-A>)
PUSH
PUSH
FREE
ST
OFF
GND
ST
OP
BA
TT
ST
AR
T
RESET
IG
TURN
BZ
IG
B
G
W
Gr
Br
O
SUZUKI
UP
DN
B/G
B/Bl
W
Bl G
B/W
B
B/W
W
Gr/R
R
B/G
B
P
Lb
l
B/Bl
R.
R/W
JOINT
CONNECT
O
R
JOINT
CONNECT
O
R
Lbl
P/W
Lg/W
G/W
P/W
G/W
P/W
Bl/B
Bl/B
GA
UGE
CONNECT
O
R
CAP
SDS
CONNECT
O
R
B/G
O/Y
Y
Lb
l
W/R
Lb
l
W/R
Lbl
W/R
Lbl
W/R
UP
DN
B
B/W
Gr , W
JOINT
CONNECT
O
R
Gr
IGNITION COIL #4
B/W
Bl/W
W
A
TER PRESSURE
SENSOR
R
BB
Gr
Gr/Y
IGNITION COIL #3
BB
Gr
Bl
IGNITION COIL #2
BB
Gr
O
B/Bl
B/W
Y/Bl
CMP
SENSOR #1
IGNITION COIL #1
Lg/R
Gr
Lg
Gr
R/W
Gr
B/Br
Gr
B/R
Gr
O/B
B/W
Lg/W
CYLINDER TEMP
SENSOR
FUEL INJECT
O
R
FUEL PUMP
FUEL INJECT
O
R
#1
#2
FUEL INJECT
O
R
#3
FUEL INJECT
O
R
#4
Y
Y
Y
Y
Y
Y
OIL PRESSURE
SWITCH
1.0 ± 0.3 kgf/cm
ON
Y
Y
Y
BB
RECTIFIER &
REGULA
T
OR
SPEED
SENSOR
B/W
Bl/W
MAIN
RELA
Y
ST
AR
TER
MO
T
O
R
RELA
Y
FUSE BO
X
FUSE
10A
30A
30A
10A
40A
W
W/R
W
W
Gr/R
Y/G
Gr
W
W
R/B
W
Gr
W
W
G
Y/G
Bl/B
W/Y
W/B
B
G/W
R/W
B/R
Bl
Y/Bl
R/G
O/W
B
Y
Lg/R
W/Y
W
B/G
Lbl
Bl/R
B/Bl
R/W
B/W
Lg/W
P/W
Lg/W
Gr
Bl/B
Bl/W
Bl
G
V
R/B
ENGINE CONTR
OL MODULE
R
R
R
B
M
ST
AR
TER
MO
T
O
R
IA
T SENSOR
MAP
SENSOR
W
R
IA
C
THR
O
TTLE
SENSOR
TRIM
SENSOR
NEUTRAL
SWITCH
N ON
F
.R OFF
Bl
W/Y
W
G/Y
G/W
Lb
l
O
Br
Y
G
Gr
Bl
P/W
Bl/B
W
G/Y
G/W
Lb
l
O/W
Br
V
Y/B
Bl/R
B/G
Bl/W
P/W
Bl/B
G/Y
G/W
P/W
Bl/B
B
O
Gr
Bl
Bl
BZ
Gr
Gr
Gr
Gr
O
Br
W
G
Gr
W
O
Y
Gr
Y
Gr
Lb
l
Lb
l
G
G
O
Gr
G/W
Bl/B
G/Y
TA
CHOMETER
WITH LED
R/G
Gr
Y
TRIM
METER
R/G
Gr
Gr
Gr
Gr
Y
R/G
R/G
R/G
Gr
R/G
R/G
Gr
EMERGENCY
ST
OP SWITCH
LOCK PLA
TE IN
R
U
N
LOCK PLA
TE OFF ST
OP
TILLER HANDLE
PTT SWITCH
IGNITION SWITCH
B
A
TTER
Y
12V 100AH
PTT
M
OTO
R
PTT
RELA
Y
G/W
P/W
Bl/B
G/W
P/W
Bl/B
B/G
O/Y
Y
CAP
GA
UGE
CONNECT
O
R
DIGIT
AL GA
UGE
DIA
GRAM
(OPTION)
SDS
CONNECT
O
R
MA
GNET
O
CKP SENSOR
W
-TUBE
LIGHTING
SWITCH
B
B
B
R
R
R
R
R
R
Lg/B
B/W
B/G
B/W
R/B
R/B
B/W
W/B
R
B/W
Br/Y
W/Bl
R/G
Gr/R
Gr/R
R/Y
B
B
B
B
B
B
B
B
B
B
B
B
B
P
P
B
B
B
P
B
B
P
P
B
B
B
B
R
B
P
B
P
P
PP
P
B
P
B
B
B
Bl
Y
Bl
B
Y
B/W
R
W/Y
R
R
R
Y/G
Y/G
B/Bl
Br
Br/Y
Lg/B
R
B
P
Y/G
O
Gr/Y
O/B
B/Br
Lg
P/W
O/Y
Y/B
R/B
R/Y
W/Bl
G/Y
Br
Bl/W
Bl
B
Bl
Br
G
Gr
Lb
l
Lg
O
P
R
W
Y
B/Br
B/G
B/O
B/R
B/W
B/Y
Bl/B
Bl/R
Bl/W
Br/Y
G/R
G/W
Gr/R
Gr/Y
: Blac
k
: Blue
: B
ro
w
n
: Green
: G
ra
y
: Light b
lue
: Light green
: Orang
e
: Pink
: Red
V
: Violet
: White
: Y
ello
w
: Blac
k
with Br
o
w
n
: Blac
k
with Green
: Blac
k
with Orang
e
: Blac
k
with Red
: Blac
k
with
White
: Blac
k
with
Y
ello
w
: Blue with Blac
k
: Blue with Red
: Blue with
White
: Br
o
wn with
Y
ello
w
: Green with Red
: Green with
White
: Gra
y
with Red
: Gra
y
with
Y
ello
w
Lg/B
Lg/R
Lg/W
O/B
O/W
O/Y
P/Bl
P/W
R/B
R/W
R/Y
V/W
W/B
W/Bl
W/G
W/R
W/Y
Y/Bl
Y/G
: Light green with Blac
k
: Light green with Red
: Light green with
White
: Orang
e with Blac
k
: Orang
e with
White
: Orang
e with
Y
ello
w
: Pink with Blue
: Pink with
White
: Red with Green
: Red with
White
: Red with
Y
ello
w
: Violet
with White
:
White with Blac
k
:
White with Blue
:
White with Green
:
White with Red
: White
with
Y
ello
w
: Y
ello
w
with Blue
: Y
ello
w
with Green
WIRE COLOR
Содержание
- 6 БЕНЗИН
- 8 Трансмиссионное
- 13 УСТАНОВКА; ТРЕБОВАНИЯ
- 15 ИСПОЛЬЗОВАНИЕ
- 16 Выбор; Установка
- 17 РЕГУЛИРОВКИ; Регулировка
- 21 МОДЕЛИ
- 22 ИНДИКАТОР; ТАХОМЕТР
- 23 Проверка
- 25 Система
- 27 СИСТЕМА
- 28 Активация
- 30 ВНИМАНИЕ
- 31 ПРОВЕРКА
- 33 Обкатка
- 34 ЭКСПЛУАТАЦИЯ; Предпусковой
- 35 Запуск
- 37 рычаг
- 38 Переключение
- 42 Эксплуатация
- 43 СНЯТИЕ; Снятие; Транспортировка
- 46 График
- 50 Замена
- 52 Смазка
- 53 Аноды
- 54 Аккумулятор
- 55 ОМЫВКА
- 56 При
- 57 ЗАТОПЛЕННЫЙ
- 58 ХРАНЕНИЕ; Консервация
- 60 ПЛАВКИЙ
