Лодочные моторы Suzuki DF50ATS - инструкция пользователя по применению, эксплуатации и установке на русском языке. Мы надеемся, она поможет вам решить возникшие у вас вопросы при эксплуатации техники.
Если остались вопросы, задайте их в комментариях после инструкции.
"Загружаем инструкцию", означает, что нужно подождать пока файл загрузится и можно будет его читать онлайн. Некоторые инструкции очень большие и время их появления зависит от вашей скорости интернета.

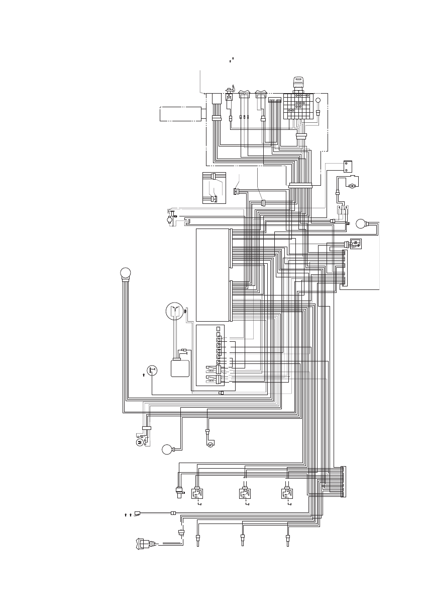
DF50ATH/60ATH
DN
UP
M
GA
UGE
CONNECT
OR
SDS
CONNECT
OR
DIGIT
A
L GA
UGE
DIA
GRAM
(OPTION)
GA
UGE
CONNECT
OR
SDS
CONNECT
OR
CAP
CAP
UP
DN
UP
DN
PTT SWITCH
TR
OLL MODE
SWITCH
SUZUKI
PUSH
PUSH
TURN
FREE
ST
IG
OFF
B
G
W
Gr
Br
O
GND
ST
OP
BA
TT
ST
AR
T
B.
Z
RESET
IG
IGNITION
SWITCH
TILLER HANDLE
EMERGENCY
ST
OP SWITCH
LOCK PLA
TE IN R
U
N
LOCK PLA
TE OFF ST
OP
T
A
CHOMETER/
INDICA
T
OR
BZ
CA
UTION B
U
ZZER
V
G/Y
G/W
W
Y
Gr
B
P
Bl/B
Lb
l
O
Br
G
Bl
B
A
TTER
Y
MA
GNET
O
CKP SENSOR
ST
AR
TER
MO
T
O
R
B
BlB
l
G
G
PTT
RELA
Y
TRIM
SENSOR
PTT MO
T
O
R
B/WB
/W
B
B
B/W
B
Bl
G
R
B
R
MAIN
RELA
Y
ST
AR
TER
MO
T
O
R
RELA
Y
FUSE BO
X
FUSE
15A
15A
30A
30A
30A
CMP
SENSOR #1
B/W
B
/W
Y/BlY
/B
l
B/Bl
B
/B
l
B/W
Y/Bl
B/Bl
W
B/R
B/R
W
B/R
Gr
G
r
O
B
B
Gr
O
B
IGNITION COIL #1
Gr
Bl
B
IGNITION COIL #2
Gr
Gr/Y
B
IGNITION COIL #3
#3
#2
#1
FUEL INJECT
O
R
FUEL INJECT
O
R
FUEL INJECT
O
R
CYLINDER TEMP
SENSOR
B
B
B
B
B
Lg/W
L
g
/W
B/WB
/W
Lg/W
B/W
OIL PRESSURE SWITCH
RECTIFIER &
REGULA
T
OR
THR
O
TTLE & IA
T & MAP
SENSOR
JOINT
CONNECT
OR #2
JOINT
CONNECT
OR #1
JOINT
CONNECT
OR
ENGINE CONTR
OL MODULE
B
W
P/B
B/G
B/G
R/B
R/B
B/G
R/B
Gr
Gr
W
W
R
W
W
W
W
W
R
R
R
W
W/R
G
Y/G
Y/G
BlB
l
Bl
Y
Y
Y Y
R
R
B
Y
Y
Y
R
B
B B
R R
Gr
, W
B
BW
B
/G
Gr
B/W
P
Lb
l
B/Bl
Lb
l
W/R
P
P
W/R
Lbl
Lb
l
W/R
P
B/BrB
/B
r
Gr
G
r
B/Br
Gr
O/BO
/B
Gr
G
r
O/B
Gr
R/WR
/W
Gr
G
r
R/W
Gr
1.0 ± 0.3 kgf/cm
2
ON
B
Bl
Br
G
Gr
Lb
l
Lg
O
P
R
V
W
Y
B/Br
B/G
B/O
B/R
B/W
B/Y
Bl/B
Bl/R
Bl/W
Br/Y
G/R
G/W
Gr/R
Gr/Y
: Blac
k
: Blue
: B
ro
w
n
: Green
: G
ra
y
: Light b
lue
: Light green
: Orang
e
: Pink
: R
e
d
: Violet
: White
: Y
ello
w
: Blac
k with Br
o
w
n
: Blac
k with Green
: Blac
k with Orang
e
: Blac
k with Red
: Blac
k with
White
: Blac
k with
Y
e
llo
w
: Blue with Blac
k
: Blue with Red
: Blue with
White
: Br
o
w
n with
Y
e
llo
w
: Green with Red
: Green with
White
: Gra
y
with Red
: Gra
y
with
Y
e
llo
w
Lg/B
Lg/R
Lg/W
O/B
O/W
O/Y
P/Bl
P/W
R/B
R/G
R/W
R/Y
V/W
W/B
W/Bl
W/G
W/R
W/Y
Y/Bl
Y/G
: Light green with Blac
k
: Light green with Red
: Light green with
White
: Orang
e with Blac
k
: Orang
e with
White
: Orang
e with
Y
e
llo
w
: Pink with Blue
: Pink with
White
: Red with Blac
k
: Red with Green
: Red with
White
: Red with
Y
e
llo
w
: Violet
with White
: White
with
Blac
k
: White
with
Blue
: White
with
Green
: White
with
Red
: White
with
Y
e
llo
w
: Y
ello
w
with
Blue
: Y
ello
w
with
Green
WIRE COLOR
R/B
R/B
R/G
R/G
W/B
W/B
W/Bl
W
/B
l
R/Y
R/Y
B/R
B/R
Y/Bl
Y/B
l
O
O
Bl
Bl
Gr/Y
Gr/
Y
O/B
O/B
B/Br
B
/B
r
R/W
R/W
B
B
B
Y/G
Y
/G
Br
Br
Bl/W
Bl/
W
Y/B
Y/B
O
O
G/Y
G/Y
O/Y
O/Y
Y
Y
Y
G/W
G/W
P/W
P/W
Bl/B
Bl/
B
R/B
R/G
W/B
W/Bl
R/Y
B/R
Y/Bl
O
Bl
Gr/Y
O/B
B/Br
R/W
B
B
Y/G
Br
Bl/W
Y/B
O
G/Y
O/Y
Y
Y
G/W
P/W
Bl/B
PTT SWITCH
NEUTRAL SWITCH
N
ON
F,
R
O
F
F
Lbl
Lb
l
W/R
W/R
P
Lbl
W/R
P
IA
C
FUEL PUMP
R/G
R
/G
W/BW
/B
Gr
G
r
GrG
r
W/Bl
W
/B
l
R/YR
/Y
R/G
W/B
Gr
Gr
W/Bl
R/Y
R
R
B/WB
/W
Br/Y
B
r/
Y
Lg/BL
g
/B
W
W
R
B/W
Br/Y
Lg/B
W
B/W
B/W
R/B
R/B
B/W
R/B
Y/B
Y/B
Br
B
r
Y/G
Y/G
B/Bl
B
/B
l
Y/B
Br
Y/G
B/Bl
G
P/B
P/B
Bl
Bl
R
Lg/W
Lg
/W
Gr
Gr
B/G
B/G
W
Lg/B
Lg
/B
Br/Y
Br/
Y
B
B
R
W/Y
W/Y
P/W
P/W
Lbl/W
L
bl/
W
Bl/R
Bl/
R
B/W
B/W
B/Bl
B/B
l
P
Lbl
L
bl
G
P/B
Bl
R
Lg/W
Gr
B/G
W
Lg/B
Br/Y
B
R
W/Y
P/W
Lbl/W
Bl/R
B/W
B/Bl
P
Lbl
B/G
B/G
B/Bl
B/B
l
W
B
B
B/G
B/Bl
W
B
W/Y
W/Y
R
R
B/W
B
/W
W/Y
R
B/W
P/W
P/W
Lbl/W
L
bl/
W
P/W
Lbl/W
B B
G/W
G/W
P/W
P/W
Bl/B
Bl/
B
G/W
G/W
P/W
P/W
Bl/B
Bl/
B
G/W
P/W
Bl/B
G/W
P/W
Bl/B
Y
Y
O/Y
O/Y
B
B
B/G
B/G
Y
O/Y
B
B/G
Y
Bl/BB
l/
B
G/Y
G
/Y
P/WP
/W
G/W
G
/W
Lb
l
L
b
l
P
P
O
W
W
BrB
r
Y/B
Y
/B
Bl/RB
l/
R
B/G
B
/G
Bl/WB
l/
W
B
B
Y
Bl/B
G/Y
P/W
G/W
Lb
l
P
O
W
Br
Y/B
Bl/R
B/G
Bl/W
B
G/W
G/W
P/W
P
/W
Bl/G
Bl/
G
P/W
P/W
Bl/B
B
l/B
G/W
G/W
Y
O/Y
O/Y
B
B/G
B/G
G/W
P/W
Bl/G
P/W
Bl/B
G/W
Y
O/Y
B
B/G
R
R
R
V V
VV
P P
Lbl
Lb
l
Lbl
V
G/YG
/Y
G/WG
/W
W
Y
GrG
r
B
P
Bl/BB
l/
B
Lb
l
L
b
l
O
BrB
r
G
BlB
l
V
B
G
W/RW
/R
W
GrG
r
BrB
r
BlB
l
B
G
B
W
W
GrG
r
BrB
r
BlB
l
G
G
W/R
W
Gr
Br
Bl
B
Bl/BB
l/
B
G/WG
/W
O
G/YG
/Y
Y
B
Bl/BB
l/
B
G/WG
/W
O
G/YG
/Y
Y
B
Bl/B
G/W
O
G/Y
Y
B
B
G
Lb
l
L
b
l
W/RW
/R
P
Lb
l
L
b
l
GrG
r
Gr
P
B
G
B
G
Lb
l
W/R
P
GrG
r
V
B
GrG
r
V
B
Gr
GrG
r
Gr
V
B
Gr
GrG
r
Gr
V
B
B
Gr,
O
Lb
l
P
B
G
Bl/B
G/W
O
G/Y
Y
B
W
W
Gr
Br
Bl
BlB
l
BlB
l
Bl
Bl
G/Y
G/W
W
Y
Gr
B
P
Bl/B
Lb
l
O
Br
G
Bl
Содержание
- 6 БЕНЗИН
- 8 Трансмиссионное
- 13 УСТАНОВКА; ТРЕБОВАНИЯ
- 15 ИСПОЛЬЗОВАНИЕ
- 16 Выбор; Установка
- 17 РЕГУЛИРОВКИ; Регулировка
- 20 ОТМЕНА
- 22 ИНДИКАТОР; ТАХОМЕТР; МОДЕЛИ
- 23 Проверка
- 25 Система
- 27 Активация
- 29 Рычаг; Фиксатор
- 31 Гидравлический
- 32 ВНИМАНИЕ
- 33 ПРОВЕРКА
- 35 Процедура
- 36 Перед
- 37 Запуск
- 39 рычаг
- 40 Пе ре ключе ние; Модель
- 41 Остановка
- 42 Швартовка
- 44 Эксплуатация
- 45 СНЯТИЕ; Вертикальная
- 48 График
- 52 Замена
- 54 Смазка
- 55 Аноды
- 56 Топливный
- 57 При
- 61 Консервация; Хранение
- 64 СПЕЦИФИКАЦИИ
