Страница 2 - ОГЛАВЛЕНИЕ
ОГЛАВЛЕНИЕ 2 1. Об устройстве ........................................................................................................................................... 5 2. Возможности системы ............................................................................................................
Страница 6 - ВОЗМОЖНОСТИ СИСТЕМЫ; Охранная система позволяет
6 2. ВОЗМОЖНОСТИ СИСТЕМЫ • Контроль 288-и беспроводных и 3-х про-водных зон. Охранная система позволяет контролировать 291 зону, с поддержкой 9-ти отдельных разделов, которые могут быть поставлены на контроль независимо друг от друга. Для каждой охранной зоны предусмотрено множество различных на-стр...
Страница 7 - Простота программирования.
7 2. ВОЗМОЖНОСТИ СИСТЕМЫ значен пароль принуждения, который де-активирует охранные функции, но при этом система беззвучно предупреждает специ-альные службы о нештатной ситуации. • Простота программирования. Для управ- ления и программирования используется встроенная в центральный блок клавиатура и Ж...
Страница 9 - ОПИСАНИЕ УСТРОЙСТВА; Прежде чем приступить к работе с охранной; Условные обозначения:
9 3. ОПИСАНИЕ УСТРОЙСТВА Прежде чем приступить к работе с охранной системой внимательно проверьте комплект-ность и изучите основные элементы устройс-тва. Данная охранная система выполнена в моноблочном форм-факторе, и все функцио-нальные элементы размещены в корпусе цен-трального блока. 1 4 5 6 8 7 ...
Страница 12 - СОСТОЯНИЕ СИСТЕМЫ
12 Сигналы светодиодных индикаторов 3.1.2. Встроенная клавиатура 3. ОПИСАНИЕ УСТРОЙСТВА СОСТОЯНИЕ СИСТЕМЫ КРАСНЫЙ ЖЕЛТЫЙ ЗЕЛЕНЫЙ БЕЗДЕЙСТВИЕ Выключен Выключен Мигает ОХРАНА ПЕРИМЕТРА Выключен Мигает Выключен ОХРАНА Мигает Выключен Выключен БЕЗДЕЙСТВИЕ есть предупреждения Выключен Включен Мигает БЕЗД...
Страница 14 - МАРКИРОВКА
14 3. ОПИСАНИЕ УСТРОЙСТВА 3.3. Подключение проводных устройств К соответствующим разъемам на тыльном торце центрального блока можно подключить до 3 проводных устройств. 3.4. Описание переключателей и портов +12V DC ALARM SENSOR OUT OUT AUX AUX IN – + IN GND 1 2 2 1 1 2 3 4 5 6 7 8 9 № МАРКИРОВКА НАЗ...
Страница 16 - ПАРОЛЬ
16 3. ОПИСАНИЕ УСТРОЙСТВА Для многоуровневой авторизации пользо- вателей в системе может быть использовано до 14-ти паролей, каждый из которых должен содержать не более 4 цифр. Ниже в таблице рас-смотрена авторизация пользователей, их полно-мочия и пароли, установленные по умолчанию. Система LifeSOS...
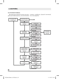
Страница 19 - Установки таймера
19 4.1 Установки таймера Учитывая возможность использования сис- темы для управления домашней техникой, ос-вещением, а так же использование задержек при выполнении основных функций, рекомен-дуется установить определенные таймеры. Установки таймера В секундах В минутах Задержка на вход Задержка на вы...
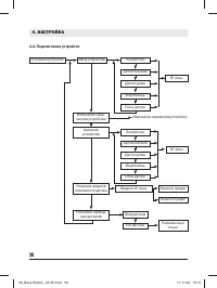
Страница 24 - При установке номера
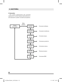
24 4. НАСТРОЙКА 4.2.1.1. Общие телефоны В памяти системы может храниться 4 но- мера телефонов, которым присвоен статус « Общие ». Это могут быть номера Вашего офи- са, друзей, соседей или членов семьи. На эти номера будут поступать все тревожные сооб-щения. Для установки номера телефона или пейд- же...
Страница 35 - Эту функцию рекомендуется
35 те « ДверЗвонокВкл » – для включения, или «ДверЗвонокВыкл» для отключения звуково- го сопровождения). При выключенной функ-ции в режиме «БЕЗДЕЙСТВИЕ» срабатывание датчика взлома не будет сопровождаться ни-каким сигналом. Совет: Эту функцию рекомендуется использовать для магнито-контактных датчико...
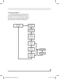
Страница 37 - Работа внутренней или подключенной вне-
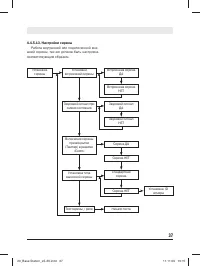
37 Установка сирены Установки встроенной сирены Звуковой сигнал при смене состояния Установка типа выносной сирены Тест сирены / реле Начало теста Включение сирены при вскрытии (Тампер) в режиме «Снято» Встроенная сирена ДА Сирена ДА Сирена НЕТ Сирена НЕТ Встроенная сирена НЕТ Звуковой сигнал ДА Зву...
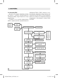
Страница 42 - «Чтение RSSI»
42 4. НАСТРОЙКА 4.5.9. Настройки GSM Данные установки применяются только для систем, укомплектованных GSM модулями. 4.5.10. Отображение уровня сигнала При активации данной функции на дисп- лее будет отображаться уровень сигнала в месте расположения GSM модуля. Желатель-но найти такое местоположение,...
Страница 50 - Тест
50 5. УСТАНОВКА После того как все необходимые настройки были произведены можно перейти к установ-ке охранной системы. Все что требуется для этого, есть в комплекте. 5.1. Рекомендации по установке Для корректной работы системы необходи- мо, чтобы центральный блок имел устойчивый прием сигналов от вс...
Страница 52 - Управлять системой можно с помощью; «ОХРАНА»
52 6. ЭКСПЛУАТАЦИЯ Подключите адаптер питания к бытовой сети и центральному блоку, а так же включите аккумуляторную батарею. При этом вы услы-шите короткий звуковой сигнал встроенной сирены и фразу «Приветствую Вас» из цент- рального блока. В исходном состоянии на дис-плее отображено состояние систе...
Страница 59 - В некоторых случаях сигнал
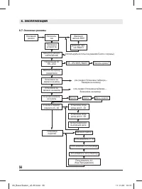
59 6.7.7. Время на выход Данная функция предназначена для уста- новки задержки между нажатием на кнопку постановки на охрану и началом реакции сис-темы на тревожные события. Когда вы поки-даете дом и нажимаете кнопку постановки на охрану, при установленном времени на выход, у вас появляется определе...
Страница 64 - ТЕХНИЧЕСКИЕ ХАРАКТЕРИСТИКИ
64 7. ТЕХНИЧЕСКИЕ ХАРАКТЕРИСТИКИ Питание: 12-15 В постоянного тока, 300 мА Ток потребления: 50 мА (в режиме ожидания) Частота радиоканала: 868,25 МГц Мощность радиоканала: менее 10 мВт Дальность радиоканала: 100 -300 м на открытой местности (в зависимости от типа датчиков и версии LS-30). Возможност...
Страница 65 - СПИСОК ПОДКЛЮЧЕННЫХ УСТРОЙСТВ
65 8. СПИСОК ПОДКЛЮЧЕННЫХ УСТРОЙСТВ № П/П НАЗВАНИЕ УСТРОЙСТВА НОМЕР ЗОНЫ (XX–XX) ИМЯ ПОЛЬЗОВАТЕЛЯ ДАТА ЗАПУСКА (КОНТРОЛЬ БАТАРЕИ) 1 2 3 4 5 6 7 8 9 10 11 12 13 14 15 16 17 18 19 20 21 22 23 24 25 26 27 28 29 30 20_Base Station_LS-30.indd 65 20_Base Station_LS-30.indd 65 11.11.09 19:15 11.11.09 19:15
Страница 66 - Место для печати; Г А Р А Н Т И Й Н Ы Й Т А Л О Н :
«LifeSOS» (044) 223–47–07, 8 (044) 223–96–89, www.lifesos.com.ua 66 БЕЗ ПОЛНОГО ЗАПОЛНЕНИЯ ТАЛОНА И ПРИ ОТСУТСТВИИ ПЕЧАТИ ТАЛОН НЕ ДЕЙСТВИЛЕЛЕН Марка товара: Модель товара: ID устройства: Дата приобретения товара: Продавец/ Дилер: Гарантийный строк: Место для печати По вопросам гарантийного обслужив...