LG LAC6800R - Инструкция по эксплуатации

LG LAC6800R

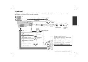
Магнитола LG LAC6800R - инструкция пользователя по применению, эксплуатации и установке на русском языке. Мы надеемся, она поможет вам решить возникшие у вас вопросы при эксплуатации техники.

Если остались дополнительные вопросы — свяжитесь с нами через контактную форму.

1 Страница 1
2 Страница 2
3 Страница 3
4 Страница 4
5 Страница 5
6 Страница 6
7 Страница 7
8 Страница 8
9 Страница 9
10 Страница 10
11 Страница 11
12 Страница 12
13 Страница 13
14 Страница 14
15 Страница 15
16 Страница 16
17 Страница 17
18 Страница 18
19 Страница 19
20 Страница 20
Страница: / 20
Загрузка инструкции

LAC6800R.7800R_LGERA_RUS_MFL42688925

åéÑÖãú : LAC7800R / LAC6800R

P/N : MFL42688925

êìëëäàâ

ëÓÍ ÒÎÛÊ·˚ ÔË·Ó‡ - 7 ÎÂÚ ÒÓ ‰Ìfl ÔÂ‰‡˜Ë ÚÓ‚‡‡ ÔÓÚ·ËÚÂβ.

"Загрузка инструкции" означает, что нужно подождать пока файл загрузится и можно будет его читать онлайн. Некоторые инструкции очень большие и время их появления зависит от вашей скорости интернета.

Характеристики

Другие модели - Магнитолы LG

Все магнитолы LG