LG LAC3735 - Инструкция по эксплуатации

LG LAC3735

Магнитола LG LAC3735 - инструкция пользователя по применению, эксплуатации и установке на русском языке. Мы надеемся, она поможет вам решить возникшие у вас вопросы при эксплуатации техники.

Если остались дополнительные вопросы — свяжитесь с нами через контактную форму.

1 Страница 1
2 Страница 2
3 Страница 3
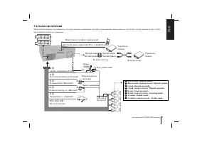
4 Страница 4
5 Страница 5
6 Страница 6
7 Страница 7
8 Страница 8
9 Страница 9
10 Страница 10
11 Страница 11
12 Страница 12
Страница: / 12
Загрузка инструкции

ENG

RUS

LAC3735.DURSLLN_RUS_MFL41655312

åéÑÖãú

: LAC3735

ëÓÍ ÒÎÛÊ·˚ ÔË·Ó‡ - 7 ÎÂÚ ÒÓ ‰Ìfl ÔÂ‰‡˜Ë ÚÓ‚‡‡ ÔÓÚ·ËÚÂβ.

"Загрузка инструкции" означает, что нужно подождать пока файл загрузится и можно будет его читать онлайн. Некоторые инструкции очень большие и время их появления зависит от вашей скорости интернета.

Характеристики

Другие модели - Магнитолы LG

Все магнитолы LG