Страница 2 - КОМПЛЕКТАЦИЯ; телевизора
КОМПЛЕКТАЦИЯ Убедитесь, что в комплект телевизора входят нижеперечисленные принадлежности. В случае отсутствия одной из них обратитесь к продавцу, у которого Вы приобрели телевизор. ■ Изображения на рисунках могут отличаться от внешнего вида принадлежностей, входящих в комплект телевизора Руководств...
Страница 3 - Содержание; од
Содержание КОМПЛЕКТАЦИЯ ................................................ 2 МЕРЫ ПРЕДОСТОРОЖНОСТИ .........................5 ПОДГОТОВКА Передняя панель управления ............................ 6 Сведения о задней панели ................................ 8 Установка телевизора .............................
Страница 4 - Инициализация (Возврат заводских
БЛОКИРОВКА ОТ ДЕТЕЙ / ВОЗРАСТНЫЕ ОГРАНИЧЕНИЯ Установка пароля и система блокировки ........ 69 Блокировка программы ....................................7 0 Возрастное ограничение ..................................7 1 Блокировка кнопок ............................................7 2 ТЕЛЕТЕКСТ Включен...
Страница 5 - МЕРЫ ПРЕДОСТОРОЖНОСТИ; стандартному поливинилхлоридному гибкому шнуру.
МЕРЫ П РЕДО С ТО РО Ж Н О С ТИ МЕРЫ ПРЕДОСТОРОЖНОСТИ - Избегайте попадания капель и брызг на устройство, не ставьте на него предметы, наполненные жидкостью (например, вазы). - Устройство относится к классу безопасности I и должно быть подключено к сетевой розетке с заземлением. - Если для подключени...
Страница 6 - ПОДГОТОВКА; Передняя панель управления; Модели ЖК телевизоров; может нанести вред здоровью.; ГО
ПОДГОТОВКА Передняя панель управления ■ Изображение на рисунке может отличаться от внешнего вида Вашего телевизора. ■ Если на экране телевизора имеется защитная пленка, удалите ее и протрите экран тканью для полировки. Модели ЖК телевизоров (Только для моделей 26LG30**) ПРОГРАММЫ ГРОМКОСТЬ OK МЕНЮ В...
Страница 9 - Установка стойки; корпус стойки
Установка стойки При сборке стойки убедитесь, что болт затянут до конца. (В противном случае после установки устройство может опрокинуться вперед.) Если затягивать болт с излишней силой, вы можете нарушить резьбу, что приведет к отклонению болта. (26LG30**) Аккуратно положите телевизор экраном вни...
Страница 10 - Аккуратно установите телевизор, чтобы избежать его падения.; ПРИМЕЧАНИЕ; При передвижении телевизора предварительно отвяжите веревку.
ПОДГОТОВКА Установка телевизора Аккуратно установите телевизор, чтобы избежать его падения. ■ Вам следует самостоятельно приобрести необходимые материалы для крепления телевизора к стене. ■ Установите телевизор близко к стене, чтобы избежать возможности его падения в случае толчка. ■ Ниже изображен ...
Страница 11 - Крепление кабелей на задней панели; ЗАЖИМ ДЛЯ КАБЕЛЕЙ
Крепление кабелей на задней панели 26LG30** 19/22LG30** Подсоедините необходимые кабели. Подсоедините необходимые кабели.Для подключения дополнительных устройств см. раздел «Установка внешних устройств». Откройте ЗАЖИМ ДЛЯ КАБЕЛЕЙ , как изображено на рисунке, и соберите в него кабели. Устано...
Страница 13 - ЗАЗЕМЛЕНИЕ; Подсоедините провод заземления, чтобы предотвратить; Установка на подставку; Сведения о настенном креплении (особенно размер винтов)
ЗАЗЕМЛЕНИЕ Подсоедините провод заземления, чтобы предотвратить возможность удара током. Если заземление невозможно, квалифицированный электрик должен установить автоматический выключатель.Не пытайтесь заземлить телевизор, подключая его к телефонным проводам, громоотводам или газовым трубам. Установк...
Страница 15 - Подключение антенны
Шаг 5: Закрутите 3 винта, выкрученные в шаге 2. ■ Во избежание повреждений не подключайте питание, пока не подключите все соединительные кабели между устройствами. Подключение антенны ■ Для достижения оптимального качества изображения отрегулируйте направление антенны.■ Кабель антенны и преобразоват...
Страница 16 - ПОДКЛЮЧЕНИЕ ВНЕШНИХ УСТРОЙСТВ; Подключение приемника телевидения высокой четкости; Сигнал; Подсоединение декодера при; КЛ
ПОДКЛЮЧЕНИЕ ВНЕШНИХ УСТРОЙСТВ ■ Во избежание повреждения оборудования никогда не подключайте шнуры питания до того, как завершите соединение всех устройств. Подключение приемника телевидения высокой четкости ■ Этот телевизор может принимать цифровые радиочастотные и кабельные сигналы без внешнего ци...
Страница 17 - Подсоединение при помощи; Вход; Подключение к цифровому аудио выходу; Аудио
Подсоединение при помощи кабеля HDMI-DVI Подсоедините цифровой декодер к разъему телевизора HDMI IN 1(DVI) . Подсоедините аудио выход цифрового декодера к разъему АУДИО ВХОДА (RGB/DVI) на телевизоре. Включите цифровой декодер. (См. руководство по эксплуатации цифрового декодера). Выберите ис...
Страница 18 - Подключение DVD-плеера; Порты компонентного входа; Подсоединение при помощи кабеля SCART
ПОДКЛЮЧЕНИЕ ВНЕШНИХ УСТРОЙСТВ Подключение DVD-плеера Подсоединение при помощи компонентного кабеля Подсоедините видео выходы (Y, P b , P r ) DVD-плеера к разъемам КОМПОНЕНТНОГО ВИДЕО ВХОДА на телевизоре. Подсоединение при помощи компонентного кабеля. Подсоедините аудио выходы DVD-плеера к разъ...
Страница 19 - Подсоединение при помощи кабеля S-Video; АУДИО; Подсоединение при; HDMI IN 2
Подсоединение при помощи кабеля S-Video Подсоедините выход S-VIDEO DVD-плеера к входу S-VIDEO телевизора. Подсоедините аудио выходы DVD-плеера к разъемам АУДИО входа на телевизоре. Включите DVD-плеер и вставьте в него DVD-диск. Выберите источник входа AV3 (S-Video) , используя кнопку INPUT (...
Страница 20 - Подключение видеомагнитофона; Подсоединение при помощи радиочастотного кабеля
ПОДКЛЮЧЕНИЕ ВНЕШНИХ УСТРОЙСТВ Подключение видеомагнитофона ■ Во избежание помех изображения расположите видеомагнитофон на достаточном расстоянии от телевизора.■ При продолжительном использовании формата изображения 4:3 на краях экрана может сохраниться неподвижное изображение. Подсоединение при пом...
Страница 21 - Подсоединение при помощи кабеля RCA
Подсоединение при помощи кабеля SCART Подсоедините разъем SCART видеомагнитофона к разъему SCART AV1 Телевизора. Вставьте видеокассету в видеомагнитофон и нажмите кнопку ВОСПРОИЗВЕДЕНИЕ на видеомагнитофоне. (См. руководство по эксплуатации видеомагнитофона). Выберите источник входа AV1 , испол...
Страница 23 - Вставка модуля CI; услуг в режиме цифрового телевидения.; Подключение к компьютеру; Подсоединение при помощи 15-контактного кабеля
Вставка модуля CI - Используется для просмотра зашифрованных (платных) услуг в режиме цифрового телевидения. - Эта функция доступна не во всех странах. Вставьте модуль CI в РАЗЪЕМ PC-КАРТЫ (PCMCIA) телевизора, как изображено на рисунке. Дополнительную информацию см. на стр. 67. Подключение к компь...
Страница 24 - Подсоединение при помощи кабеля HDMI-DVI; HDMI 1
ПОДКЛЮЧЕНИЕ ВНЕШНИХ УСТРОЙСТВ Подсоединение при помощи кабеля HDMI-DVI Подсоедините DVI выход компьютера к разъему HDMI 1 (DVI) телевизора. Подсоедините аудио выход компьютера к разъему АУДИО ВХОДА (RGB/DVI) телевизора. Включите компьютер и телевизор. Выберите источник входа HDMI1 , использу...
Страница 25 - Поддерживаемое разрешение экрана
Поддерживаемое разрешение экрана ПРИМЕЧАНИЕ В режиме RGB/HDMI [PC] модель 19LG30** поддерживает разрешение до 1440х900. В режиме RGB/HDMI [PC] модель 22LG30** поддерживает разрешение до 1440х1050 и 1680х1050. В режиме RGB/HDMI [PC] модель 26LG30** поддерживает разрешение до 1366х768. Режим RGB...
Страница 26 - Автоматическая конфигурация (только в режиме RGB
ПОДКЛЮЧЕНИЕ ВНЕШНИХ УСТРОЙСТВ Автоматическая конфигурация (только в режиме RGB [PC]) Автоматически регулирует положение изображения и минимизирует неустойчивость изображения. Если после регулировки изображение остается некорректным, значит, телевизор работает исправно, но нуждается в дополнительной ...
Страница 27 - Регулировка положения, размера и фазы экрана; МЕНЮ
Регулировка положения, размера и фазы экрана Если после автоматической конфигурации изображение не стало четким, и особенно если надписи продолжают дрожать, отрегулируйте фазу изображения вручную. Эта функция работает в следующем режиме: RGB [PC]. Положение по горизонтали Положение по вертикалиФаза ...
Страница 28 - Выберитеing Resolution
ПОДКЛЮЧЕНИЕ ВНЕШНИХ УСТРОЙСТВ Выберитеing Resolution Для получения оптимального изображения разрешение в режиме RGB должно совпадать с разрешением, выбранным на компьютере. Эта функция работает в следующем режиме: RGB [PC]. Экран Автоматическая конфигурацияПоложение по горизонталиПоложение по вертик...
Страница 29 - Функции кнопок пульта дистанционного управления; LIST
ПРОСМОТР ТЕЛЕВИЗОРА / УПРАВЛЕНИЕ ПРОГРАММАМИ Функции кнопок пульта дистанционного управления При использовании пульта дистанционного управления направляйте его на приемник сигнала ДУ на телевизоре. INPUT TV/RAD LIST GUIDE INFO POWER OK MENU RETURN TEXT EXIT MUTE RATIO AV MODE Q.VIEW FAV SUBPAGE HOLD...
Страница 30 - Установка батарей; Откройте крышку батарейного отсека на задней панели
ПРОСМОТР ТЕЛЕВИЗОРА / УПРАВЛЕНИЕ ПРОГРАММАМИ INPUT TV/RAD LIST GUIDE INFO POWER OK MENU RETURN TEXT EXIT MUTE RATIO AV MODE Q.VIEW FAV SUBPAGE HOLD REVEAL SUBTITLE SLEEP INDEX I/II 1 2 3 4 5 6 7 8 0 9 1 1 Цветные кнопки I/II СУБТИТРЫ АВТООТКЛЮЧЕНИЕ Эти кнопки используются для телетекста ( только в м...
Страница 31 - Включение телевизора; ВХОД; ОЗВРАТ; Выбор программы; ВЫКЛЮЧИТЬ ЗВУК
Включение телевизора - Вы сможете использовать функции телевизора, включив его. В первую очередь, правильно подсоедините шнур питания.При этом телевизор переключится в режим ожидания. Чтобы включить телевизор, находящийся в режиме ожидания, нажмите кнопку / I , ВХОД , P + - или + - на телевизоре...
Страница 32 - Выбор и настройка меню
ПРОСМОТР ТЕЛЕВИЗОРА / УПРАВЛЕНИЕ ПРОГРАММАМИ Выбор и настройка меню Экранное меню Вашего телевизора может немного отличаться от рисунков в этом руководстве. EXIT БЛОКИРОВКА Введите пароль OK Переместить ВЫХОД EXIT ПАРАМЕТРЫ Язык меню OK Переместить ВЫХОД Список источников входаВремяСубтитрыЯзык теле...
Страница 33 - Автоматический поиск каналов
Автоматический поиск каналов Используйте эту функцию для автоматического поиска и сохранения всех доступных программ в аналоговом и цифровом режиме.Когда вы начинаете сканирование каналов в цифровом режиме, вся ранее сохраненная служебная информация удаляется. EXIT OK Переместить ВЫХОД НАСТРОЙКИ Стр...
Страница 34 - Language Выберитеion (In Digital Mode Только для
ПРОСМОТР ТЕЛЕВИЗОРА / УПРАВЛЕНИЕ ПРОГРАММАМИ Language Выберитеion (In Digital Mode Только для моделей) Функция Аудио позволяет выбрать предпочитаемый язык.Если звуковые данные на выбранном языке не транслируются, воспроизводится звук на языке, установленном по умолчанию. Если язык, который Вы выбрал...
Страница 35 - установленная поставщиком услуг.
< Выбор первого языка аудио > и< Выбор второго языка аудио > ► Если трансляция ведется на двух или более языках, вы можете выбрать язык аудио. - Аудио/субтитры могут отображаться в упрощенном виде как надпись длиной от 1 до 3 букв, установленная поставщиком услуг. - Если Вы выбрали допол...
Страница 36 - Ручной поиск каналов
ПРОСМОТР ТЕЛЕВИЗОРА / УПРАВЛЕНИЕ ПРОГРАММАМИ Ручной поиск каналов (в цифровом режиме) Ручной поиск каналов позволяет вручную добавить программу в список программ. EXIT НАСТРОЙКИ OK Переместить ВЫХОД Страна1ый аудио2ой аудиоАвтоматический поиск каналов Ручной поиск каналов Пропуск программыЗамена про...
Страница 37 - Ручной поиск каналов (в аналоговом режиме)
Ручной поиск каналов (в аналоговом режиме) Ручной поиск каналов позволяет вручную настроить и расположить каналы в желаемом порядке. Цифровое ТВ TV Ручной поиск каналов OK Переместить ВОЗВРАТ EXIT НАСТРОЙКИ OK Переместить ВЫХОД Страна1ый аудио2ой аудиоАвтоматический поиск каналов Ручной поиск канало...
Страница 38 - Пропуск программы
ПРОСМОТР ТЕЛЕВИЗОРА / УПРАВЛЕНИЕ ПРОГРАММАМИ Пропуск программы Если номер программы «пропущен», это означает, что Вы не сможете выбрать ее, используя кнопку ( P + / - ). Эта функция позволяет пропускать сохраненные программы. НАСТРОЙКИ Страну1ый аудио2ой аудиоАвтоматический поиск каналовРучной поиск...
Страница 39 - Замена программ
Замена программ Эта функция меняет программы местами в списке программ . Замена программ OK Переместить ВОЗВРАТ 1 2 7 10 12 13 38 39 800 Цифровой ЦифровойЦифровойЦифровойЦифровой Цифровой Цифровой Цифровой ЦифровойЦифровой BBC NEWS 24 LCI BBC Knowledge BBC PARLMNT Eurosport FranceTF1 BBC ONE BBC TWO...
Страница 40 - Точная настройка программы (в аналоговом режиме)
ПРОСМОТР ТЕЛЕВИЗОРА / УПРАВЛЕНИЕ ПРОГРАММАМИ Точная настройка программы (в аналоговом режиме) Как правило, точная настройка требуется только при слабом уровне принимаемого сигнала. СтранаАвтоматический поиск каналовРучной поиск каналовПропуск программыЗамена программ Точная настройка программы НАСТР...
Страница 41 - Выбор таблицы программ; Список программ; любимых программ
Выбор таблицы программ Вы можете вывести на экран таблицу программ, чтобы проверить, какие программы сохранены в памяти. ■ Отображение списка программ 1 LIST Выведите на экран Список программ . ■ Выбор программы в списке программ 1 2 OK Выберите программу. Переключите на выбранный номер программы. ■...
Страница 42 - Выбирает обозначение для каждого источника входящего сигнала.; Список источников входа
ПРОСМОТР ТЕЛЕВИЗОРА / УПРАВЛЕНИЕ ПРОГРАММАМИ Список источников входа Выбирает обозначение для каждого источника входящего сигнала. ПАРАМЕТРЫ Язык меню Список источников входа СубтитрыЯзык телетекстаДиагностикаОбщий интерфейс (CI)Заводские значения OK Переместить ВОЗВРАТ Время Список источников входа...
Страница 43 - Электронное описание программы (в цифровом режиме); для электронного описания программ.; Включение/выключение электронного описания
Электронное описание программы (в цифровом режиме) В этой системе предусмотрено электронное описание программы, которое поможет Вам в навигации по всем возможным вариантам просмотра.Электронное описание предоставляет такую информацию, как программу передач, время начала и конца предоставления всех д...
Страница 44 - Функции кнопок в режиме электронного описания
ПРОСМОТР ТЕЛЕВИЗОРА / УПРАВЛЕНИЕ ПРОГРАММАМИ Функции кнопок в режиме электронного описания GUIDE or EXIT TV/TADIO RED RED GREEN GREEN YELLOW YELLOW Выбирает текущую или следующую программу. Выбирает транслируемую программу. Выключает режим электронного описания программы. Выбирает программу ТВ или Р...
Страница 45 - УПРАВЛЕНИЕ ИЗОБРАЖЕНИЕМ; УП
УПРАВЛЕНИЕ ИЗОБРАЖЕНИЕМ Изменения размера (формата) изображения Вы можете выбирать различные форматы изображения: 16:9, Оригинал, 4:3, 14:9, Увеличенный 1, Увеличенный 2 и Высокое разрешение (только 720p, 1080i, 1080p). Если на протяжении длительного времени на экран выводится неподвижное изображени...
Страница 46 - Оригинал
УПРАВЛЕНИЕ ИЗОБРАЖЕНИЕМ • Оригинал Когда телевизор принимает широкоэкранный сигнал, он автоматически переключается на оригинальный формат изображения. • Увеличенный 2 При выборе этого формата изображение растягивается по горизонтали и обрезается по вертикали. Он является компромиссом между сохранени...
Страница 47 - Запрограммированные настройки изображения; Режим изображения – запрограммированные настройки; Выберите желаемый
Запрограммированные настройки изображения Режим изображения – запрограммированные настройки Вы можете настроить оптимальное качество изображения, изменяя запрограммированные настройки режима изображения. 16:9 Яркий 50 100 90 90 Переместить ВОЗВРАТ Холодная 100 ИЗОБРАЖЕНИЕ формата Режим изображения Д...
Страница 49 - Ручная настройка изображения; Пользовательский режим изображения; Режим изображения
Ручная настройка изображения Пользовательский режим изображения Вы можете отрегулировать запрограммированные настройки или настроить изображение самостоятельно. 16:9 Пользовательский 50 90 60 60 Переместить ВОЗВРАТ 80 Теплая ИЗОБРАЖЕНИЕ формата Режим изображения Дополнительные настройки ЯркостьКонтр...
Страница 50 - Технология улучшения изображения
УПРАВЛЕНИЕ ИЗОБРАЖЕНИЕМ Технология улучшения изображения Телесные тона Телесные тона будут выглядеть более естественно. Адаптация яркости Автоматически регулирует яркость и контраст, проанализировав входящий сигнал. Подавление помех Сокращает помехи до такого уровня, который не мешает восприятию ори...
Страница 52 - НАСТРОЙКИ ЗВУКА; Регулировка настроек звука – Пользовательский режим; ТР
НАСТРОЙКИ ЗВУКА Регулировка настроек звука – Пользовательский режим Настройка аудио эквалайзера. Режим звука Пользовательский • Эквалайзер 120 Гц• Эквалайзер 500 Гц• Эквалайзер 1,5 кГц• Эквалайзер 5 кГц• Эквалайзер 10 кГц 00000 АУДИО Переместить ВОЗВРАТ Баланс 0 Имитация пространств. звучания Аудиов...
Страница 53 - Запрограммированный настройки звука – Режим аудио
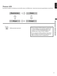
Запрограммированный настройки звука – Режим аудио Вы можете выбрать желаемый набор звуковых настроек: Четкий голос, Стандартный, Музыка, Кино, Спорт, Игра или Пользовательский , а также отрегулировать частоту на эквалайзере. Режим звука позволяет получить наилучшее качество звука, не делая никаких с...
Страница 55 - Имитация пространственного звучания
Имитация пространственного звучания Имитация пространственного звучания – это аудиосистема, пытающаяся создать впечатление, что источников звука намного больше, чем есть в действительности. АУДИО Переместить ВОЗВРАТ Режим звука Пользовательский Включить Выключить PCM • Эквалайзер 120 Гц• Эквалайзер ...
Страница 56 - Автоматическое выравнивание громкости
НАСТРОЙКИ ЗВУКА Автоматическое выравнивание громкости Эта функция сохраняет настройки громкости при переключении программ. АУДИО Переместить ВОЗВРАТ Режим звука• Эквалайзер 120 Гц• Эквалайзер 500 Гц• Эквалайзер 1,5 кГц• Эквалайзер 5 кГц• Эквалайзер 10 кГц 0000 Баланс 00 Имитация пространств. звучани...
Страница 57 - Выберитеing Digital Audio Out
Выберитеing Digital Audio Out Эта функция позволяет выбрать желаемый вид исходящего цифрового аудио сигнала.Телевизор может посылать исходящий сигнал DOLBY Digital только в том случае, если канал транслируется с функцией звука DOLBY Digital.Если эта функция доступна, Вы можете выбрать вариант Dolby ...
Страница 58 - Включение/выключение динамиков
НАСТРОЙКИ ЗВУКА Включение/выключение динамиков Вы можете включить или выключить встроенные динамики телевизора. Если Вы хотите использовать внешнюю аудиосистему, выключите динамики телевизора. Динамик телевизора Обычный Тип Для людей с наруш. зрения Включить АУДИО Переместить ВОЗВРАТ Выберите АУДИО ...
Страница 59 - Тип
Тип Для людей с нарушением зрения: Эта функция включает звуковое описание ключевых элементов изображения; это делает телевизионные передачи, фильмы, домашнее видео и другие видеоматериалы доступными для людей с нарушением или отсутствием зрения. Для людей с нарушением слуха: Эта функция включает циф...
Страница 60 - Выбор языка меню; РА
ПАРАМЕТРЫ Выбор языка меню Используется для изменения языка меню. ПАРАМЕТРЫ Язык меню OK Переместить ВОЗВРАТ Список источников входаВремяСубтитрыЯзык телетекстаДиагностикаОбщий интерфейс (CI)Заводские значения Язык меню OK Переместить ВОЗВРАТ 1 2 3 4 6 7 8 9 български Hrvatski Česky Dansk Nederlands...
Страница 61 - кноп
НАСТРОЙКИ ВРЕМЕНИ Установка часового пояса После того, как Вы выберете часовой пояс, время на телевизоре устанавливается автоматически на основании информации о часовом поясе и среднем времени по Гринвичу (GMT), которое передается вместе с телевизионным сигналом. Время Часовой пояс ЧасыТаймер автоот...
Страница 62 - Установка часов
ПАРАМЕТРЫ Установка часов Часы устанавливаются автоматически при приеме цифрового сигнала. (Вы можете установить часы вручную только в том случае, если телевизор не получает цифровой сигнал). Перед включением/выключением функции таймера необходимо правильно установить время. Время Часовой пояс Часы ...
Страница 64 - Установка таймера автоотключения
ПАРАМЕТРЫ Установка таймера автоотключения Нет необходимости беспокоиться о выключении телевизора перед сном. Таймер автоотключения автоматически переключит телевизор в режим ожидания по истечении установленного времени. Время Часовой поясЧасы Таймер автоотключения Выключить Переместить ВОЗВРАТ Врем...
Страница 65 - Субтитры 1
Субтитры Используйте функцию Субтитры, если транслируются субтитры на двух или более языках. Если данные о субтитрах на выбранном языке не транслируются, отображаются субтитры на языке, установленном по умолчанию. Если язык для субтитров 1st Subtitle (Субтитры 1) недоступен, отображаются субтитры 2n...
Страница 66 - желаемый язык телетекста.
ПАРАМЕТРЫ Язык телетекста Вы можете изменить язык телетекста следующим образом: ПАРАМЕТРЫ Язык меню OK Переместить ВОЗВРАТ Список источников входаВремяСубтитры Язык телетекста ДиагностикаОбщий интерфейс (CI)Заводские значения Язык телетекста OK Переместить ВОЗВРАТ 1 2 3 4 6 ЗАПАДНАЯ ЕВР ВОСТОЧНАЯ ЕВ...
Страница 67 - Диагностика
Диагностика Эта функция позволяет просмотреть сведения о производителе, модели/типе, серийном номере и версии программного обеспечения. ПАРАМЕТРЫ Язык менюСписок источников входаВремяСубтитрыЯзык телетекста Диагностика Общий интерфейс (CI)Заводские значения OK Переместить ВОЗВРАТ Диагностика Произво...
Страница 69 - Установка пароля и система блокировки
БЛОКИРОВКА ОТ ДЕТЕЙ / ВОЗРАСТНЫЕ ОГРАНИЧЕНИЯ Установка пароля и система блокировки Введите пароль, нажмите «0», «0», «0», «0» на пульте дистанционного управления. EXIT БЛОКИРОВКА Введите пароль OK Переместить ВЫХОД БЛОКИРОВКА Введите пароль ВОЗВРАТ Если Вы забыли пароль, нажмите «7», «7», «7», «7» н...
Страница 70 - Блокировка программы.
БЛОКИРОВКА ОТ ДЕТЕЙ / ВОЗРАСТНЫЕ ОГРАНИЧЕНИЯ Блокировка программы Блокирует программы, которые Вы не хотите смотреть или не хотите позволять смотреть Вашим детям. Эта функция доступна, когда система блокировки включена. Блокировка программы Родительский контрольНазначить парольБлокировка кнопок Выкл...
Страница 71 - Возрастное ограничение
Возрастное ограничение Эта функция действует в соответствии с информацией, предоставляемой транслирующей компанией. Таким образом, если в сигнале не содержится эта информация, эта функция не работает. Для доступа в это меню требуется ввести пароль. Телевизор запоминает последний выбранный вариант эт...
Страница 72 - Блокировка кнопок
БЛОКИРОВКА ОТ ДЕТЕЙ / ВОЗРАСТНЫЕ ОГРАНИЧЕНИЯ Блокировка кнопок Эта функция позволяет заблокировать кнопки на передней панели телевизора. Блокировка программы БЛОКИРОВКА Переместить ВОЗВРАТ Родительский контрольНазначить пароль Блокировка кнопок Включить 1 2 3 MENU OK 1 2 3 4 5 6 7 8 0 9 4 Выберите Б...
Страница 73 - ТЕЛЕТЕКСТ; Эта функция доступна не во всех странах.; ТЕКСТ; Телетекст; Выбор страницы; Телетекст TOP; Непосредственный выбор страницы; ТЕЛ
ТЕЛЕТЕКСТ Эта функция доступна не во всех странах. Телетекст – это бесплатная услуга, транслируемая большинством телестанций, которая предоставляет последнюю информацию о новостных событиях, погоде, телепрограммах, котировках акций, а также многие другие сведения. Декодер телетекста этого телевизора...
Страница 74 - Особые функции телетекста; ПОДСТРАНИЦА; и автоматическая смена страниц отключается.; СОДЕРЖАНИЕ; Нажмите эту кнопку, чтобы вернуться к содержанию телетекста.; ПОКАЗАТЬ
ТЕЛЕТЕКСТ Особые функции телетекста ■ ПОДСТРАНИЦА Если страница телетекста состоит из нескольких подстраниц, Вы можете нажать эту кнопку и ввести номер подстраницы. ■ ЗАДЕРЖАТЬ Останавливает автоматическую смену страниц, которая включается, если страница телетекста состоит из 2 или более подстраниц....
Страница 75 - ЦИФРОВОЙ ТЕЛЕТЕКСТ; *Эта функция работает только в Великобритании.; Цифровые программы с телетекстом; РО
ЦИФРОВОЙ ТЕЛЕТЕКСТ *Эта функция работает только в Великобритании. Эта функция обеспечивает доступ к цифровому телетексту, отличающийся повышенными текстовыми, графическими и другими возможностями. При помощи этой функции Вы можете получить доступ к услугам цифрового телетекста и программам, транслир...
Страница 76 - ПРИЛОЖЕНИЕ; Инициализация (Возврат заводских настроек)
ПРИЛОЖЕНИЕ Инициализация (Возврат заводских настроек) Сбрасывает все настройки системы на заводские значения, установленные по умолчанию. ПАРАМЕТРЫ Язык меню OK Переместить ВОЗВРАТ Список источников входаВремяСубтитрыЯзык телетекстаДиагностикаОбщий интерфейс (CI) Заводские значения Заводские значени...
Страница 77 - Устранение неполадок; Телевизор не работает надлежащим образом.
Устранение неполадок Телевизор не работает надлежащим образом. Не работает пульт дистанционного управления. Телевизор внезапно выключился ■ Проверьте, нет ли между пультом и телевизором какого-либо препятствия. Убедитесь, что Вы направляете пульт непосредственно на телевизор. ■ Убедитесь, что при ус...
Страница 78 - Неполадки звука; There is a problem in PC mode. (Только для моделей PC
ПРИЛОЖЕНИЕ Неполадки звука Изображение в порядке, но нет звука Один из динамиков не воспроизводит звук Необычный звук изнутри телевизора ■ Нажмите кнопку . ■ Нажмите кнопку ВЫКЛЮЧИТЬ ЗВУК . ■ Попробуйте включить другой канал. Возможно, проблема вызвана качеством трансляции. ■ Правильно ли подсоедине...
Страница 79 - Уход за устройством; службы Вашего нового телевизора.; Чистка экрана; для мытья посуды. Отожмите ткань почти насухо и протрите ей экран.; Чистка корпуса; Не используйте влажную ткань.; Продолжительное отсутствие; ВНИМАНИЕ; повреждения от молнии или перепадов напряжения.
Уход за устройством На ранней стадии неисправности можно предупредить. Тщательная и регулярная чистка может продлить срок службы Вашего нового телевизора. Осторожно: Перед началом чистки обязательно выключайте телевизор и отключайте шнур питания от сети. Чистка экрана Для того, чтобы на некоторое вр...
Страница 80 - Спецификации продукта
ПРИЛОЖЕНИЕ Спецификации продукта МОДЕЛИ Габариты (Ширина х Высота х Толщина) Масса Температура при работеВлажность при работе Температура при храненииВлажность при хранении Рабочие условия Напряжение и сила токаПотребляемая мощность Система ТВДиапазон программИмпеданс наружной антенны PAL/SECAM B/G/...