Котел Protherm Медведь 50 KLOM - инструкция пользователя по применению, эксплуатации и установке на русском языке. Мы надеемся, она поможет вам решить возникшие у вас вопросы при эксплуатации техники.
Если остались вопросы, задайте их в комментариях после инструкции.
"Загружаем инструкцию", означает, что нужно подождать пока файл загрузится и можно будет его читать онлайн. Некоторые инструкции очень большие и время их появления зависит от вашей скорости интернета.

Электричес
каясх
емак
от
ла
PR
O
THERM 20 (30,
40,
50) KLOM
Рис.
11
mik
ro
p
ro
ce
so
r
1
2
L
L1
N
N
N
L
L
L
1
2
6
3
5
X12
X12
1
PWM1
PWM2
+
+
-
-
1
6
5
4
4
2
3
12
9
10
11
8
7
5
4
2
1
3
6
X
T2
X
T1
PRO
THERM ST6-10
X
T
5
X
T4
XT4
1
1
1
X
T2
X
T3
X
T3
1
DIS10
SE
T
MODE
S2
PWM1
PWM2
CVI-M
HONEY
WELL
V1
V2
X3
X4
X1
X5
X6
7
PE
L
N
L
N
PE
PE
PE
7
Д
а
тчик
К
о
м
н
а
тный
рег
у
л
я
тор
Д
а
тчик
бойлера
Д
а
тч
и
к
Подк
люче
ние
турбонас
адки
Н
а
со
с
о
то
п
и
те
л
ь
н
ы
й
Насос
бойлера
Подк
лючение
се
тевог
о
н
а
п
р
я
ж
е
н
и
я
Эле
к
тро
д
розжиг
а
Элек
тро
д
ионизац
ии
T1,6A/250V
Содержание
- 2 МЕДВЕДЬ; Руководствопомонтажу
- 3 Obsah; Содержание
- 4 Введение
- 6 Управлениеисигнализация; Главныйвыключатель
- 7 Установкатемпературыотопления
- 10 Сообщенияобошибках
- 11 Пускиотключениекотла
- 12 Защитныефункциикотла
- 13 Сервисиобслуживание; Профессиональныйуходзакотлом; Гарантияигарантийныеусловия
- 14 Техническиепараметры
- 17 Рабочаясхемакотла
- 20 Комплектностьпоставки
- 21 Подготовкакустановкекотла
- 22 Выравниваниекотла; Установкакотла
- 23 Обслуживаниекотла; Подготовкаипусккотла
- 24 Комбинированнаягазоваяарматура
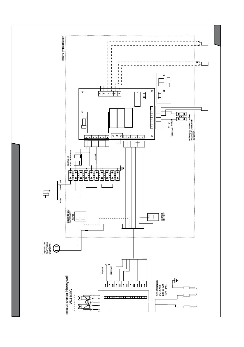
- 26 Электрическоеподключениекотла
- 27 Переналадканадругойвидтоплива; Схемаподключениявнешнегооснащения
- 28 Соединениекотласбойлером; Рис