Котел Navien NCB700-35K - инструкция пользователя по применению, эксплуатации и установке на русском языке. Мы надеемся, она поможет вам решить возникшие у вас вопросы при эксплуатации техники.
Если остались вопросы, задайте их в комментариях после инструкции.
"Загружаем инструкцию", означает, что нужно подождать пока файл загрузится и можно будет его читать онлайн. Некоторые инструкции очень большие и время их появления зависит от вашей скорости интернета.

Приложения 63
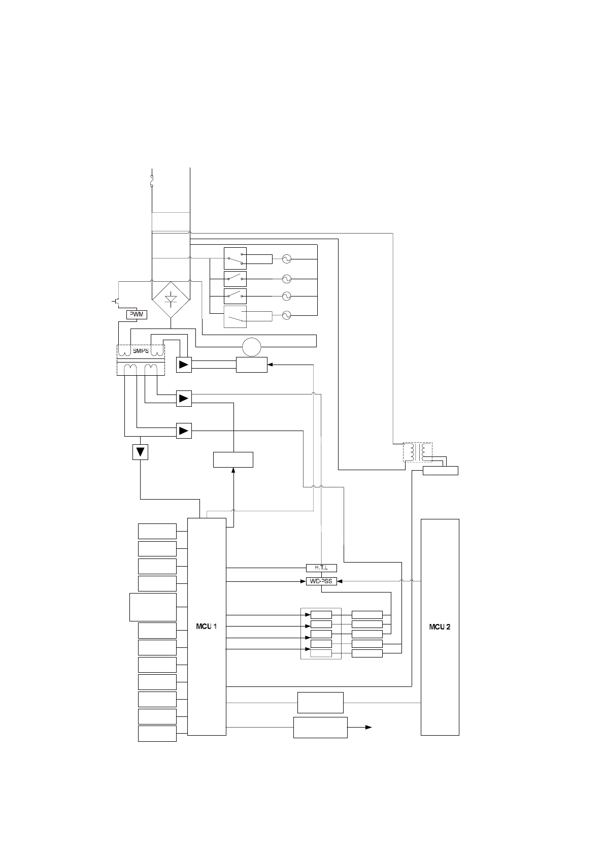
14.2 Релейно-контактная схема
3.
15
A
ĺĭıĽľĺŃıĹĹŇĵĻļĺĮĺİ
ĹıĵľļĬķň
ĻļĺĮĺİĻĺİĹĬĻļŋIJıĹĴıĸ
ĻĺİľĺĶĺĸ
ƾƲƵdžƼƺ
LJƵƯƴƼƺƸƶƪƭƷƲƼƷDžƿ
ƹƸƶƯƿ
ƸǛǗǘnjǗǘǓ
ƬǜǘǚǘǛǜǏǙǏǗǗǥǓ
ƹǘǛǜǘǩǗǗǥǓǜǘǔƬ
ƹǘǛǜǘǩǗǗǥǓǜǘǔƬ
ƹǘǛǜǘǩǗǗǥǓǜǘǔƬ
ƮNJǜǡǒǔǚNJǛǟǘǎNJnjǘǎǥ
ƮNJǜǡǒǔǎNJnjǕǏǗǒǩnjǘǑǎǝǟNJ
ƮNJǜǡǒǔƿǘǕǕNJnjǏǗǜǒǕǩǜǘǚNJ
ƼǏǚǖǒǛǜǘǚǗNJnjnjǘǎǏƭƬƻ
ƼǏǚǖǒǛǜǘǚǗNJ
njǥǙǝǛǔǏƭƬƻ
ǜǏǚǖǒǛǜǘǚǗNJǚǝǐǗǘǍǘ
ǚǏǑǏǚnjǝNJǚNJƭƬƻ
ƼǏǚǖǒǛǜǘǚǘǜǎNJǡǒǘǜǘǙǕǏǗǒǩ
ƼǏǚǖǒǛǜǘǚǙǘǎNJǡǒǘǜǘǙǕǏǗǒǩ
ƬǥǙǝǛǔǗǘǓǜǏǚǖǒǛǜǘǚ
ƬǗǏǢǗǒǓǜǏǚǖǒǛǜǘǚ
WPS
ǀǒǕǒǗǎǚǒǡǏǛǔǒǓǜǏǚǖǘǛǜNJǜ
ƴǘǖǖǝǗǒǔNJǠǒǘǗǗǥǓ
ǒǗǜǏǚǞǏǓǛ
ƴǘǖǖǝǗǒǔNJǠǒǘǗǗǥǓ
ǒǗǜǏǚǞǏǓǛ8$57
ƺǏǕǏ
ƺǏǕǏ
ƺǏǕǏ
ƺǏǕǏ
ƹƯƺƯƮƷljljƹƪƷƯƵdž
ƱNJǎNJǨǣǒǓǔǘǗǜǝǚ
ƴǘǖǗNJǜǗǥǓǜǏǚǖǘǛǜNJǜ
ƬǙǏǚǏǖǜǘǔNJ
ƬǙǏǚǏǖǜǘǔNJ
ƺǏǍǝǕǒǚǘnjǔNJǛǔǘǚǘǛǜǒ
ƸǜǔǚǥǜǥǓǜǏǚǖǘǖǏǜǚ
ǔǘǖǗNJǜǗǥǓǜǏǚǖǘǛǜNJǜ
ƹǘǛǜǘǩǗǗǥǓǜǘǔƬ
ƮNJǜǡǒǔǙǕNJǖǏǗǒ
MGV
ƺǏǕǏ
ƬƯƷƼƽƺƲ
LJƵƯƴƼƺƸƮƺƸƱưƲƭƪ
ƷƪƻƸƻ
ƬƯƷƼƲƵljƼƸƺ
ƼǚǏǟǟǘǎǘnjǘǓ
ƺǏǕǏ
ƺǏǕǏ
ƺǏǕǏ







