Котел Kospel 36 кВт - инструкция пользователя по применению, эксплуатации и установке на русском языке. Мы надеемся, она поможет вам решить возникшие у вас вопросы при эксплуатации техники.
Если остались вопросы, задайте их в комментариях после инструкции.
"Загружаем инструкцию", означает, что нужно подождать пока файл загрузится и можно будет его читать онлайн. Некоторые инструкции очень большие и время их появления зависит от вашей скорости интернета.

6
следует стремиться, чтобы они были как можно короче. Не следует проклады-
вать провода датчика в непосредственной близости с проводами питания или
другими проводами. Внимание, для активирования датчика и опции ГВС следует
поступать согласно описанию в п. Расширенные настройки. Установить темпе-
ратуру теплоносителя на бойлер ГВС (50 - 85°C) и выбрать способ измерения
температуры в бойлере ГВС „ti”.
Термостат бойлера ГВС (клеммы Tzas - касается только котлов EKCO.LN2 и
EKCO.L2)
– сигнальный вход с наружного термостата бойлера ГВС. Замкнутые
клеммы Tzas переключают работу на нагрев бойлера. Внимание, для активи-
рования термостата и опции ГВС следует поступать согласно описанию в п.
Расширенные настройки. Установить температуру теплоносителя на бойлер
ГВС (50 - 85°C) и выбрать способ измерения температуры в бойлере ГВС”tE”.
Трехходовой кран (клеммы ZTD - касается только котлов EKCO.LN2 и
EKCO.L2)
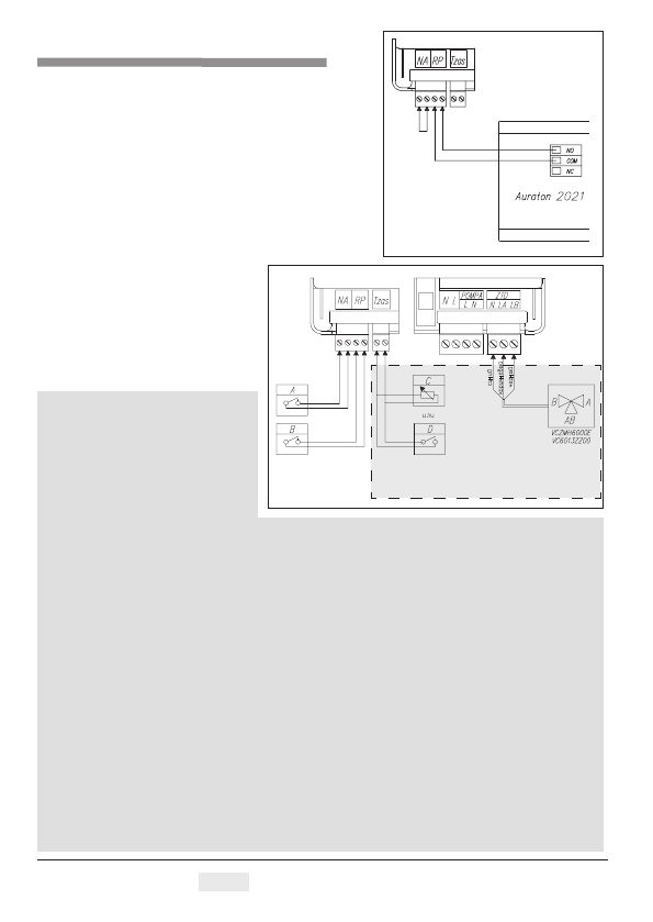
– компания Kospel рекомендует использовать кран VCZMH6000E
с сервоприводом VC6013ZZ00. Управление краном осуществляется подачей
напряжения 220V~ на коричневый или черный провод (синий провод - ней-
тральный). Подача питания на коричневый провод приводит к открытию прохода
между входом „AB” и выходом „B”. Подача питания на черный провод приводит
Подключение наружных приборов
черны
й
коричневый
синий
или
2021
касается только котлов EKCO.LN2 и EKCO.L2
касается только котлов EKCO.LN2 и EKCO.L2
ZTD - место подключения трехходового крана
Tzas - место подключения датчика температуры воды в
бойлере или термостата бойлера
A - приоритетный прибор
B - комнатный регулятор Auraton 2021
C - датчик температуры воды в бойлере (KOSPEL) WE-019/01
D - термостат бойлера
RP - место подключения комнатного регулятора темпе-
ратуры
NA - место подключения приоритетного прибора
Комнатный регулятор тем-
пературы (RP) -
вход сигналь-
ный, отвечает за управление
работой к отла зависимо от
температуры в помещении.
Способ подключения описан в
разделе Монтаж, п.7.
Датчик температуры воды в
бойлере WE-019/01 (клеммы
Tzas - касается только котлов
EKCO.LN2 и EKCO.L2)
- способ
подключения показан на рисун-
ке. Если есть необходимость
удлинить провода датчика, то

