Ferroli Domitech D C24 C32 - Инструкция по эксплуатации - Страница 9

Котел Ferroli Domitech D C24 C32 - инструкция пользователя по применению, эксплуатации и установке на русском языке. Мы надеемся, она поможет вам решить возникшие у вас вопросы при эксплуатации техники.

Если остались вопросы, задайте их в комментариях после инструкции.

"Загружаем инструкцию", означает, что нужно подождать пока файл загрузится и можно будет его читать онлайн. Некоторые инструкции очень большие и время их появления зависит от вашей скорости интернета.
Страница:
/ 11
Загружаем инструкцию
background image

DOMItech C 24 - 32 D

59

RU

cod. 3540Z950  -  06/2012  (Rev. 00)

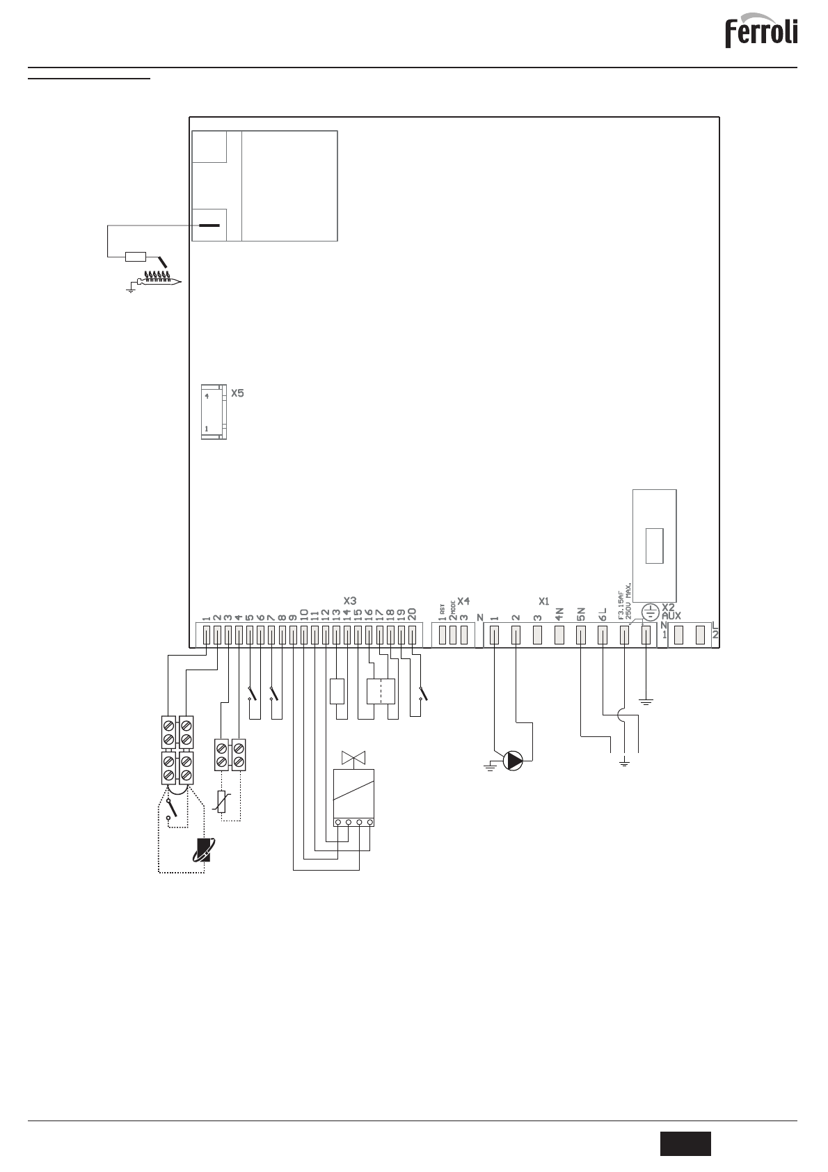
5.5

ɗɥɟɤɬɪɢɱɟɫɤɚɹ

 

ɫɯɟɦɚ

ɪɢɫ

. 21 - 

ɗɥɟɤɬɪɢɱɟɫɤɚɹ

 

ɫɢɫɬɟɦɚ

81

1k

W

L

N

230V

50 Hz

32

L

N

°

T

°

T

278

°

T

42

4

3

2

1

44

38

114

ABM01

126

72

139

138

Полезные видео

Характеристики

Оцените статью
tehnopanorama.ru
Остались вопросы?

Не нашли свой ответ в руководстве или возникли другие проблемы? Задайте свой вопрос в форме ниже с подробным описанием вашей ситуации, чтобы другие люди и специалисты смогли дать на него ответ. Если вы знаете как решить проблему другого человека, пожалуйста, подскажите ему :)

Задать вопрос

Часто задаваемые вопросы
Как посмотреть инструкцию к Ferroli Domitech D C24 C32?
Необходимо подождать полной загрузки инструкции в сером окне на данной странице
Руководство на русском языке?
Все наши руководства представлены на русском языке или схематично, поэтому вы без труда сможете разобраться с вашей моделью
Как скопировать текст из PDF?
Чтобы скопировать текст со страницы инструкции воспользуйтесь вкладкой "HTML"