Котел Federica Bugatti INFINITO ION PLUS 25 - инструкция пользователя по применению, эксплуатации и установке на русском языке. Мы надеемся, она поможет вам решить возникшие у вас вопросы при эксплуатации техники.
Если остались вопросы, задайте их в комментариях после инструкции.
"Загружаем инструкцию", означает, что нужно подождать пока файл загрузится и можно будет его читать онлайн. Некоторые инструкции очень большие и время их появления зависит от вашей скорости интернета.

24
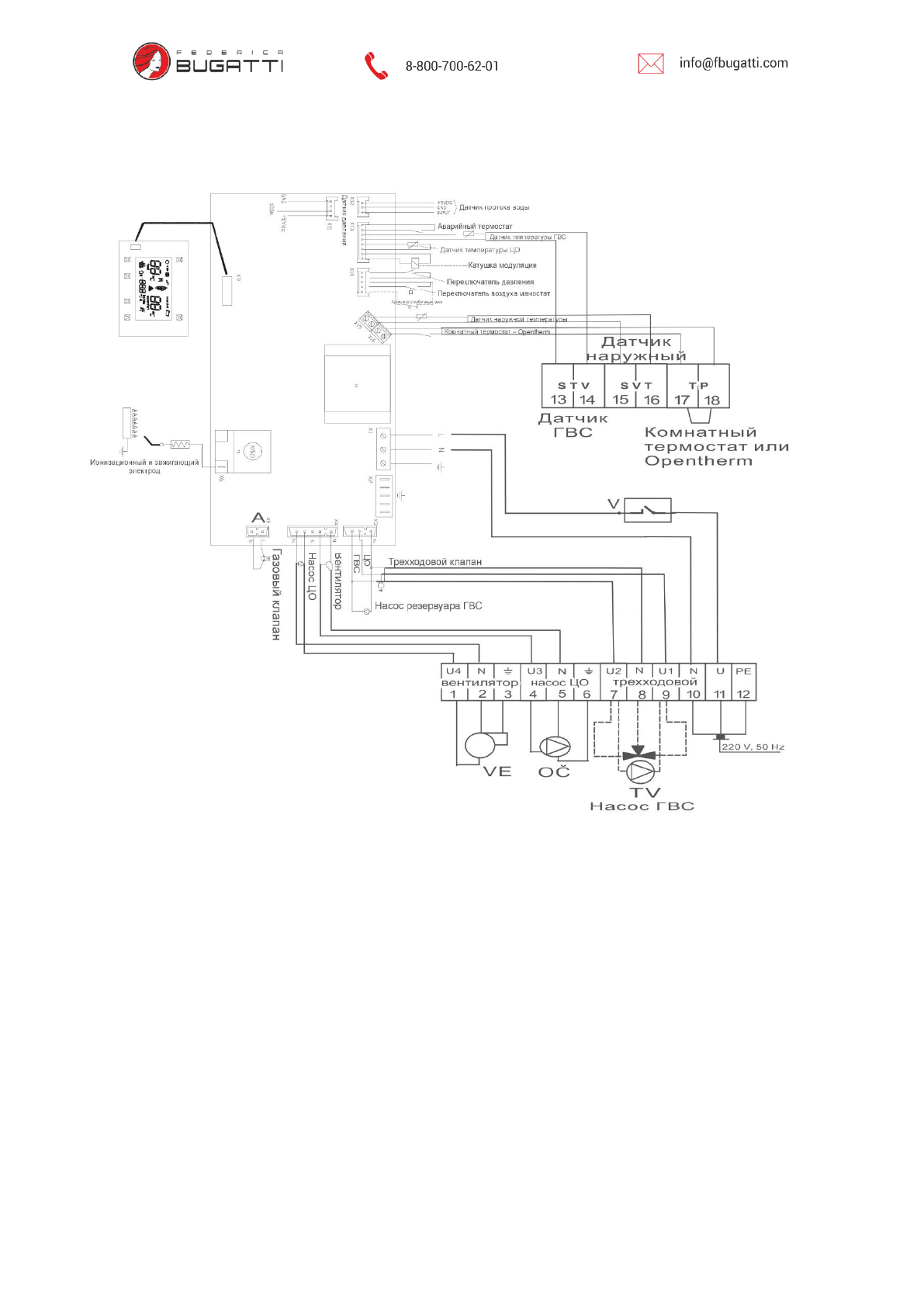
ПОДКЛЮЧЕНИЕ ЭЛЕКТРОИНСТАЛЯЦИИ МОДИФИКАЦИИ КОТЛА
ION PLUS
ОПИСАНИЕ:
TP – Комнатный термостат 24 В SVT – датчик наружной температуры
или Open-therm
OČ – циркуляционный насос ЦО
V – главный выключатель
A – автоматика V4105MR
TV – трехходовой клапан
или насос ГВС
STV – датчик резервуара ГВС
Содержание
- 2 ВВОД КОТЛA В ЭКСПЛУAТAЦИЮ
- 3 ОБЩEE ОПИСAНИE И НАЗНАЧЕНИЕ КОТЛОВ; высокая эффективность; PIEZO
- 5 УСЛОВИЯ ОБСЛУЖИВAНИЯ
- 6 УСЛОВИЯ СОБЛЮДEНИЯ ЭКОЛОГИЧEСКИХ ПAРAМEТРОВ
- 8 ОСНОВНЫЕ ФУНКЦИИ ПАНЕЛИ УПРАВЛЕНИЯ И ИНДИКАЦИИ
- 9 Ширинa
- 11 ВВОД В ЭКСПЛУAТAЦИЮ
- 13 Признaк откaзa
- 16 РEГУЛЯЦИЯ ЭКСПЛУAТAЦИИ
- 17 ЗAПAСНЫE ЧAСТИ
- 19 ТEХНИЧEСКИE ДAННЫE; Тип котла; бар
- 20 СХEМA ЭЛEКТРОУСТAНОВКИ EКО
- 22 СХEМA ЭЛEКТРОУСТAНОВКИ CONSTANT
- 25 НАЛАДКА УПРАВЛЯЮЩЕЙ ЭЛЕКТРОНИКИ КОТЛОВ ION PLUS
- 26 НАСТОЙКА ЭКВИТЕРМИЧЕСКОЙ КРИВОЙ НА КОТЛАХ ION PLUS
- 27 мер; = температура воды в системе ЦО; ПРЕДУПРЕЖДЕНИЕ; : В полового отопления всегда необходимо использовать обо-; ЦО
- 29 НАЛАДКА ГАЗОВОГО КЛАПАНА В КОТЛАХ ION PLUS; Процесс контроля и наладки:
- 33 неправильной эксплуатации
- 36 Рис. Расчетный объем воды V макс. для котлов; Определение объемов воды для заполнения и подпитки
- 37 дениям теплогенератора.



