Котел котёл De Dietrich DTG X 23 N 100004030 - инструкция пользователя по применению, эксплуатации и установке на русском языке. Мы надеемся, она поможет вам решить возникшие у вас вопросы при эксплуатации техники.
Если остались вопросы, задайте их в комментариях после инструкции.
"Загружаем инструкцию", означает, что нужно подождать пока файл загрузится и можно будет его читать онлайн. Некоторые инструкции очень большие и время их появления зависит от вашей скорости интернета.

16
DTG X .. N
07/11/2013 - 300006367-001-02
4.
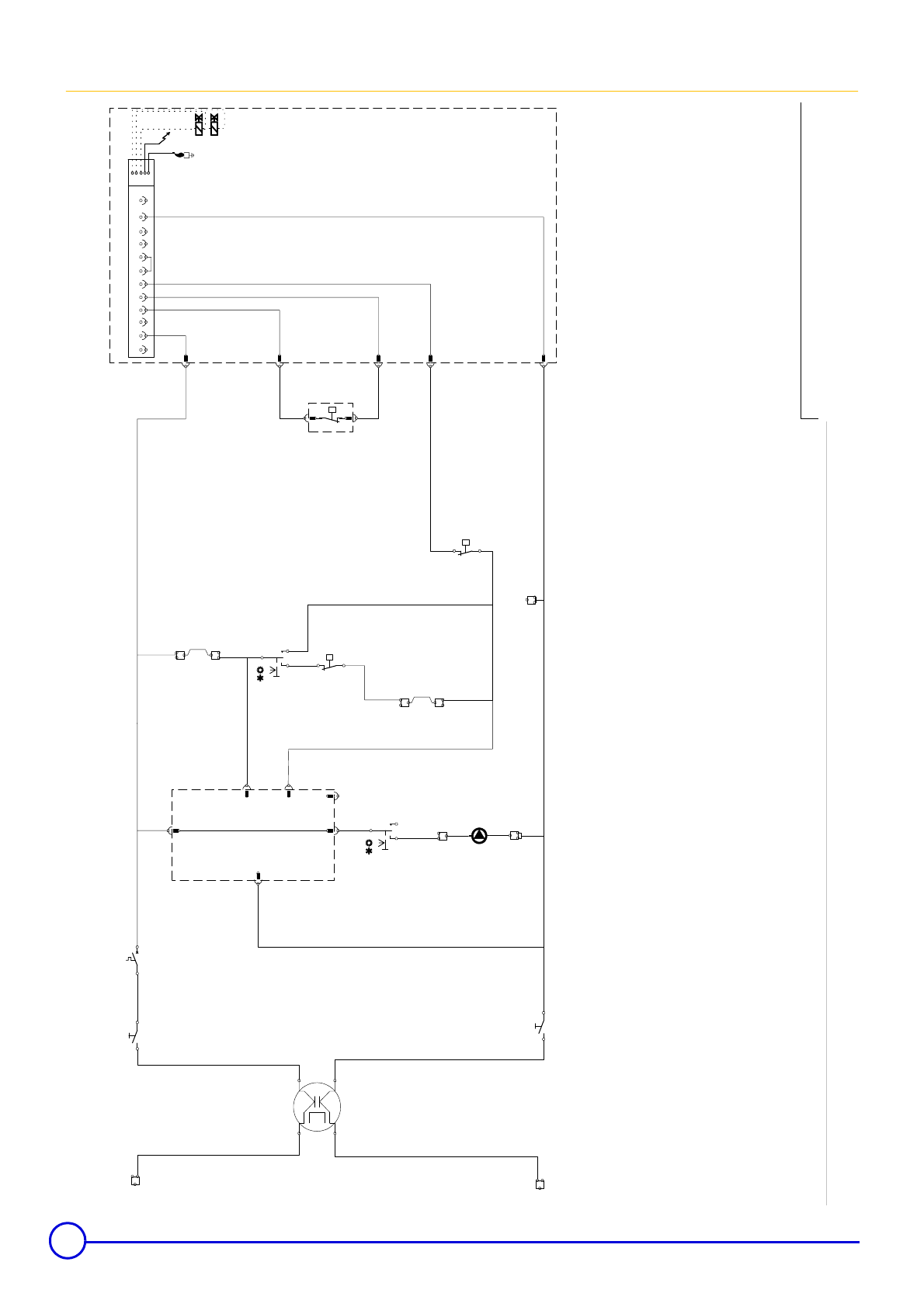
Установка
4.6.3
Принципиальная
схема
PLAN
n°
30000606
5-
001-
B
B
7
B
6
B
4
B
2
B
5
S
4
5
6
5
....
14
3
6
8
1
0
5
9
2
7
1
1
1
2
SC
S
TA
F
2
TA
F
1
θ
BA
1
BA
2
ZG
1
1a
ZG
2
2a
DJ4
A
11
a
BA
7
BA
8
Ä
A
BA
4
BA
5
BA
10
BA
11
BA
6
TCH
2
1
θ
ST
B
2
1
θ
TA
M
CS
EC
S
6
EC
S
4
EC
S
2
EC
S
9
EC
S
7
EC
S
5
M
A
IN
S
W
IT
C
H
IN
TERRU
PT
EUR GENERAL
ZG
SAFET
Y
T
H
ER
M
O
ST
AT
SUM
M
E
R -
W
IN
T
ER
SW
IT
CH
IN
TERRU
PT
EUR
ET
E /
HI
VER
T
H
ERM
OST
A
T
D
E
SECUR
IT
E
ZEH
/ STB
GROU
ND
T
E
RRE
X
BOI
LER T
H
ERM
OST
A
T
T
H
ERM
OSTAT
DE
CHAU
DI
ER
E
TC
H
ROOM
T
H
ERM
OST
A
T
T
H
ERM
OSTAT
D'
AM
BI
ANCE
TAM
BLOCKED VENT
SHUTOFF SY
ST
EM
T
H
ERM
OSTAT
ANTI
REFOU
LEUR
TAF
SAFET
Y
T
H
ER
M
O
ST
AT
T
H
ERM
OSTAT
DE
SECUR
IT
E
STB
SAFET
Y
CONTROL BOX
COFFR
ET
D
E
SECUR
IT
E
SCS
EM
I SUPPRESSOR
FI
LT
RE AN
T
IPARASI
TE
FA
DOM
EST
IC
HOT
W
A
T
E
R
EAU CH
AUDE
SANI
T
A
IR
E
ECS
CI
R
CUI
T
BR
EAKER
DI
SJONC
T
EUR
DJ4
A
SAFET
Y
CON
T
ACT
CONTACT
DE
SECU
RI
TE
CS
CONN
ECT
ING BOARD
BARRET
TE
BA
BURN
ER
BRULEUR
B
HEAT
IN
G PUM
P C
IRC
UI
T A
ACCELERAT
EUR
CI
RC
UI
T A
Ä A
ɐ
ɢ
ɪ
ɤ
ɭɥ
ɹ
ɰ
ɢ
ɨ
ɧ
ɧ
ɵ
ɣ
ɧ
ɚ
ɫɨ
ɫ
ɤ
ɨ
ɧ
ɬ
ɭ
ɪ
ɚ
A
Ƚɨ
ɪɟ
ɥ
ɤ
ɚ
ɉɟ
ɪ
ɟ
ɦ
ɵ
ɱ
ɤ
ɚ
ɉ
ɪ
ɟ
ɞ
ɨɯ
ɪɚɧ
ɢɬ
ɟɥ
ɶ
ɧ
ɵ
ɣ
ɤ
ɨ
ɧɬ
ɚ
ɤ
ɬ
ɉ
ɪ
ɟ
ɞ
ɨɯ
ɪɚɧ
ɢɬ
ɟɥ
ɶ
Ƚȼ
ɋ
Ɏ
ɢ
ɥ
ɶ
ɬ
ɪ
ɩɨɞ
ɚ
ɜ
ɥ
ɟ
ɧ
ɢ
ɹ
ɩɨɦ
ɟ
ɯ
ɉɪ
ɨ
ɝ
ɪ
ɚ
ɦ
ɦ
ɧ
ɵɣ
ɛ
ɥ
ɨ
ɤ
Ɂɚ
ɳ
ɢɬ
ɧ
ɵ
ɣ
ɬ
ɟɪ
ɦ
ɨ
ɫ
ɬ
ɚ
ɬ
Ⱦɚ
ɬ
ɱ
ɢ
ɤ
ɬ
ɹ
ɝ
ɢ
Ʉ
ɨ
ɦ
ɧ
ɚɬ
ɧɵ
ɣ
ɬ
ɟ
ɪ
ɦ
ɨ
ɫ
ɬ
ɚɬ
Ɍ
ɟ
ɪɦ
ɨ
ɫ
ɬ
ɚ
ɬ
ɤ
ɨɬ
ɥ
ɚ
Ɂɟ
ɦ
ɥ
ɹ
ɉ
ɟ
ɪɟ
ɤ
ɥ
ɸ
ɱ
ɚɬ
ɟɥ
ɶ
Ʌ
ɟ
ɬ
ɨ
/
Ɂɢ
ɦ
ɚ
-
Ɂɚ
ɳ
ɢɬ
ɧ
ɵ
ɣ
ɬ
ɟɪ
ɦ
ɨ
ɫ
ɬ
ɚ
ɬ
Ƚ
ɥ
ɚ
ɜ
ɧɵ
ɣ
ɩ
ɟɪɟ
ɤ
ɥ
ɸ
ɱ
ɚ
ɬ
ɟɥ
ɶ
P
o
m
p
a
ob
ie
gu
A
Palnik
Zacisk
Zł
cz
e be
z
p
ie
cz
e
s
tw
a
Bez
p
iec
z
nik
C
iepła w
o
d
a
u
y
tk
ow
a
Filtr
ant
y
bak
ter
y
jn
y
Obu
dow
a
be
z
p
iecznik
a
T
e
rm
osta
t be
z
p
iecze
st
w
a
C
z
uj
nik
z
a
nik
u
ci
g
u
k
o
m
inow
e
g
o
T
e
rm
osta
t po
k
o
jo
w
y
T
e
rm
osta
t k
o
tł
a
U
z
iem
ienie
Pr
z
e
ł
c
z
n
ik
la
to/z
im
a - T
e
rm
ost
at b
e
z
p
iecz
e
s
tw
a
W
ł
cz
n
ik
głów
ny
Zł
cz
e be
z
p
ie
cz
e
s
tw
a
Zł
cz
e be
z
p
ie
cz
e
s
tw
a
ZE
H
/ S
T
B
ZE
H
/ S
T
B
1
1b
1a
2
2b
2a
TEST ST
B
TEST ST
B
FA
N
1
2
L