Котел Baxi SLIM EF 1.22 A7116065 - инструкция пользователя по применению, эксплуатации и установке на русском языке. Мы надеемся, она поможет вам решить возникшие у вас вопросы при эксплуатации техники.
Если остались вопросы, задайте их в комментариях после инструкции.
"Загружаем инструкцию", означает, что нужно подождать пока файл загрузится и можно будет его читать онлайн. Некоторые инструкции очень большие и время их появления зависит от вашей скорости интернета.

BP
TA
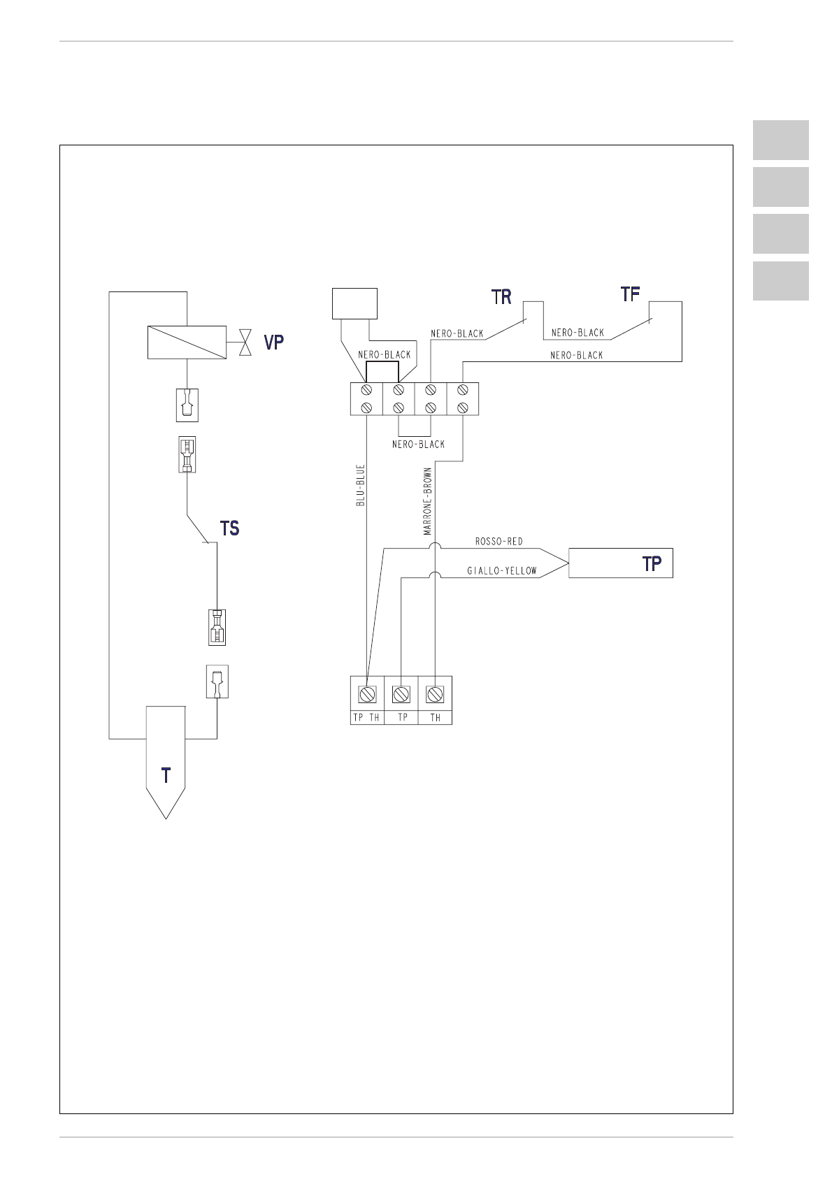
2.4.1 Электрическая схема (Pис. 5)
Рис. 5
23
IT
RUS
FR
ENG
СПЕЦИФИКАЦИЯ
TR Термостат котлоагрегата
TF
Термостат противодымовой защиты
TS Защитный термостат
TP Термоэлемент
Т Термопара
VP Запальная
катушка
BP Основная катушка газового клапана
TA
Климатический регулятор
ПРИМЕЧАНИЕ: Провода 1 х 2,5 мм












