Baxi Slim 2.300 Fi - Инструкция по эксплуатации - Страница 15

Котел Baxi Slim 2.300 Fi - инструкция пользователя по применению, эксплуатации и установке на русском языке. Мы надеемся, она поможет вам решить возникшие у вас вопросы при эксплуатации техники.

Если остались вопросы, задайте их в комментариях после инструкции.

"Загружаем инструкцию", означает, что нужно подождать пока файл загрузится и можно будет его читать онлайн. Некоторые инструкции очень большие и время их появления зависит от вашей скорости интернета.
Страница:
/ 29
Загружаем инструкцию
background image

SLIM 2.230 i – 2.300 i                                                     

 

 

 

   

 

 

                                                                                - 14 -                               

 

 

 

 

8. 

 

 

 

 

 

 

   

 

   

   § 6.1. 

 

 

   

 (1)   (2) 

 

 (

 

 § 7). 

 

 

 

 

 

 

 

 

 

   

 

   

 

 

(

 

 

   

 

 3x1 

2

   

 

 

 8 

 

   

 

   

 

 

 8 

). 

 

 

 

 

 

 

 

 

 

 

 

   

 

 

 

 

. 7. 

 

 

 

 

 

 

 

 

 

 

 

 

 

 

. 7. 

 

 

 

 

 

 

 

 

 

 

 1-

 

 

 

 

 (

 i). 

 

 

 

 

 

 

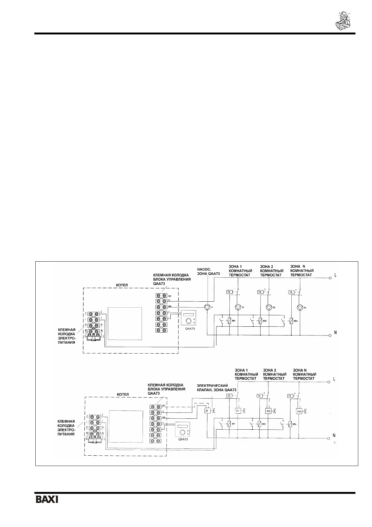
 QAA73 

Э

 

 

 

   

 

 

 

 

 

 

   

. 7. 

 

 1: 

 

 

 

 

  

(

 

 

 

 

 

 QAA73) 

 

 

 

 

 

 

 

 

 

 

 

   

 

 

 

   

 

 

 

 

 

 

 (

. 1, 

 2). 

 

 

 

 

 

 

 

 

 QAA 73,   

 

 

 

 

 

 

 

 

 

 

 

 

 

 

 

 QAA 73,   

 

 

 

 

 

 2: 

   

 

 

 

(

 

 

 

 

 

 QAA73) 

 

 

 

 

 

 

 - 

 

 

 

   

 

 

 

 

   

 

 

   

   

  «

 

 

 

». 

 

 

 

 

 

 

 

 

 QAA 73,   

 

 

 

 

 

 

 

 

 

 

 

 

 

 

 

 QAA 73,   

 

 

 

 

 

. 7: 

 

 

 

 

 

 

 

   

 

 

 

 

 

 

 

 

 

 

  (

 

 

 

 

 

   

     

 

), 

 

 

 

 - 

 

 

 

 

 

 

 

 

   

 

.

 

Полезные видео

Характеристики

Оцените статью
tehnopanorama.ru
Остались вопросы?

Не нашли свой ответ в руководстве или возникли другие проблемы? Задайте свой вопрос в форме ниже с подробным описанием вашей ситуации, чтобы другие люди и специалисты смогли дать на него ответ. Если вы знаете как решить проблему другого человека, пожалуйста, подскажите ему :)

Задать вопрос

Часто задаваемые вопросы
Как посмотреть инструкцию к Baxi Slim 2.300 Fi?
Необходимо подождать полной загрузки инструкции в сером окне на данной странице
Руководство на русском языке?
Все наши руководства представлены на русском языке или схематично, поэтому вы без труда сможете разобраться с вашей моделью
Как скопировать текст из PDF?
Чтобы скопировать текст со страницы инструкции воспользуйтесь вкладкой "HTML"