Котел Baxi Nuvola 240 Fi (i) / 280 Fi (i) - инструкция пользователя по применению, эксплуатации и установке на русском языке. Мы надеемся, она поможет вам решить возникшие у вас вопросы при эксплуатации техники.
Если остались вопросы, задайте их в комментариях после инструкции.
"Загружаем инструкцию", означает, что нужно подождать пока файл загрузится и можно будет его читать онлайн. Некоторые инструкции очень большие и время их появления зависит от вашей скорости интернета.

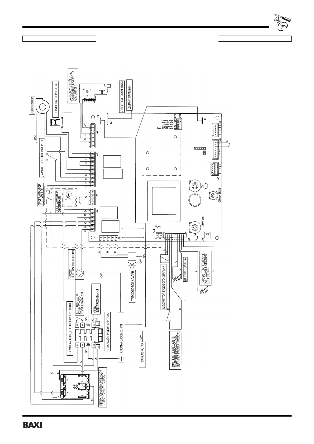
ÏÎßÑÍÅÍÈß
A3
=
ðàçúåì
äëÿ
ïðîãðàììàòîðà
îòîïëåíèÿ
A11
=
ðàçúåì
äëÿ
ïðîãðàììàòîðà
ÃÂÑ
RISC.
=
ðåãóëÿòîð
òåìïåðàòóðû
âîäû
â
ñèñòåìå
îòîïëåíèÿ
SAN.
=
ðåãóëÿòîð
òåìïåðàòóðû
âîäû
â
ñèñòåìå
ÃÂÑ
MAX.
R
=
ðåãóëèðîâàíèå
ìàêñèìàëüíîé
òåïëîâîé
ìîùíîñòè
â
êîíòóðå
îòîïëåíèÿ
21
ãàçîâûå íàñòåííûå êîòëû
NUVOLA 240i - 240Fi - 280i - 280Fi
Èíñòðóêöèè äëÿ òåõíè÷åñêîãî ïåðñîíàëà
Nuvola 240 Fi - 280 Fi
Öâåò
ïðîâîäîâ:
C
=
ãîëóáîé
M
=
êîðè÷íåâûé
N
=
÷åðíûé
R
=
êðàñíûé
G/V
=
æåëòî-çåëåíûé
B
=
áåëûé
Ýëåêòðè÷åñêèå ñõåìû (ïðîäîëæåíèå)