Котел Baxi Luna Blue 1.180 i / 1.240 Fi - инструкция пользователя по применению, эксплуатации и установке на русском языке. Мы надеемся, она поможет вам решить возникшие у вас вопросы при эксплуатации техники.
Если остались вопросы, задайте их в комментариях после инструкции.
"Загружаем инструкцию", означает, что нужно подождать пока файл загрузится и можно будет его читать онлайн. Некоторые инструкции очень большие и время их появления зависит от вашей скорости интернета.

HU
151
RO
PL
CZ
RU
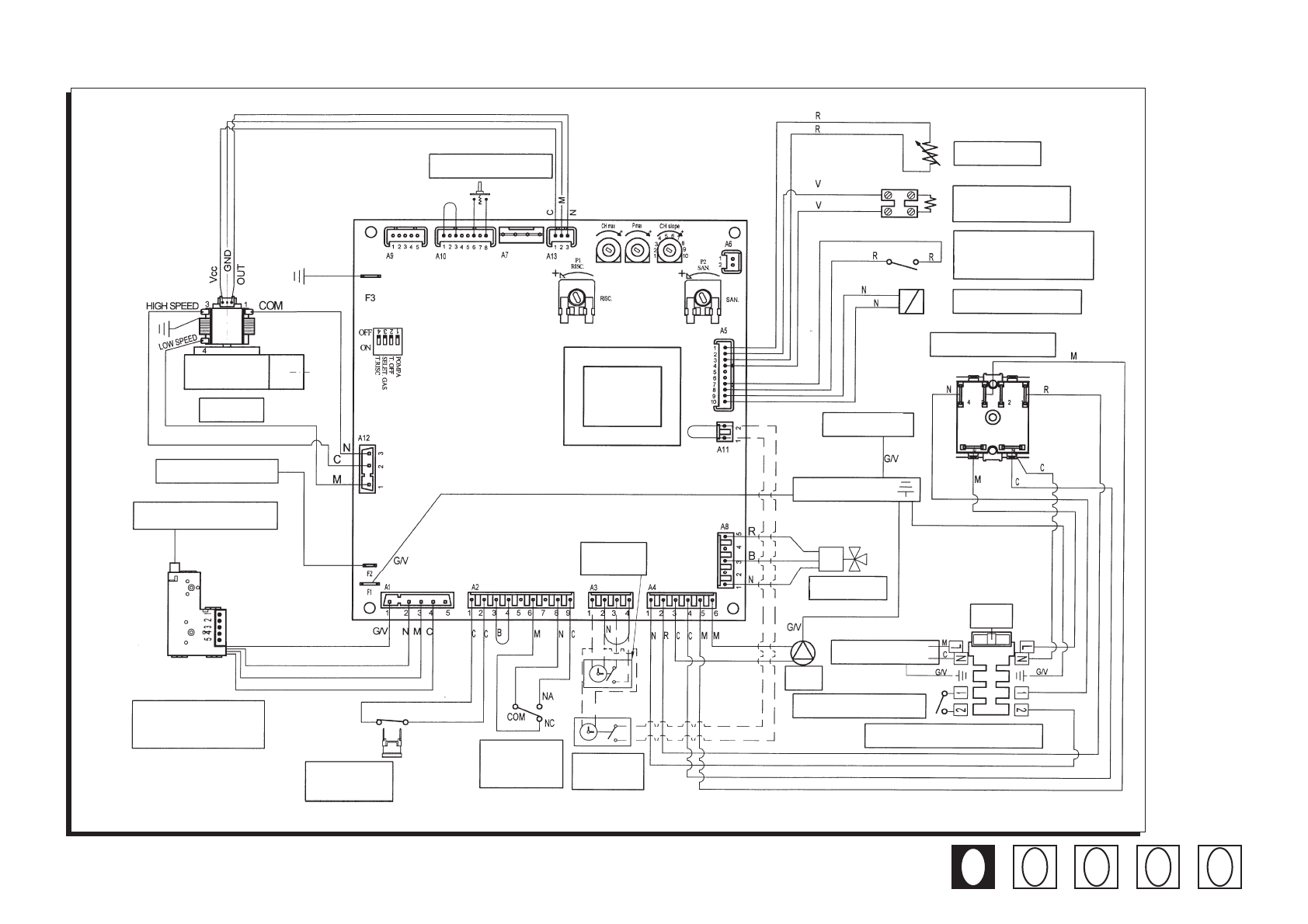
Монтажная сх
ема соединений
LUNA BLUE 1
.240 F
i
0303_1201
КЛЕММНЫЙ ЩИТОК ПИТАНИЯ
ЦВЕТ КАБЕЛЕЙ
С = голубой
М = коричневый
N = черный
R = красный
G/V = желто-зеленый
В = белый
ДАТЧИК КОМНАТНОЙ ТЕМПЕРАТУРЫ
220 В
НАСОС
СЕТЬ ЭЛЕКТРОПИТАНИЯ
ПЛАВКИЙ
ПРЕДОХРАНИТЕЛЬ
ТРЕХХОДОВОЙ
КЛАПАН
КЛЕММНЫЙ ЩИТОК
ЗАЗЕМЛЕНИЯ
РАМА КОТЛА
ПЕРЕКЛЮЧАТЕЛЬ ЛЕТО/ЗИМА -
ВОССТАНОВЛЕНИЕ
МОДУЛЯТОР ГАЗОВОГО КЛАПАНА
МИКРОВЫКЛЮЧАТЕЛЬ
ДИФФЕРЕНЦИАЛЬНОГО РЕЛЕ
ГИДРАВЛИЧЕСКОГО ДАВЛЕНИЯ
ЗАЖИМЫ ДЛЯ ЗОНДА НТК
ПРИОРИТЕТНОГО ВКЛЮЧЕНИЯ
СИСТЕМЫ ХОЗЯЙСТВЕННОЙ ВОДЫ
ЗОНД НТК СИСТЕМЫ
ОТОПЛЕНИЯ
КНОПКА ЧИСТКИ ДЫМОХОДА
ВЕНТИЛЯТОР
ДЕТЕКТОР ПЛАМЕНИ
ЭЛЕКТРОД ЗАЖИГАНИЯ
СОЕДИНИТЕЛЬНАЯ КОРОБКА
ВОСПЛАМЕНИТЕЛЯ ГАЗОВОГО
КЛАПАНА SIT
ЗАЩИТНЫЙ
ТЕРМОДАТЧИК
ДИФФЕРЕНЦИАЛЬНОЕ
РЕЛЕ ТЕМПЕРАТУРЫ
ДЫМОВЫХ ГАЗОВ
ПРОГРАММИРУЮЩЕЕ
УСТРОЙСТВО
ОТОПЛЕНИЯ
ПРОГРАММАТОР
ГОРЯЧЕЙ ВОДЫ
Содержание
- 2 BAXI
- 3 Рисунок 1
- 4 –comfort–; Рисунок 2; Рисунок 3а; Наполнение установки; Важно
- 5 Рисунок 4
- 6 Общие указания; Внимание; Операции перед монтажом; Система хозяйственной воды; Инструкция для установщика; Рисунок 5
- 7 Рисунок 6; Плита крепления котла на стене; Альтернативный способ прикрепления котла к стене
- 12 sx; CO
- 13 Подключение к электросети
- 17 Наладка электронной платы
- 18 Проверка параметров сгорания
- 19 соответствующий спускной кран; Чистка фильтра холодной воды
- 20 Функциональная схема
- 28 Присоединение внешнего бойлера
- 29 Подключение внешнего зонда
- 30 ВАЖНО
- 34 Технические характеристики; Модель котла
- 40 АО “ВАХI”












