Кондиционеры Gorenje KAS35 - инструкция пользователя по применению, эксплуатации и установке на русском языке. Мы надеемся, она поможет вам решить возникшие у вас вопросы при эксплуатации техники.
Если остались вопросы, задайте их в комментариях после инструкции.
"Загружаем инструкцию", означает, что нужно подождать пока файл загрузится и можно будет его читать онлайн. Некоторые инструкции очень большие и время их появления зависит от вашей скорости интернета.

Sadržaj
-6-
Mesto postavljanja unutrašnje jedinice
Na mestu na kom nema prepreka u blizini odvoda vazduha i vazduh
može jednostavno da zahvati svaki ugao.
Ne mestu na kom mogu jednostavno da se urede cevi i zidne rupe.
Održite potreban prostor od jedinice do plafona i zidova u skladu sa
prikazom postavljanja na prethodnoj strani.
Na mestu na kom vazdušni filter može da se ukloni bez teškoća.
Neka jedinica i daljinski upravljač stoje na udaljenosti od 1 m ili više
od televizora, radija i sl.
Takođe neka bude što dalje od fluorescentnih sijalica.
Nemojte ništa da postavljate u blizini dovoda vazduha da ne biste
sprečili apsorpciju vazduha.
Postavite jedinicu na zid koji je dovoljno jak
da nosi njenu težinu.
Postavite je u prostor koji neće pojačavati buku i vibracije.
Nemojte da je postavljate na mestu na kom je izložena neposrednoj
sunčevoj svetlosti ili izvorima grejanja. Nemojte da stavljate zapaljive
materijale ili aparate sa sagorevanjem na vrh jedinice.
Mesto postavljanja spoljašnje jedinice
Na primereno i dobro provetreno mesto.
Izbegavajte mesta na kojima može da procuri zapaljiv gas.
Pobrinite se za odgovarajuću udaljenost od zida.
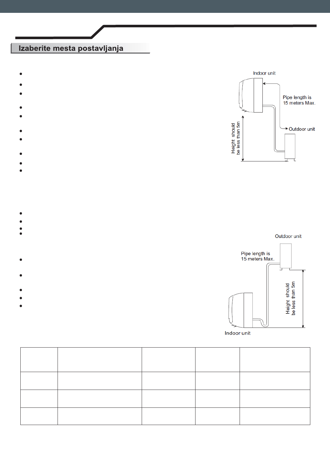
Cev između unutrašnje i spoljašnje jedinice ne sme da bude
duža od 5 m u fabrički zadanom stanju, ali može da se produži
na maks. 15 metara uz dodatno punjenje rashladnog sredstva.
Neka spoljašnja jedinica bude što dalje od masne prljavštine
i odvoda gasa od vulkanizacije.
Izbegavajte postavljanje u blizini puteva gde postoji rizik od
prodora blatnjave vode.
Na stalnom mestu gde nije izložena povećanoj buci.
Na mestu na kom nema nikakve blokade odvoda vazduha.
Nemojte da je postavljate na mesta na kom bi bila izložena
neposrednoj sunčevoj svetlosti, u hodniku ili na krivoj
površini, u blizini izvora toplote i ventilatora. Neka bude
udaljena od zapaljivih materijala, gustog dima nafte, kao i
vlažnih ili neravnih mesta.
Model
Maks.
dozvoljena dužina
cevi bez dodatnog
rashladnog sredstva (m)
Ograničenje
dužine cevi
(m)
Ograni
čenje
visinske
razlike H (m)
Potrebna količina
dodatnog rashladnog
sredstva (g/m)
2 kW~5,3 kW
5
15
5
20
6 kW~7,3 kW
5
15
5
30
8,8 kW~10 kW
5
15
5
40
Ako visina ili dužina cevi premašuje ograničenja iz tabele, obratite se prodajnom mestu.
HR
Unutrašnja jedinica
Maks. dužina cevi je 15 m
Spoljašnja jedinica
Visina bi trebalo da bude niža od 5 m
Spoljašnja jedinica
Maks. dužina ceni je 15 m
Visina bi trebalo da bude niža od 5 m
Unutrašnja jedinica
Содержание
- 127 RUS; Оглавление
- 128 в охлаждающую систему или утечку охлаждающего агента.; Описание безопасности
- 129 Нельзя установить кондиционер в прачечную.; Safety instructions
- 130 Специальный инженер отвечает монтаж кондиционера.; Предварительная установка автоматического повторного пуска.; Браковка аппарата; Подготовка перед эксплуатацией; Внимание
- 131 Обратить внимание на данный случай.; Замечания безопасности
- 132 Монтажная схема продукции
- 133 Монтажное место внутренней машины; Место установки наружной машины
- 134 Установитите монтажную плиту; Сверлите отверстие для трубопровода.; Монтаж внутренней машины
- 135 Теплоизоляция соединительного; Описание монтажа продукции
- 136 Описание монтажа продукци
- 139 Монтаж наружной машины
- 140 Как очистить газовый трубопровод:
- 141 Обслуживание передней панели; Обслуживание фильтрационной сетки; Обслуживание
- 142 Условие работы; Загрязнение шума; Защитное устройство играет роль в следующих условиях.; вторичного пуска, если таймер отменен, требует снова установить.; Подогрев; Защита
- 143 Решение неисправностей; Явление неисправностей
- 144 Состав кондиционера
- 145 Показать установленную температуру; Сверкает в установленное время; Описание дисплея
- 146 Серия VT
- 148 Серия VM; факультативные
- 149 Серия VC; Аварийная кнопка; Нажмите данную кнопкудля пуска илистопа кондиционера.
Характеристики
Остались вопросы?Не нашли свой ответ в руководстве или возникли другие проблемы? Задайте свой вопрос в форме ниже с подробным описанием вашей ситуации, чтобы другие люди и специалисты смогли дать на него ответ. Если вы знаете как решить проблему другого человека, пожалуйста, подскажите ему :)












