Кондиционеры Gorenje KAS35 - инструкция пользователя по применению, эксплуатации и установке на русском языке. Мы надеемся, она поможет вам решить возникшие у вас вопросы при эксплуатации техники.
Если остались вопросы, задайте их в комментариях после инструкции.
"Загружаем инструкцию", означает, что нужно подождать пока файл загрузится и можно будет его читать онлайн. Некоторые инструкции очень большие и время их появления зависит от вашей скорости интернета.

6
Інструкції зі встановлення
Місце для встановлення внутрішнього блоку
Там, де немає перешкод для виходу повітря, щоб легко обдувати
кожний кут приміщення.
Де труби та отвори в стіні легко змонтувати
Тримайте необхідну відстань від блоку до стелі й стін відповідно
до схеми монтажу на попередній сторінці.
Де повітряний фільтр може бути легко знятий.
Тримайте блок і пульт дистанційного керування на відстані 1 м та
більше від телевізора, радіо тощо.
Тримайте якомога далі від люмінесцентних ламп.
Не кладіть нічого поблизу отворів виходу та входу повітря, щоб не
перешкоджати його руху.
Стіна повинна витримувати вагу встановленого кондиціонера.
Встановлювати кондиціонер необхідно в місці, яке не буде
створювати додаткові шуми та вібрації. Внутрішній блок повинен
знаходитися подалі від прямих сонячних променів та джерел
тепла. Не розміщуйте займисті матеріали та запалювальні
апарати у верхній частині пристрою.
Місце для встановлення зовнішнього блоку
Місце, де пристрій зручно та добре провітрюється. Не
встановлюйте його там, де можливі витоки займистого газу.
Дотримуйтеся необхідної відстані пристрою від стіни.
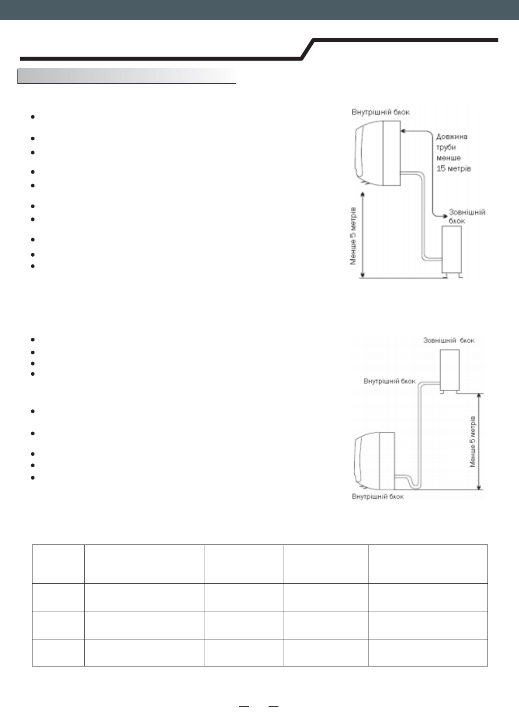
Відстань між внутрішнім та зовнішнім блоками кондиціонера
повинна бути не менше 5 метрів, однак вона може бути більше
15 метрів при використанні додаткового холодоагенту.
Тримайте зовнішній блок подалі від джерел бруду та виходу
небезпечних газів.
Не встановлюйте його на узбіччі дороги, де є ризик потрапляння
у зовнішній блок забрудненої води.
Місце, в якому неможливе збільшення загального рівня шуму.
Там, де немає перешкод для виходу повітря.
Уникайте встановлення під прямими сонячними променями або
поряд із джерелами тепла і вентиляції. Тримайте подалі від
займистих матеріалів, масел, а також вологих або нерівних місць.
Модель
Макс. допустима довжина
трубопроводу без додаткового
холодоагенту, м
Гранична довжина
трубопроводу, м
Межа перепаду
висот, м
Необхідний об’єм додаткового
холодоагенту, г/м
2 кВт – 5,3 кВт
5
15
5
20
6 кВт – 7,3 кВт
5
15
5
30
8,8 кВт – 10
кВт
5
15
5
40
Якщо у вас більша довжина або висота трубопроводу, зверніться до дилера.
Вибір місця встановлення
УКР
Содержание
- 127 RUS; Оглавление
- 128 в охлаждающую систему или утечку охлаждающего агента.; Описание безопасности
- 129 Нельзя установить кондиционер в прачечную.; Safety instructions
- 130 Специальный инженер отвечает монтаж кондиционера.; Предварительная установка автоматического повторного пуска.; Браковка аппарата; Подготовка перед эксплуатацией; Внимание
- 131 Обратить внимание на данный случай.; Замечания безопасности
- 132 Монтажная схема продукции
- 133 Монтажное место внутренней машины; Место установки наружной машины
- 134 Установитите монтажную плиту; Сверлите отверстие для трубопровода.; Монтаж внутренней машины
- 135 Теплоизоляция соединительного; Описание монтажа продукции
- 136 Описание монтажа продукци
- 139 Монтаж наружной машины
- 140 Как очистить газовый трубопровод:
- 141 Обслуживание передней панели; Обслуживание фильтрационной сетки; Обслуживание
- 142 Условие работы; Загрязнение шума; Защитное устройство играет роль в следующих условиях.; вторичного пуска, если таймер отменен, требует снова установить.; Подогрев; Защита
- 143 Решение неисправностей; Явление неисправностей
- 144 Состав кондиционера
- 145 Показать установленную температуру; Сверкает в установленное время; Описание дисплея
- 146 Серия VT
- 148 Серия VM; факультативные
- 149 Серия VC; Аварийная кнопка; Нажмите данную кнопкудля пуска илистопа кондиционера.
Характеристики
Остались вопросы?Не нашли свой ответ в руководстве или возникли другие проблемы? Задайте свой вопрос в форме ниже с подробным описанием вашей ситуации, чтобы другие люди и специалисты смогли дать на него ответ. Если вы знаете как решить проблему другого человека, пожалуйста, подскажите ему :)












