Кондиционеры Haier AS35S2SF1FA-B(G)(W)/1U35S2SM1FA - инструкция пользователя по применению, эксплуатации и установке на русском языке. Мы надеемся, она поможет вам решить возникшие у вас вопросы при эксплуатации техники.
Если остались вопросы, задайте их в комментариях после инструкции.
"Загружаем инструкцию", означает, что нужно подождать пока файл загрузится и можно будет его читать онлайн. Некоторые инструкции очень большие и время их появления зависит от вашей скорости интернета.

Инструкции по обслуживанию
7
Ру
сский
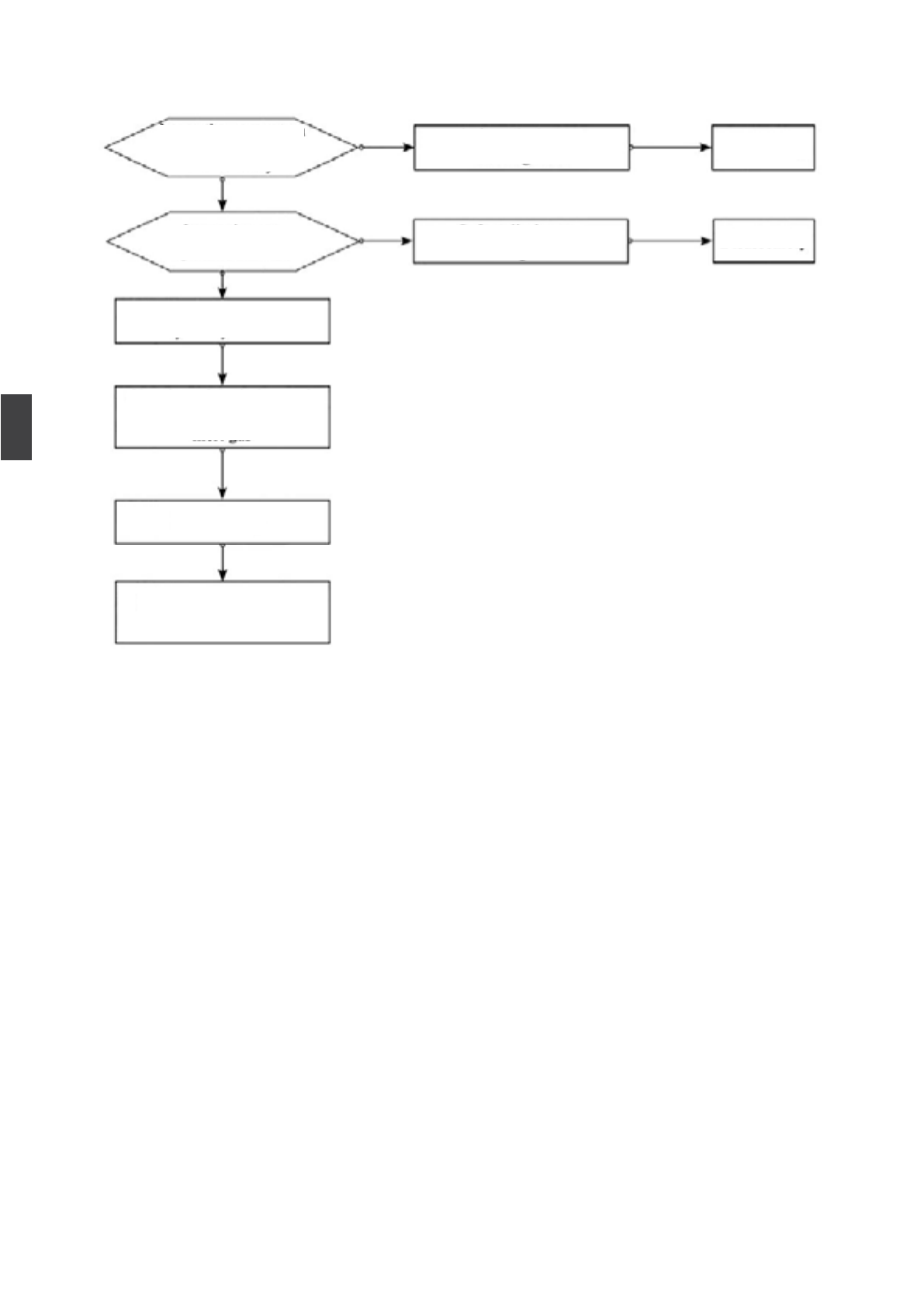
Перемещение блока на другую монтажную позицию
Проверка системы на
утечки перед демонтажом
Безопасная эвакуация
хладагента
Безопасная эвакуация
хладагента
Демонтаж
Демонтаж
Регенерация
хладагента
Проверка условий
работы
Провдувка испарителя и
подсоединенного трубопровода
азотом
Демонтаж
Демонтаж
Установка в соответствии
с требованиями и нормативами
Примечание: в случае перемещения кондиционера на другую позицию отрежьте соединения газовой и жидкостной труб к внутреннему
блоку при помощи трубореза. Дальнейшее подсоединение выполняется только после повторной развальцовки (аналогично для наружного
блока).
Меры предосторожности при сервисном обслуживании
Меры предосторожности
•
В случае неисправностей, требующих сварки холодильных трубопроводов или компонентов системы на R32, запрещено
проводить техническое обслуживание и ремонт месте установки.
•
При неисправностях, подразумевающих гибочные работы и капитальный демонтаж теплообменника, например, разборку
конденсатора, замену рамы наружного блока, осмотр и техническое обслуживание на месте установки проводить нельзя.
•
При необходимости замены компрессора или других частей и компонентов холодильного контура техническое обслуживание
месте установки проводить нельзя.
•
При возникновении неисправностей, не требующих работ с хладагентом, вскрытия трубопроводов и аппаратов холодильного
контура, допускается проведение обслуживания на месте монтажа: в том числе разрешено выполнять очистку холодильной
системы, не требующую разборки и пайки элементов контура.
•
В случае необходимости замены газового/жидкостного трубопровода отрежьте соединения газовой и жидкостной труб к испарите-
лю внутреннего блока при помощи трубореза. Последующее подсоединение выполняется только после повторной развальцовки
(аналогично для наружного блока).
Требования к квалификации специалистов Сервисной службы
1. Операторы и обслуживающий персонал, допущенные к работе с холодильным контуром, должны иметь сертификаты и дипломы,
выданные профильными институтами и подтверждающими, что специалисты имеют достаточную квалификацию для работы с
системами кондиционирования, в том числе для выполнения безопасной утилизации хладагентов в соответствии с законодатель-
ством.
2. Обслуживание и ремонт оборудования должны выполняться квалифицированными специалистами в соответствии с инструкция-
ми и рекомендациями производителя, а также национальным законодательством, стандартами и нормативами.
Содержание
- 3 Основные элементы кондиционера; Внутренний блок; Наружный блок; Беспроводной пульт ДУ; Лицевая сторона пульта; Дисплей блока; Температура в помещении; Ру
- 4 Эксплуатация; Установка реального времени; Кнопки под крышкой; Вынимайте батарейки из пульта в случае, если он не будет
- 5 Operation
- 6 Задание требуемой темпера-; Для задания требуемой темпера; Функция ЭКО ДАТЧИК; Выбор функции ЭКО ДАТЧИК; AN O
- 7 Не; Функция комфортного воздухо-
- 9 Функция; Нажмите кнопку; Функция Авторестарта
- 10 Режим вентиляции; Для некоторых моделей этот; Интеллектуальный режим; Запуск режима
- 11 Функция тестирования:; Работа кондиционера без; Функция «Здоровый; Установка батареек питания; Снимите крышку секции батареек.; (данная функция для некоторых моделей
- 12 Монтаж внутреннего блока; Drawing for the installation of indoor units
- 13 Прокладка коммуникационных линий; [ Подвод труб слева или сзади с левой стороны]; Снятие крышки электрической коробки
- 14 Межблочный; Проверьте следующие пункты
- 15 Уход за кондиционером; ПРИМЕЧАНИЕ; Для правильного и эффективного использования кондиционера
- 16 Инструкции по технике безопасности; ВНИМАНИЕ; ПРЕДУПРЕЖДЕНИЕ
- 17 Возможные неполадки; Предупреждения; Спецификация; Нижеперечисленные ситуации не требуют обраще
- 18 Храните данное; тации кондиционера, внимательно; Основные предостережения по технике безопасности; менее 3 м
- 20 Минимальная площадь помещения; Хладагент; НПВ: нижний предел воспламенения
- 22 тока утечки соответствующего номинала.; Требования к квалификации монтажников; национального законодательства.; Установка монтажного шаблона на стене
- 23 Монтаж; Вакуумирование; Пробный пуск
- 24 Инструкции по обслуживанию; Перемещение блока на другую монтажную позицию; Демонтаж; Меры предосторожности при сервисном обслуживании; проводить техническое обслуживание и ремонт месте установки.; Требования к квалификации специалистов Сервисной службы
- 25 С и которые могут спровоцировать возгорание.; Требования к зоне обслуживания; зоны обслуживания в подвальных помещениях недопустимо.; Методы обнаружения утечек
- 26 Техническое обслуживание компонентов; Требования к техническому обслуживанию
- 27 Пайка; Процедура заправки хладагента; Требования к месту хранения хладагента:; Утилизация и сдача в отходы; Утилизация оборудования и регенерация хладагента
- 28 откачать хладагент в каждой части системы; Регенерация хладагента; Следует обеспечить безопасность слива масла из системы.
- 29 Монтажная схема соединения наружного и внутреннего блоков
- 30 корректной работы агрегата.
- 32 Меры предосторожности при работе с оборудованием на фреоне R32
- 33 Перед выполнением тестирования
- 34 Информация, необходимая для ознакомления перед началом монтажа; Необходимые проверки; влаги и пыли в контур.
- 35 Спецификация труб; Тип используемых медных труб (справочная информация); Макс. рабочее давление; Материал труб / толщина стенки трубы; щие региональным техническим требованиям.; Накидная гайка; Размер B
- 36 Проверка трубопровода хладагента на герметичность; Вакуумный насос с обратным клапаном; Заправка хладагента
- 37 Установочные размеры; Монтажные и сервисные зазоры; Монтаж наружного блока; Модель; Ɇɨɧɬɚɠɧɚɪɭɠɧɨɝɨɛɥɨɤɚ
- 38 Диаметр и толщина труб соединительного трубопровода; Установите накидную гайку на трубу, затем; Методика соединения трубопроводов хладагента; Чрезмерное усилие затяжки при отсутствии центровки может
- 39 одновременным контролем герметичности.
- 40 Вакуумирование выполняется с помощью вакуумного насоса.; достигает состояния вакуума моментально, проверьте шаг 1 снова.
- 41 Электроподключение; Требования при проведении электромонтажных работ; может привести к выходу оборудования из строя.
- 42 Диагностика неисправностей наружного блока; Перед выполнением тестирования системы; должен быть включен заранее.
- 44 Технические характеристики
- 45 Дата изготовления и












