Кондиционеры Haier AS09TL4HRA/1U09TL4FRA - инструкция пользователя по применению, эксплуатации и установке на русском языке. Мы надеемся, она поможет вам решить возникшие у вас вопросы при эксплуатации техники.
Если остались вопросы, задайте их в комментариях после инструкции.
"Загружаем инструкцию", означает, что нужно подождать пока файл загрузится и можно будет его читать онлайн. Некоторые инструкции очень большие и время их появления зависит от вашей скорости интернета.

Перемещение блока на другую монтажную позицию
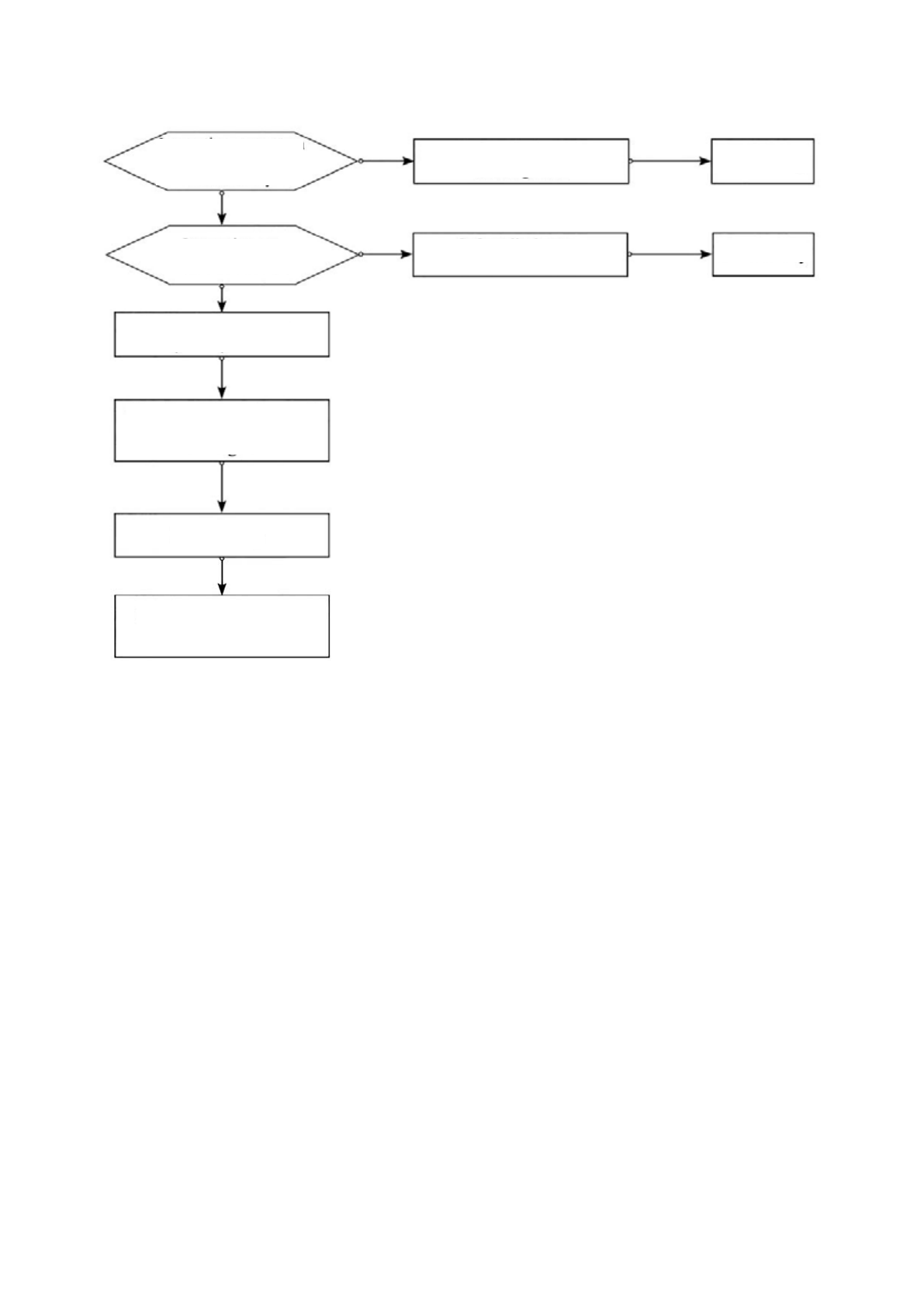
ɉɪɨɜɟɪɤɚɫɢɫɬɟɦɵɧɚ
ɭɬɟɱɤɢɩɟɪɟɞɞɟɦɨɧɬɚɠɨɦ
Ȼɟɡɨɩɚɫɧɚɹɷɜɚɤɭɚɰɢɹ
ɯɥɚɞɚɝɟɧɬɚ
Ȼɟɡɨɩɚɫɧɚɹɷɜɚɤɭɚɰɢɹ
ɯɥɚɞɚɝɟɧɬɚ
Ⱦɟɦɨɧɬɚɠ
Ⱦɟɦɨɧɬɚɠ
Ɋɟɝɟɧɟɪɚɰɢɹ
ɯɥɚɞɚɝɟɧɬɚ
ɉɪɨɜɟɪɤɚɭɫɥɨɜɢɣ
ɪɚɛɨɬɵ
ɉɪɨɜɞɭɜɤɚɢɫɩɚɪɢɬɟɥɹɢ
ɩɨɞɫɨɟɞɢɧɟɧɧɨɝɨɬɪɭɛɨɩɪɨɜɨɞɚ
ɚɡɨɬɨɦ
Ⱦɟɦɨɧɬɚɠ
Ⱦɟɦɨɧɬɚɠ
ɍɫɬɚɧɨɜɤɚɜɫɨɨɬɜɟɬɫɬɜɢɢ
ɫɬɪɟɛɨɜɚɧɢɹɦɢɢɧɨɪɦɚɬɢɜɚɦɢ
Примечание: в случае перемещения кондиционера на другую позицию отрежьте соединения газовой и жидкостной труб к внутренне
-
му блоку при помощи трубореза. Дальнейшее подсоединение выполняется только после повторной развальцовки (аналогично для
наружного блока).
Инструкции по обслуживанию
Меры предосторожности при сервисном обслуживании
Меры предосторожности
•
В случае неисправностей, требующих сварки холодильных трубопроводов или компонентов системы на R32, запрещено
проводить техническое обслуживание и ремонт на месте установки.
•
При неисправностях, подразумевающих гибочные работы и капитальный демонтаж теплообменника, например, разборку
конденсатора, замену рамы наружного блока, осмотр и техническое обслуживание на месте установки проводить нельзя.
•
При необходимости замены компрессора или других частей и компонентов холодильного контура техническое обслуживание
месте установки проводить нельзя.
•
При возникновении неисправностей, не требующих работ с хладагентом, вскрытия трубопроводов и аппаратов холодильного
контура, допускается проведение обслуживания на месте монтажа: в том числе разрешено выполнять очистку холодильной
системы, не требующую разборки и пайки элементов контура.
•
В случае необходимости замены газового/жидкостного трубопровода отрежьте соединения газовой и жидкостной труб к испарите
-
лю внутреннего блока при помощи трубореза. Последующее подсоединение выполняется только после повторной развальцовки
(аналогично для наружного блока).
Требования к квалификации специалистов Сервисной службы
1. Операторы и обслуживающий персонал, допущенные к работе с холодильным контуром, должны иметь сертификаты и дипломы,
выданные профильными институтами и подтверждающими, что специалисты имеют достаточную квалификацию для работы с
системами кондиционирования, в том числе для выполнения безопасной утилизации хладагентов в соответствии с законодатель
-
ством.
2. Обслуживание и ремонт оборудования должны выполняться квалифицированными специалистами в соответствии с инструкция
-
ми и рекомендациями производителя, а также национальным законодательством, стандартами и нормативами.
Специалисты должны иметь соответствующий квалификационный аттестат для работы с воспламеняющимися хладагентами.













Здравствуйте
Подскажите пожалуйста как выключить
Подсветку на кондиционер
Очень мешает спать
Модель haier As09tl4hr
В инструкции не нашёл ответа