Кондиционеры Daikin EWAD-TZXRB - инструкция пользователя по применению, эксплуатации и установке на русском языке. Мы надеемся, она поможет вам решить возникшие у вас вопросы при эксплуатации техники.
Если остались вопросы, задайте их в комментариях после инструкции.
"Загружаем инструкцию", означает, что нужно подождать пока файл загрузится и можно будет его читать онлайн. Некоторые инструкции очень большие и время их появления зависит от вашей скорости интернета.

D-EIMAC00907-16EN - 9/20
Make sure to provide a strong and solid foundation to
reduce noise and vibrations.
Avoid installation in particularly dusty environments, in
order to reduce soiling of condensers coils.
The water in the system must be particularly clean and all
traces of oil and rust must be removed. A mechanical
water filter must be installed on the unit
’s inlet piping.
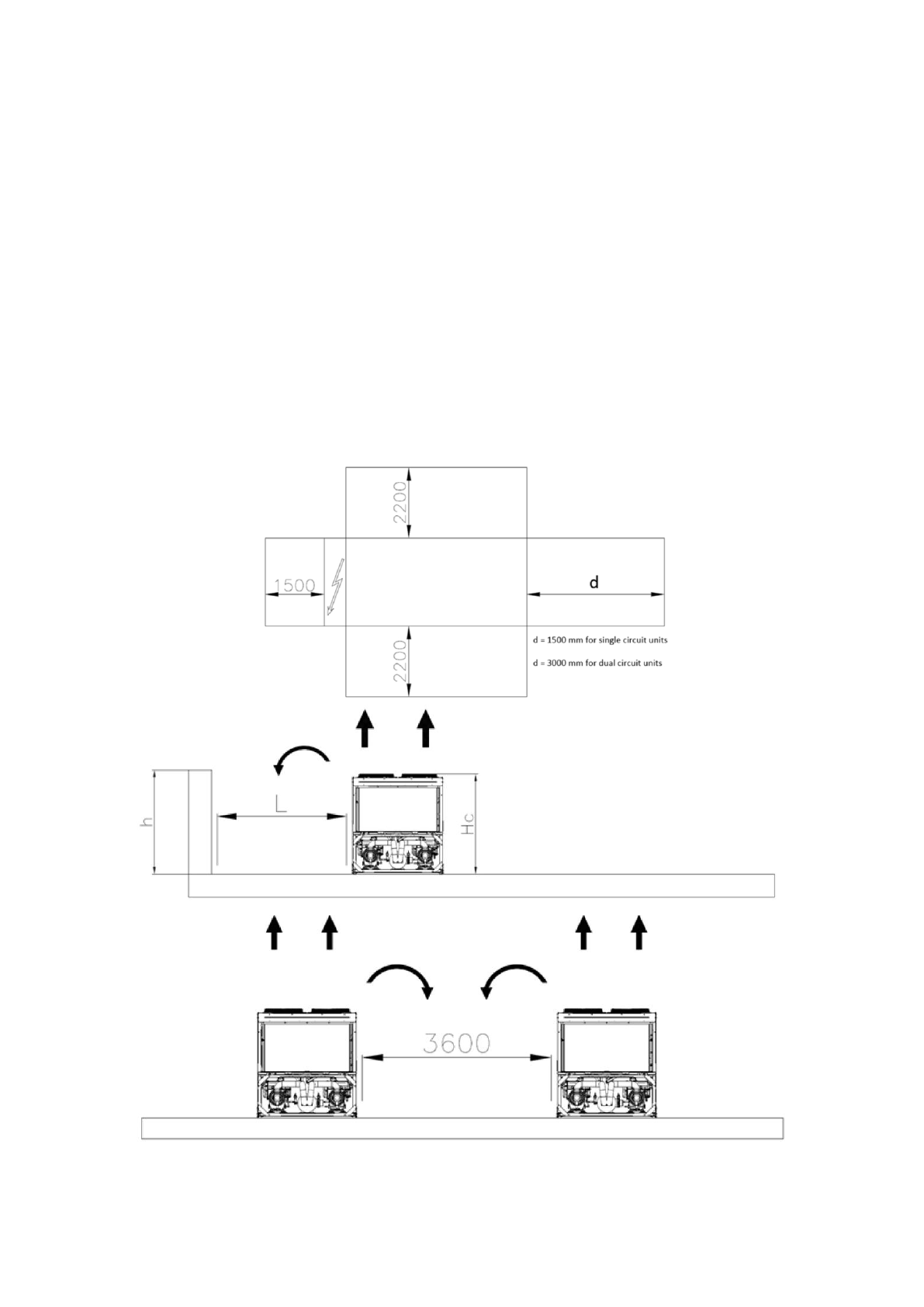
Minimum space requirements
It is fundamental to respect minimum distances on all units in
order to ensure optimum ventilation to the condenser coils.
When deciding where to position the unit and to ensure a
proper air flow, the following factors must be taken into
consideration:
avoid any warm air recirculation
avoid insufficient air supply to the air-cooled condenser.
Both these conditions can cause an increase of condensing
pressure, which leads to a reduction in energy efficiency and
refrigerating capacity.
Any side of the unit must be accessible for post-installation
maintenance operations. Figure 3 shows the minimum space
required.
Vertical air discharge must not be obstructed.
If the unit is surrounded by walls or obstacles of the same
height as the unit, this must be installed at a distance no lower
than 3000 mm.
In case of two chillers installed in free field, minimum
recommended distance between them is 3600 mm; in case of
two chillers in a row, minimum distance is 1500 mm. The
pictures below show example of recommended installations.
Should the unit be installed without observing the
recommended minimum distances from walls and/or vertical
obstacles, there could be a combination of warm air
recirculation and/or insufficient supply to the air-cooled
condenser which could cause a reduction of capacity and
efficiency.
In any case, the microprocessor will allow the unit to adapt
itself to new operating conditions and deliver the maximum
available capacity under any given circumstances, even if the
lateral distance is lower than recommended, unless the
operating conditions should affect personel safety or unit
reliability.
Figure 4
– Minimum clearance requirements












