Кондиционеры Ballu MHA-60HR - инструкция пользователя по применению, эксплуатации и установке на русском языке. Мы надеемся, она поможет вам решить возникшие у вас вопросы при эксплуатации техники.
Если остались вопросы, задайте их в комментариях после инструкции.
"Загружаем инструкцию", означает, что нужно подождать пока файл загрузится и можно будет его читать онлайн. Некоторые инструкции очень большие и время их появления зависит от вашей скорости интернета.

10
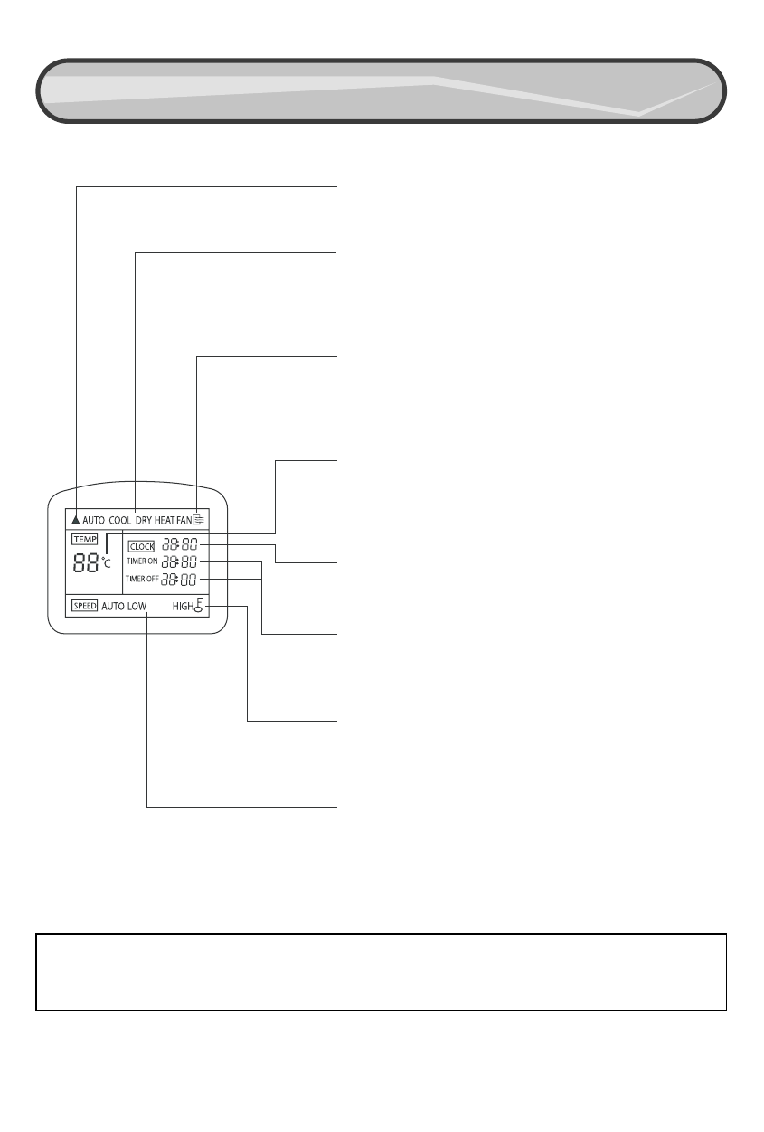
Индикация передачи команд пульта ДУ
Этот значок появляется на дисплее при передаче ко
манд пульта ДУ на внутренний блок.
Индикация режима работы
Надпись отображает текущий режим работы кондицио
нера: AUTO (АВТОМАТИЧЕСКИЙ), COOL (ОХЛАЖДЕ
НИЕ), DRY (ОСУШЕНИЕ), HEAT (ОБОГРЕВ только в
моделях с режимом обогрева), FAN ONLY (ВЕНТИЛЯ
ЦИЯ).
Индикация включения/отключения кондиционе
ра
Этот значок появляется на дисплее при нажатии кнопки
I/O (ВКЛ/ОТКЛ.). При повторном нажатии кнопки значок
исчезает.
Индикация температуры
Отображается значение заданной температуры воздуха
в помещении в диапазоне от 17о до 30о С. В режиме
ВЕНТИЛЯЦИИ (FAN ONLY) значение заданной темпера
туры на дисплее не отображается.
Индикация текущего времени
Отображается текущее время в диапазоне от 0 до 24
часов.
Индикация времени включения/отключения
кондиционера по таймеру
Отображается время включения/отключения кондицио
нера по таймеру
Индикация блокировки
Этот значок появляется при нажатии кнопки LOCK
(БЛОКИРОВКА). При повторном нажатии кнопки LOCK
значок исчезает.
Индикация скорости вращения вентилятора
Надпись отображает выбранную скорость вращения
вентилятора: AUTO (АВТОМАТИЧЕСКИЙ ВЫБОР СКО
РОСТИ), LOW (НИЗКАЯ), HIGH (ВЫСОКАЯ). В автома
тическом режиме работы и в режиме осушения появля
ется надпись AUTO.
ВНИМАНИЕ!
•
Для ясности объяснения на рисунке изображены все возможные надписи и значки. В действитель*
ности на дисплее отображаются только надписи и значки, соответствующие текущему режиму ра*
боты кондиционера.
ОТОБРАЖЕНИЕ ФУНКЦИЙ И ПАРАМЕТРОВ РАБОТЫ
КОНДИЦИОНЕРА НА ДИСПЛЕЕ ПУЛЬТА ДУ