Караоке Samsung DVD-K350 - инструкция пользователя по применению, эксплуатации и установке на русском языке. Мы надеемся, она поможет вам решить возникшие у вас вопросы при эксплуатации техники.
Если остались вопросы, задайте их в комментариях после инструкции.
"Загружаем инструкцию", означает, что нужно подождать пока файл загрузится и можно будет его читать онлайн. Некоторые инструкции очень большие и время их появления зависит от вашей скорости интернета.

10
HDMI (MyθÚËÏe‰ËÈÌ•È àÌÚe•ÙeÈc B•coÍoÈ ó•ÚÍocÚË)
HDMI
˝
Úo ËÌÚe
ÙeÈc, ÔoÁ‚oÎ
fl˛˘
ËÈ ocy
˘
ecÚ‚Î
fl
Ú¸
Ôe
e‰a˜y ˆËÙ
o‚
˚
x ay‰Ëo Ë ‚ˉeo ‰aÌÌ
˚
x
˜e
eÁ o‰Ìo coe‰ËÌeÌËe. àcÔoθÁy
fl
HDMI, DVD-
Ô
o˄
˚
‚aÚeθ Ôe
e‰a
fi
Ú ˆËÙ
o‚oÈ ‚ˉeo Ë ay‰Ëo
cË„ÌaÎ Ë oÚo·
aÊaeÚ ÊË‚y
˛
Ía
ÚËÌÍy Ìa ÚeÎe‚ËÁo
e,
ocÌa
˘
eÌÌ
˚
Ï
aÁ
˙
eÏoÏ HDMI.
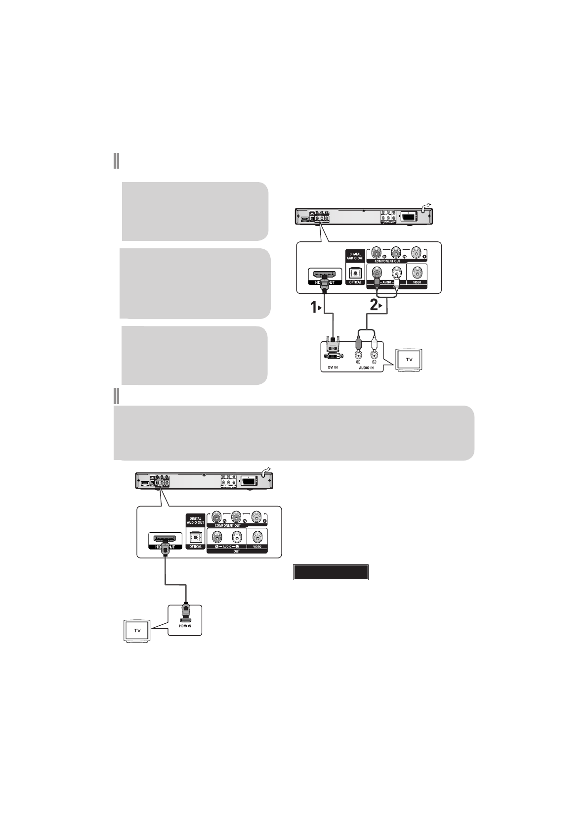
èÓ‰Íβ˜ÂÌËÂ Í íÇ ˜ÂÂÁ „ÌÂÁ‰Ó DVI
ë ÔÓÏÓ
˘
¸
˛
͇·ÂÎ
fl
HDMI-DVI (‚ ÍÓÏÔÎÂÍÚ
ÌÂ ‚
ı
Ó‰ËÚ) ÒÓ‰ËÌËÚ ‚
˚ı
Ó‰ HDMI
OUT,
‡ÒÔÓÎÓÊÂÌÌ
˚
È Ì‡ Á‡‰ÌÂÈ Ô‡ÌÂÎË
DVD-Ô
ÓË„
˚
‚‡ÚÂÎ
fl
, Ò ‚
ı
Ó‰ÓÏ DVI IṄ
ÚÂ΂ËÁÓ
Â.
èÓ‰Íβ˜ÂÌËÂ Í íÇ ˜ÂÂÁ „ÌÂÁ‰Ó HDMI
-
ë ÔÓÏÓ
˘
¸
˛
͇·ÂÎ
fl
HDMI-HDMI ÒÓ‰ËÌËÚ ‚
˚ı
Ó‰ HDMI OUT,
‡ÒÔÓÎÓÊÂÌÌ
˚
È Ì‡ Á‡‰ÌÂÈ Ô‡ÌÂÎË DVD-
Ô
ÓË„
˚
‚‡ÚÂÎ
fl
, Ò ‚
ı
Ó‰ÓÏ HDMI IN ̇ ÚÂ΂ËÁ
Â.
-
ç‡ÊËχÈÚ ÍÌÓÔÍÛ ÔÂ
ÂÍÎ
˛
˜ÂÌË
fl
‚
ı
Ó‰ÌÓ„Ó Ò˄̇· ̇ ÔÛθÚ ‰ËÒڇ̈ËÓÌÌÓ„Ó ÛÔ
‡‚ÎÂÌË
fl
ÚÂ΂ËÁÓ
ÓÏ ‰Ó ÚÂ
ı
ÔÓ
, ÔÓ͇ Ì ‡
˝
Í
‡Ì ÚÂ΂ËÁÓ
‡ ÌÂ ÔÓ
fl
‚ËÚÒ
fl
Ò˄̇ΠHDMI DVD-Ô
ÓË„
˚
‚‡ÚÂÎ
fl
.
ë ÔÓÏÓ
˘
¸
˛
‡Û‰ËÓ͇·ÂÎÂÈ ÒÓ‰ËÌËÚÂ
‚
˚ı
Ó‰
˚
AUDIO (Í
‡ÒÌ
˚
È Ë ·ÂÎ
˚
È) OUṪ
Á‡‰ÌÂÈ Ô‡ÌÂÎË DVD-Ô
ÓË„
˚
‚‡ÚÂÎ
fl
Ò
‚
ı
Ó‰‡ÏË AUDIO (Í
‡ÒÌ
˚
Ï Ë ·ÂÎ
˚
Ï) IṄ
ÚÂ΂ËÁÓ
Â. ÇÍÎ
˛
˜ËÚ DVD-Ô
ÓË„
˚
‚‡ÚÂθ
Ë ÚÂ΂ËÁÓ
.
1
2
ï‡
‡ÍÚ ËÒÚËÍË HDMI VIDEO
•
Ç Á‡‚ËÒËÏÓÒÚË ÓÚ ÚËÔ‡ ÚÂÎÂ
‚ËÁÓp‡ ÓÔp‰ÂÎÂÌÌ˚ pÂÊËÏ˚
p‡Á˚¯ÂÌË ‚˚ıÓ‰‡ HDMI ÏÓ„ÛÚ
Ì ÔÓ‰‰ÂpÊË‚‡Ú¸Ò .
•
ëÏ. pÛÍÓ‚Ó‰ÒÚ‚Ó ÔÓθÁÓ‚‡ÚÂÎ
ÚÂ΂ËÁÓp‡.
•
ÖÒÎË Í ÚÂ΂ËÁÓpÛ ÔÓ‰ÒÓ‰ËÌÂÌ Í‡·Âθ
HDMI ËÎË HDMI DVI, ‚ Ú˜ÂÌË 10
ÒÂÍÛ̉ ‚˚ıÓ‰ DVD
ÔpÓË„p˚‚‡ÚÂÎ ·Û‰ÂÚ ÔÂpÂÍβ˜ÂÌ
̇ HDMI//DVI.
•
èÓ
‰‰ÂpÊË‚‡Ú¸Ò
fl
p‡Á
Ì
¯ÂÌËÂ
720x480px60
Ɉ
ËÎË 720x576px50
Ɉ
.
ç‡ÊËχÈÚ ÍÌÓÔÍÛ ÔÂ
ÂÍÎ
˛
˜ÂÌË
fl
‚
ı
Ó‰ÌÓ„Ó Ò˄̇· ̇ ÔÛθÚÂ
‰ËÒڇ̈ËÓÌÌÓ„Ó ÛÔ
‡‚ÎÂÌË
fl
ÚÂ΂ËÁÓ
ÓÏ
‰Ó ÚÂ
ı
ÔÓ
, ÔÓ͇ ̇
˝
Í
‡Ì ÚÂ΂ËÁÓ
‡ ÌÂ
ÔÓ
fl
‚ËÚÒ
fl
Ò˄̇ΠDVI DVD-Ô
ÓË„
˚
‚‡ÚÂÎ
fl
3
äêÄëçõâ
ÅÖãõâ
ÄÛ‰ËÓ͇·Âθ
äêÄëçõâ
ÅÖãõâ
䇷Âθ HDMI
(‚ ÍÓÏÔÎÂÍÚ Ì ‚ıÓ‰ËÚ)
èêàåÖóÄçàÖ
䇷Âθ HDMI-DVI
(‚ ÍÓÏÔÎÂÍÚ ÌÂ ‚
ı
Ó‰ËÚ)












