IP Industrie Industrie CEX 801 CU - Инструкция по эксплуатации

IP Industrie Industrie CEX 801 CU

Винный шкаф IP Industrie Industrie CEX 801 CU - инструкция пользователя по применению, эксплуатации и установке на русском языке. Мы надеемся, она поможет вам решить возникшие у вас вопросы при эксплуатации техники.

Если остались дополнительные вопросы — свяжитесь с нами через контактную форму.

1 Страница 1
2 Страница 2
3 Страница 3
4 Страница 4
5 Страница 5
6 Страница 6
7 Страница 7
8 Страница 8
9 Страница 9
10 Страница 10
11 Страница 11
12 Страница 12
13 Страница 13
14 Страница 14
15 Страница 15
16 Страница 16
17 Страница 17
18 Страница 18
19 Страница 19
20 Страница 20
21 Страница 21
22 Страница 22
23 Страница 23
24 Страница 24
Страница: / 24
Загрузка инструкции

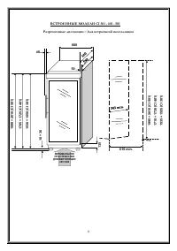
ВИННЫЕ ШКАФЫ

ИНСТРУКЦИЯ

ДЛЯ ПОЛЬЗОВАТЕЛЯ

1

"Загрузка инструкции" означает, что нужно подождать пока файл загрузится и можно будет его читать онлайн. Некоторые инструкции очень большие и время их появления зависит от вашей скорости интернета.

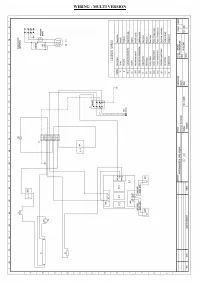
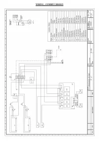
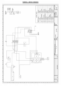
Характеристики

Другие модели - Винные шкафы IP Industrie

Все винные шкафы IP Industrie