IP Industrie CEXP 45-6 RD - Инструкция по эксплуатации

IP Industrie CEXP 45-6 RD

Винный шкаф IP Industrie CEXP 45-6 RD - инструкция пользователя по применению, эксплуатации и установке на русском языке. Мы надеемся, она поможет вам решить возникшие у вас вопросы при эксплуатации техники.

Если остались дополнительные вопросы — свяжитесь с нами через контактную форму.

1 Страница 1
2 Страница 2
3 Страница 3
4 Страница 4
5 Страница 5
6 Страница 6
7 Страница 7
8 Страница 8
9 Страница 9
10 Страница 10
11 Страница 11
12 Страница 12
13 Страница 13
14 Страница 14
15 Страница 15
16 Страница 16
17 Страница 17
18 Страница 18
19 Страница 19
20 Страница 20
21 Страница 21
22 Страница 22
23 Страница 23
24 Страница 24
Страница: / 24
Загрузка инструкции

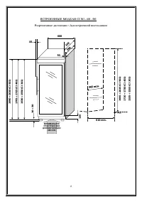
ВИННЫЕ ШКАФЫ

ИНСТРУКЦИЯ

ДЛЯ ПОЛЬЗОВАТЕЛЯ

1

"Загрузка инструкции" означает, что нужно подождать пока файл загрузится и можно будет его читать онлайн. Некоторые инструкции очень большие и время их появления зависит от вашей скорости интернета.

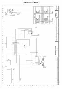
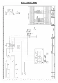
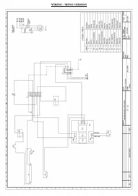
Характеристики

Другие модели - Винные шкафы IP Industrie

Все винные шкафы IP Industrie