Холодильник Electrolux EAL 6140 WOU (WOW) - инструкция пользователя по применению, эксплуатации и установке на русском языке. Мы надеемся, она поможет вам решить возникшие у вас вопросы при эксплуатации техники.
Если остались вопросы, задайте их в комментариях после инструкции.
"Загружаем инструкцию", означает, что нужно подождать пока файл загрузится и можно будет его читать онлайн. Некоторые инструкции очень большие и время их появления зависит от вашей скорости интернета.

26 www.electrolux.com
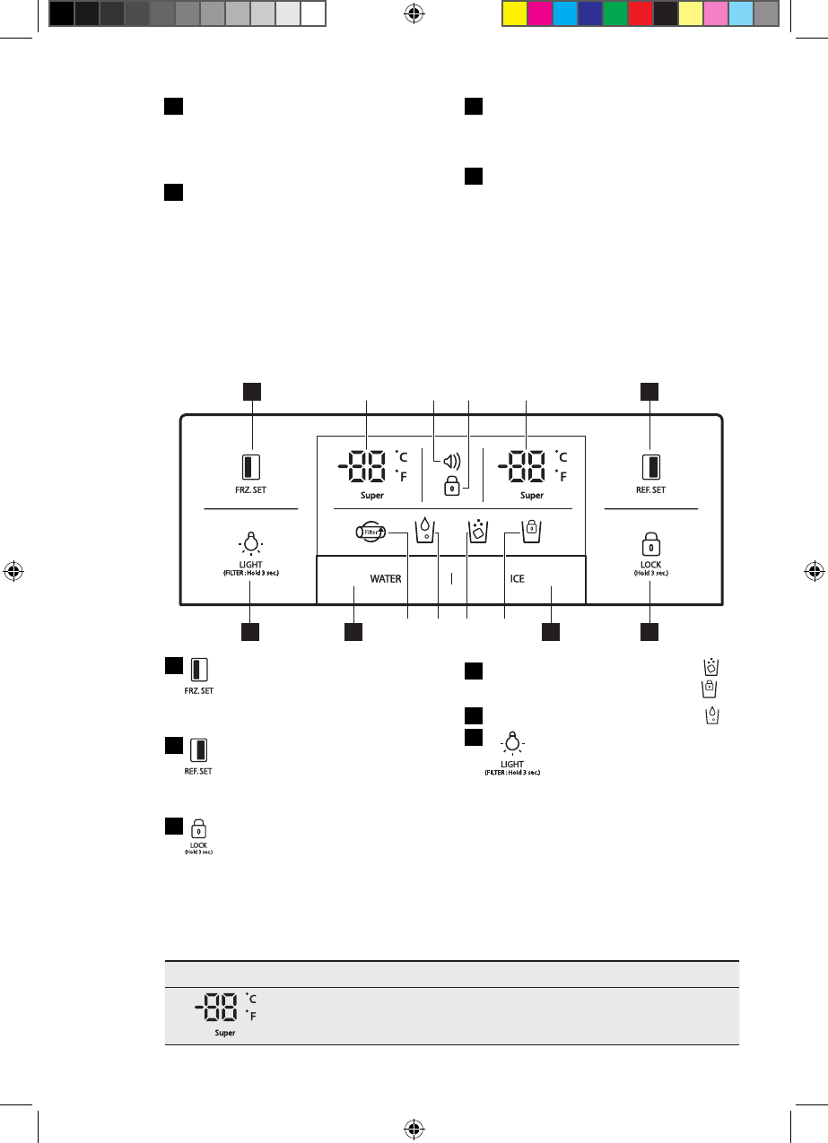
ПАНЕЛЬ УПРАВЛЕНИЯ
МОДЕЛЬ С ДОЗАТОРОМ
1
A
D
B
C
2
3
4
5
6
E
F
G
H
4
Кнопка выбора дозатора льда
и блокировка льдогенератора
.
5
Кнопка выбора дозатора воды
.
6
7
Кнопка «ПОДСВЕТКА/ФИЛЬТР»:
1.
Кнопка включения подсветки
дозатора воды .
2.
Кнопка замены фильтра или
сброса. После смены фил ьтра
или для сброса нажмите и
удержи вайте данную кнопку 3
секунды.
1
Кнопка селектора температуры
морозильного отделения.
2
Кнопка селектора температуры
холодильного отделе ни я.
3
Нажмите на эту кнопку, чтобы
исключить случайное изменен ие
настроек. Для выхода из режима
нажмите и удерживайте кнопку
дольше 3 секунд. Дисплей
отключится .
Индикаторы (А-Н)
Описание
A.
Индикатор температуры
морозильного отделения
9
Ящик для замороженных
продуктов
Предназначен для
долговременного хранения
сушеного мяса или рыбы.
10
Дверное отделение для хранения
продуктов
(2-звездочное
отделение) Предназначено для
кратковременного хранения
проду ктов и мороженого.
11
Дверное отделение для
хранения продуктов
Предназначено для хранения
замороженных продуктов
12
Полка морозильника
(закаленное стекло)
Предназначена для хранения
таких замороженных продуктов,
как мясо, рыба и мороженное.
EAL6xxxXOX_PT-UK(3).indd 26
6/8/2015 1:43:05 PM
Содержание
- 21 СВЕДЕНИЯ ПО ТЕХНИКЕ БЕЗОПАСНОСТИ
- 22 ИНСТРУКЦИИ ПО ТЕХНИКЕ БЕЗОПАСНОСТИ
- 23 Эксплуатация
- 24 ОПИСАНИЕ ИЗДЕЛИЯ; МОДЕЛЬ С ДОЗАТОРОМ
- 25 МОДЕЛЬ БЕЗ ДОЗАТОРА
- 26 ПАНЕЛЬ УПРАВЛЕНИЯ
- 28 ПЕРЕД ПЕРВЫМ ИСПОЛЬЗОВАНИЕМ; МОНТАЖ ЛИНИИ ПОДАЧИ
- 29 ЕЖЕДНЕВНОЕ ИСПОЛЬЗОВАНИЕ; КОНТРОЛЬ ТЕМПЕРАТУРЫ; РЕЖИМ ОПОВЕЩЕНИЯ О
- 31 РЕЖИМЫ; ЗОНА «МЭДЖИК КУЛ»; ДОЗАТОР; АВТОМАТИЧЕСКИЙ
- 32 ПОЛЕЗНЫЕ СОВЕТЫ; ПОЛЕЗНЫЕ СОВЕТЫ ПО
- 33 УХОД И ОЧИСТКА; ОЧИСТКА ВНУТРЕННИХ
- 36 ТЕМПЕРАТУРА
- 37 ДОПОЛНИТЕЛЬНЫЕ; ОХРАНА ОКРУЖАЮЩЕЙ СРЕДЫ
Характеристики
Остались вопросы?Не нашли свой ответ в руководстве или возникли другие проблемы? Задайте свой вопрос в форме ниже с подробным описанием вашей ситуации, чтобы другие люди и специалисты смогли дать на него ответ. Если вы знаете как решить проблему другого человека, пожалуйста, подскажите ему :)












