Холодильник Haier A2F737CLBG - инструкция пользователя по применению, эксплуатации и установке на русском языке. Мы надеемся, она поможет вам решить возникшие у вас вопросы при эксплуатации техники.
Если остались вопросы, задайте их в комментариях после инструкции.
"Загружаем инструкцию", означает, что нужно подождать пока файл загрузится и можно будет его читать онлайн. Некоторые инструкции очень большие и время их появления зависит от вашей скорости интернета.

10
11
KZ
KZ
ЕСКЕРТУ
Тоңазытқышты жерге сенімді қосылған арнайы розеткамен жабдықтау қажет. Тоңазытқыштың күш беретін кабелі 3 ішекті (жер
-
ге қосылған) Штепсельдік айырмен қамтылған, ол стандарты 3 ішекті (жерге қосылған) розеткаға жарамды.
Ешқашан 3 ішекті байланысты (жерге қосу) кеспеңіз және бөлшектемеңіз. Тоңазытқышты орнатқан соң, айыр
қолжетімді күйде қалуы тиіс.
Ешқашан тоңазытқышта оңай тұтанатын, жарылысқа қауіпті немесе жемірілу-белсенді материалдарды
сақтамаңыз.
Тоңазытқышта дәрі-дәрмектерді, бактериологиялық немесе химиялық заттарды сақтауға болмайды.
Оған қатаң температуралық жағдайда сақтауды қажет етпейтін материалдарды орналастыруға болмайды.
Өртті болдырмау үшін, тоңазытқышқа тікелей жақын жерде бензинді немесе оңай тұтанатын затты сақта
-
маңыз және пайдаланбаңыз.
Үстінен заттардың құлап түсуінен немесе сумен жанасу кезінде ток ұруынан келтірілген дене зақымда
-
рын болдырмау үшін, тоңазытқыштың үстіңгі жағына тұрақсыз затарды (ауыр объектілерді, сұйықтығы бар
контейнерлерді) қоймаңыз.
Есікке немесе бөтелке ұстағышқа сылмаңыз. Есік тік қалпында жылжуы мүмкін, бөтелке ұстағыштың
жұлынып түсуі немесе тоңазытқыштың төңкеріліп түсуі мүмкін.
Азық-түлік пен сусынды толтыру кезінде, мұздатқыш камераның есігін, сөрелерді немесе оның корпусын
баспаңыз.
Тоңазытқыш жұмыс істеп тұрған кезде, оның мұздату камерасының ішкі бетіне, әсіресе, ылғал қолды тигізбеңіз, өйткені сіздің
қолыңыз бетінде қатып қалуы мүмкін.
Тоңазытқыштың электрлік оқшаулануын сақтауды қамтамасыз ету үшін, тазалау кезінде тоңазытқышты бүркімеңіз және жумаңыз,
тоңазытқышты ылғал жерге немесе су төгілуі мүмкін жерге орнатпаңызсу шашырандыларын немесе жұмсақ таза шүберекпен сүртіңіз
және кептіріңіз.
Тоңазытқышты бөлшектеуге немесе өзгерістер енгізуге рұқсат алу керек. Тоңазытқыштың кез келген бірден немесе өрескел жыл
-
жуы салқындату түтікшелерін зақымдауы мүмкін.
Меншіктің зақымдануы немсе дене зақымы нәтиже болып табылуы мүмкін. Тоңазытқышты кәсібилер орындауы тиіс.
Сәбилер мен балаларға тоңазытыш камераның жәшігіне шығуына жол бермеңіз.
Өндірушінің ұсынғандарын қоспағанда, тоңазытқыштың ішіндегі электр аспаптарын пайдалануға болмайды.
Хладагент контурын зақымдап алмаңыз.
Тоңазытқыштың ішкі бөлігін кептіру үшін шаш кептіруге арналған фенді пайдалануға болмайды. Иісті кетіру үшін жағылған шамды
тоңазытқыштың ішіне салмаңыз.
Инсектицид сияқты ұшатын субстанцияларды аспаптың әлдебір бетіне тозаңдатпаңыз.
Есіктің қозғалыс радиусы шеіберінде балалар жоқ кезде ғана, тоңазытқыштың есіктерін ашыңыз немесе жабыңыз.
Егер қауіпсіздігіне жауапты адам бақыламаса немесе аспапты пайдалану жөнінде нұсқаулық бермесе, осы аспапты дене, сенсор
-
лық немесе ментальды мүмкіндіктері шектеулі адамдардың (балаларды қоса алғанда) пайдалануына болмайды.
Компрессордың едәуір ұзақ уақыт жұмыс істеуін немесе азық-түліктердің құлап түсуін болдырмау үшін, тоңазытқыш камера
-
да азық-түлікті тым көп сақтамаңыз. Жәшіктерді жүктеу сызығынан асырмау керек. Азық-түліктің жалпы салмағы 30 кг аспауы тиіс.
Азық-түліктің еденге құлап түсуін болдырмау үшін, тоңазытқыштың жәшігін тым қатты және бұрышпен ашпаңыз.
Механикалық аспаптарды немесе өндіруші ұсынғаннан басқа еріту барысын жеделдететін басқа әдістерді пайдаланбаңыз.
Тоңазытқыштағы жарықпен байланысты әлдебір мәселелер туындаған жағдайда, мәселені жою үшін клиенттік қызметпен хабар
-
ласыңыз, пайдаланушылар өз бетінше ауыстырмауы тиіс.
Тоңазытқышта азық-түліктерді сақтау туралы кеңес
Ыстық азық-түлік өнімдері тоңазытқышқа сақтауға қойылғанға дейін бөлме температурасына дейін салқындатылуы тиіс.
Азық-түлік өнімдерін жуыңыз немесе тазалаңыз, оларды тоңазытқышқа салғанға дейін ондағы судың барлық тамшыларын кеп
-
тіріңіз.
Азық-түлікті сұрыптап сақтау. Сақталатын өнімдер санаты бойынша сұрыпталуы тиіс. Күн сайын пайдаланылатын өнімдер
сөренің алдыңғы бөлігіне орналастырылуы тиіс. Бұл есікті ашқанда қажетсіз кідіруді, сондай-ақ олардың жарамдылық мерзімінің өтуін
болдырмайды, өйткені сіз оларды тамаққа қолдануды ұмытып кеттіңіз.
Азық-түлік өнімдерін шамадан тыс сақтамаңыз. Азық-түліктің арасында кішігірім қашықтық болуы тиіс. Бұл салқын ауаның бірте
-
гіс өтуіне және жақсы сақтау нәтижелерін алуға мүмкіндік береді.
Өнімдерді ішкі қабырғаға тым жақын орналастырмаңыз. Құрамында ылғал көп өнімді ішкі қабырғаға тигізіп сақтамаңыз. Кері
жағдайда өнімдер қабырғаға жабысып қалуы мүмкін. Өнімді ішкі қабырғадан біршама алыста орналастырыңыз.
Азық-түліктің (әсіресе, құрамында май бар өнімдердің) тікелей ішкі қабықшамен жуысуын болдырмаңыз, өйткені майдың кей
-
бір түрлері ішкі қабықшаны зақымдауы мүмкін. Сондықтан олар табылған жағдайда, майдан ластанған жерлерді тазалау керек.
Тоңазытқыштың бөлігіндегі мұздатылған өнімдерді ерітіңіз. Сөйтіп, сіз тоңазытқыштағы температураны азайту және энергияны
үнемдеуге ықпал ету үшін, мұздатылған өнімдерді пайдалана аласыз.
Кейбір көкөністер, мысалы, пияз, сарымсақ, зімбір, су жаңғақ және тамырлы өсімдіктердің басқа түрлері қалыпты температурада
ұзақ уақыт сақталуы мүмкін. Оларды тоңазытқышта сақтаудың қажеті жоқ.
Кәді, қауын, папайя, банан, ананастардың метаболизмі тоңазытқышта жеделдеуі мүмкін, сондықтан оларды осы жерде сақтауға
болмайды. Бірақ көк жемістердің тоңазытқышта белгілі бір уақыт сақталуы олардың пісуін жеделдетуі мүмкін.
Ұсақ үлестерге кесілген өнімдер тез мұздайды және оларды еріту мен дайындау оңайға соғады. Әр
үлестің ұсынылған салмағы 2,5 кг кем құрайды.
Мұздату камерасына орналастыру алдында, азық-түлікті жақсылап ораңыз. Қаптаманың сыртқы беті
құрғақ болуы тиіс, сондай-ақ қаптаманың бір-біріне тиюін болдырмаңыз. Қаптама материалдары иіссіз, ауа
-
сыз, усыз және уытсыз болуы тиіс.
Мұздатқышқа азық-түлік өнімдерін тым көп салмаңыз. Оның орнына тоңазытқыштың өзінің салқындату
қабілетіне назар аударыңыз.
Энергияны үнемдеу жөніндегі кеңестер
Аспапты салқын, құрғақ, жақсы желдетілетін жерге орнатыңыз.
Ешқашан аспаптағы ешбір желдету саңылаулары мен торларды бөгеттемеңіз.
Азық-түлікті салу немесе алу кезінде, тоңазытқыштың есігін ұзақ уақыт ашық қалдырмаңыз. Есік неғұрлым аз уақытқа ашылса,
мұздату камерасында мұз соғұрлым аз қалыптасады.
Температураны қажетті белгіден төмен етіп орнатпаңыз.
Тоңазытқыштың негізінде және оның бүйір қабырғаларында ауаның бұрылуына жеткілікті орын қалдырыңыз.
Желдету саңылауларын жаппаңыз.
Орнату кезінде оң жағынан, сол жағынан, артынан және үстінен кеңістік қалдырыңыз. Бұл энергияның тұтынылуын қысқартып,
сіздің электр үшін шотыңызды азайта алады.
ПАЙДАЛАНАР АЛДЫНДА
*
A2F635*/A2F637*/
*
C2F636*/C2F637*/C2F737*/A2F737*
*
C2F536*/C2F537*
*
C2F636*/C2F637*/C2F737*
/
C2F536*/C2F537*
*А
2F635*/A2F637*/A2F737*
Орналастыру орны
Тоңазытқыштың корпусын теңестіру. Тоңазытқыш егіс және қатті жерге орналастырылуы тиіс. Егер тоңазытқыш тегіс емес жерге
орнатылса, түпқойма ретінде тегіс берік беттер мен отқа төзімді материалдар пайдаланылуы тиіс. Егер тоңазытқыш аздап тұрақсыз
орналасса, сіз сағат тілімен немесе сағат тіліне қарсы аяқтарын бұрып, тоңазытқыштың бапталатын аяқтарын ұзарта немесе қысқарта
аласыз.
Тоңазытқыштың есігінің дұрыс жабылуын қамтамасыз ету үшін, тоңазытқыш аздап артқа еңкейтілген – конструктивті қабілеттілік.
Пайдаланар алдында дайындау
Қаптаманы, көбікпласт негізді және аксессуарларды бекітетін жабысқақ таспаны алып тастаңыз. Ілеспе құжаттама мен аксессу
-
арларды тексеріңіз. Жиынтығында алшақтық болған жағдайда, сатып алған сәтен бастап 5 күн ішінде дүкенге жүгініңіз. Тоңазытқышты
тиісті орынға жылжытыңыз - «Орналастыру орны» тарауын қараңыз. Пайдаланар алдында корпусты тазалау керек. Тоңазытқыштың
ішіне азық-түлікті салудан бұрын, оның сыртқы және ішкі бөлігін тазалаңыз. қалыпты жұмыс істеуін қамтамасыз ету үшін, оны қосудан
бұрын, аспапты теңдестіру және тазалаудан соң, оны жұмыс істемейтін күйінде 6 сағатқа қалдырыңыз. Тоңазытқышты электрмен жаб
-
дықтауға қосқан соң, тоңазытқыштың және мұздату камерасының температурасы автоматты түрде сәйкес ретте 5 °C және -18 °C-ге ор
-
натылады. My Zone бөлімі тоңазыту құрылғысы режимінде жұмыс істейді. Тоңазытқышты баптау режимі. Режимді қолмен баптау: тем
-
ператураны «температураны баптау» батырмасын басу арқылы баптауға болады (осы нұсқаулықтың «Функцияның сипаты» тарауын
қараңыз). Тоңазытқыш бірнеше уақыт жұмыс істеп, тоңазытқыштың бөлігі едәуір суыған соң, тоңазытқышқа азық-түліктерді салыңыз.
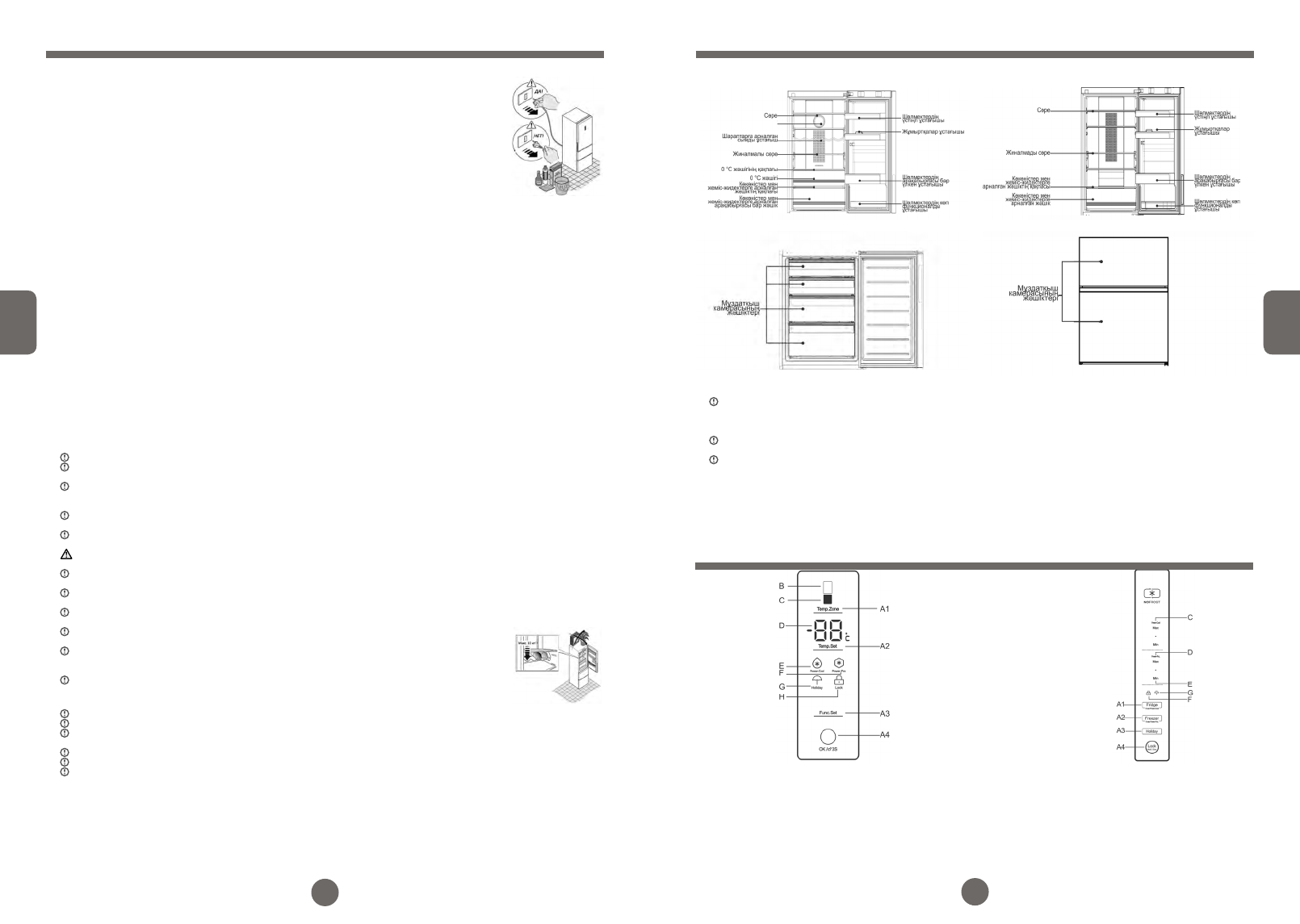
Сипаты
Бұл схема сіз сатып алған тоңазытқыштың жиынтықталымынан бірзама ерекшеленуі мүмкін.
ФУНКЦИЯЛАР
Стандарты басқару панелі
Тоңазытқыш температурасын баптау
А1 түймешігін В индикаторы жанғанға дейін бірнеше мəрте
басыңыз, тоңазытқыштың температурасын күйге келтіру үшін А2
түймешігін басыңыз. Тиісті В жəне D индикаторлары бір мезет
-
те жарқырай бастайды. Температура əрбір басқан сайын 1 °C-қа
төмендейді; Тоңазытқышты күйге келтіру параметрлерінің бірізділі
-
гі “2”-“3”-“4”-“5”-“6”-“7”-“8”-“2” сайын болады. Тоңазытқыш темпе
-
ратураларының диапазоны минималды мəні 2 °C-тен бастап мак
-
сималды мəні 8 °C-қа дейін құбылады. Орнатылған температураны
растау үшін А2 түймешігін басуды тоқтатыңыз.
Эконом басқару панелі
Тоңазытқыш температурасын баптау
Қажетті температураны таңдау үшін, А1 батырмасын басыңыз,
бұл жағдайда температура D индикаторында Мін-нен Мах-қа
дейін циклдық өзгереді, өзіңізге қажетті температураны таңдап
алыңыз. Тоңазытқыш температурасының диапазоныварі ең төмен
мән 2 °С-ден ең жоғары мән 8 °С-ге дейін құбылады..