Генераторы AKSA AAP5500 - инструкция пользователя по применению, эксплуатации и установке на русском языке. Мы надеемся, она поможет вам решить возникшие у вас вопросы при эксплуатации техники.
Если остались вопросы, задайте их в комментариях после инструкции.
"Загружаем инструкцию", означает, что нужно подождать пока файл загрузится и можно будет его читать онлайн. Некоторые инструкции очень большие и время их появления зависит от вашей скорости интернета.

3
2
W
Б
і
л
и
й
Br
Коричнев
и
й
G
Зелен
и
й
L
g
Св
.
зелен
и
й
R
Червони
й
Y
Ж
ов
т
и
й
Bu
Голуб
и
й
Bl
Ч
о
рн
и
й
\\
//
C
I
R
C
U
I
T
B
R
E
A
K
E
R
(
Q
)
U
(
g
)
V
(
O
)
W
(
O
)
O
AC OUTPUT TERMINAL
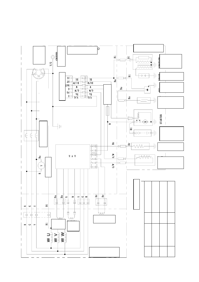
ПАНЕЛЬ
КЕРУВАН
Я
МОТОР
СЕЛЕНО
Ї
Д
П
А
ЛИВА
К
О
ТУШКА
ЗАРЯДКИ
АКУМУЛЯТ
ОР
В
И
МК
Н
.
Р
І
ВНЯ
МАСЛА
СИГНАЛ
І
ЗАЦ
І
Я
Р
І
ВНЯ
МАСЛА
СВ
І
Ч
К
А
ЗА
ПАЛЮВАН
Я
К
О
ТУШКА
ЗА
ПАЛЮВАННЯ
ГЕНЕРАТОР
В
ИМКН
.
П
А
ЛИВ
А
СИГНАЛ
І
З
А-
ЦІЯ
В
И
Х
І
Д
ЗАЗЕМЛЕН
Н
Я
ЗАПОБІЖНИК
5A
250V
ВИМИКАЧ
ЛАНЦЮГА
ОБМОТК
А
вимикач
ВИХОДИ
ЗМІН.
СТРУМУ
В
ИМИКАЧ
В
О
Л
Ь
Т
М
Е
Т
Р
Характеристики
Остались вопросы?Не нашли свой ответ в руководстве или возникли другие проблемы? Задайте свой вопрос в форме ниже с подробным описанием вашей ситуации, чтобы другие люди и специалисты смогли дать на него ответ. Если вы знаете как решить проблему другого человека, пожалуйста, подскажите ему :)