Фотоаппараты Sony DSC-U20 - инструкция пользователя по применению, эксплуатации и установке на русском языке. Мы надеемся, она поможет вам решить возникшие у вас вопросы при эксплуатации техники.
Если остались вопросы, задайте их в комментариях после инструкции.
"Загружаем инструкцию", означает, что нужно подождать пока файл загрузится и можно будет его читать онлайн. Некоторые инструкции очень большие и время их появления зависит от вашей скорости интернета.

RU
78
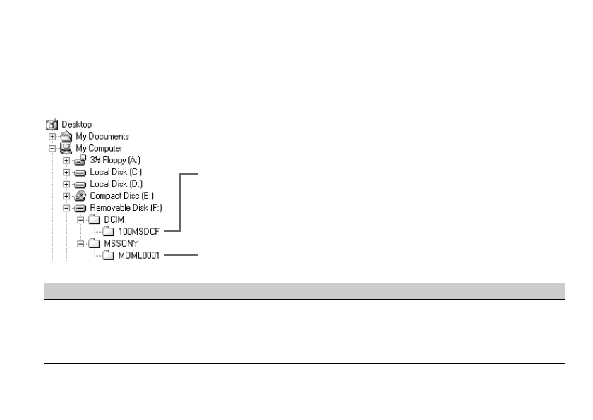
Места хранения файлов изображений и имена файлов изображений
Файлы изображений, снятые Вашим
фотоаппаратом, группируются как папки на
плате памяти “Memory Stick” по режиму записи.
Пример: Для пользователей Windows Me
Примечания
Имена файлов в следующей таблице имеют
следующее значение:
ssss
обозначает любой номер в диапазоне
от 0001 до 9999.
Папка,
содержащая
данные
неподвижных
изображений и
серий
изображений
Папка,
содержащая
данные фильма
Папка
Имя файла
Значение имени файла
100MSDCF
DSC0
ssss
.JPG
• Файл неподвижного изображения, записанный в нормальном
режиме
• Файл неподвижного изображения, записанный в режиме серии
изображений (стр. 39)
MOML0001
MOV0
ssss
.MPG
• Файл фильма, записанный обычным образом (стр. 49)
Содержание
- 2 Русский; ПРЕДУПРЕЖДЕНИЕ
- 3 Перед использованием Вашего фотоаппарата; Пробная запись
- 6 Оглавление; Начальные операции
- 7 Удаление изображений
- 8 Обозначение частей
- 10 Подготовка батареек; Пригодные батарейки; Зарядка батареек
- 11 Лампочка
- 13 Время зарядки
- 14 Установка батареек; Передвиньте крышку в направлении стрелки
- 15 Для извлечения батареек
- 16 Съемка неподвижных изображений; В обычных условиях; изображений
- 17 Съемка фильмов; Источники питания; , используйте имеющийся в; LCD LIGHT
- 18 Включение/выключение Вашего фотоаппарата; Для выключения питания; Кнопка POWER
- 19 Установка даты и времени; DATE NOTATION
- 20 После ввода числа; EXEC
- 22 Установка и удаление платы памяти “Memory Stick”; Сторона метки
- 23 Для удаления платы памяти “Memory Stick”; • Если лампочка доступа высвечена, это значит,; На экране ЖКД появится меню.; Лампочка доступа; MENU
- 25 Размер изображения
- 27 Нажмите кнопку затвора до упора.; Высвечивается; RECORDING
- 28 Автоматическая фокусировка; • Объект располагается за стеклом, например,; Подсветка экрана ЖКД; ] с помощью MENU и кнопок
- 29 Использование таймера самозапуска
- 32 Выбор режима вспышки; Всякий раз, когда Вы нажимаете кнопку
- 34 Режим неконтрастного фотоснимка
- 35 Режим мягкого освещения; Режим живой природы
- 38 Индикатор отобразится на экране ЖКД .; FOCUS
- 39 Съемка пяти изображений подряд – Серия изображений; кнопок
- 40 SIZE • BURST
- 41 Добавление специальных эффектов – Эффект изображения; SOLARIZE
- 43 Просмотр неподвижных изображений на экране ЖКД
- 44 Просмотр одиночных изображений; на кнопке управления.; : Для отображения предыдущего
- 45 Просмотр индексного экрана (на четыре изображения)
- 47 Выбор изображений для печати – Знак печати (DPOF)
- 49 STBY; Получение удовольствия от просмотра фильмов
- 51 Время съемки; Размер
- 52 на кнопке; Для остановки воспроизведения
- 54 В этот момент изображение еще не удалено.; на кнопке управления, а; Для отмены удаления; DELETE
- 55 Форматирование платы памяти “Memory Stick”; При форматировании платы
- 57 Для отмены форматирования; FORMAT; FORMATTING
- 58 Копирование изображений на Ваш компьютер; Рекомендуемая конфигурация Windows; Разъем; Входит в стандартный комплект; OC; Копирование изображений
- 59 Рекомендуемая конфигурация Macintosh; Режим USB
- 60 Установка драйвера USB и приложения; Image Transfer; пользователей Windows); Главный экран
- 61 Щелкните здесь
- 67 Появится экран “Microsoft DirectX8.0a Setup”.
- 68 Далее, Вы можете установить соединение USB.
- 69 Подготовка Вашего фотоаппарата; Включите Ваш компьютер.; “Memory Stick”
- 70 Подсоединение Вашего фотоаппарата к Вашему компьютеру; Фотоаппарат включится.
- 71 Для пользователей Windows 2000, Me и XP
- 73 Откроется папка “100MSDCF”.
- 75 , а затем повторите действие
- 78 Места хранения файлов изображений и имена файлов изображений; Пример: Для пользователей Windows Me; Папка
- 79 Просмотр изображений на Вашем компьютере; Отобразится изображение.
- 80 Для пользователей Macintosh; Установка драйвера USB и; Установка драйвера USB (только для
- 81 щелкните на иконке “MSSONY”.; Просмотр изображений на Вашем
- 82 Устранение неисправностей; Если на экране; ss; Батарейки и питание; Кнопка RESET
- 83 Съемка изображений
- 85 Просмотр изображений
- 87 Неисправность
- 89 Прочее
- 91 Предупреждающие индикаторы и сообщения; На экране ЖКД появляются следующие сообщения.; Сообщение
- 92 Индикация самодиагностики; – Если появится код, начинающийся с алфавитной буквы
- 93 Пункты меню
- 96 Меры предосторожности; О чистке; Чистка экрана ЖКД; Примечание о рабочей температуре; • При перемещении фотоаппарата из
- 97 Как предотвратить конденсацию влаги
- 98 O плате памяти “Memory Stick”
- 100 О никель-металлогидридных батарейках; Срок службы батареек
- 101 Технические характеристики; Система
- 102 Принадлежности
- 103 Индикации экрана ЖКД; qa
- 104 При съемке фильмов
- 105 Номер изображения
- 106 Алфавитный указатель
- 212 Sony Corporation Printed in Japan












