Фотоаппараты Pentax Optio S5z - инструкция пользователя по применению, эксплуатации и установке на русском языке. Мы надеемся, она поможет вам решить возникшие у вас вопросы при эксплуатации техники.
Если остались вопросы, задайте их в комментариях после инструкции.
"Загружаем инструкцию", означает, что нужно подождать пока файл загрузится и можно будет его читать онлайн. Некоторые инструкции очень большие и время их появления зависит от вашей скорости интернета.

40
Îáû÷íûå îïåðàöèè
3
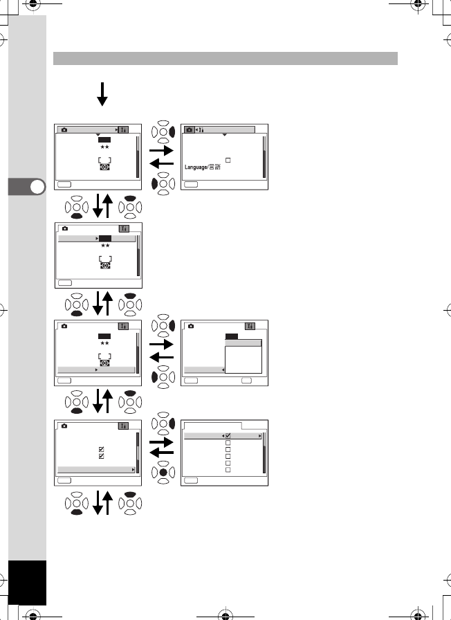
Ïðèìåð ðàáîòû ìåíþ
OK
OK
OK
OK
Съемка
MENU
Выход
Разрешение
Кач-во изобр.
Баланс белого
Зона фокусировки
Экспозамер
Чувствительность
AWB
AUTO
5
M
Ус т а н о в к и
MENU
Выход
Форматирование
Звук
Установка даты
Русский
Поясное время
USB cоединение PC
Съемка
MENU
Выход
Разрешение
Кач-во изобр.
Баланс белого
Зона фокусировки
Экспозамер
Чувствительность
AWB
AUTO
5
M
Съемка
MENU
Выход
Разрешение
Кач-во изобр.
Баланс белого
Зона фокусировки
Экспозамер
Чувствительность
AWB
AUTO
5
M
Съемка
MENU
Отмена
Разрешение
Кач-во изобр.
Баланс белого
Зона фокусировки
Экспозамер
Чувствительность
AWB
ISO AUTO
O K
OK
5
M
1 0 0
2 0 0
4 0 0
8 0
AUTO
Съемка
MENU
Выход
Экспокоррекция
Видео
Цифровой зум
Подсвет.AF
Мгнов.просмотр
Память настроек
1сек
1сек
±0.0
Память настроек
MENU
Выход
Вспышка
Режим кадров
Режим фокусир.
Положение зума
Руч.фокусировка
Баланс белого
Êíîïêà ìåíþ (MENU)
Ê ñëåäóþùåìó ýêðàíó
1
3
3
4
3
Ìåíþ [
A
Ñúåìêà]
Ìåíþ [
B
Óñòàíîâêè]
Ýêðàí âûáîðà
4’
2
OK
OK
3
OK
OK
OK
OK
OK
OK
OK
OK
e_kb397.book Page 40 Thursday, May 19, 2005 5:48 PM
