Фотоаппараты Pentax Optio A20 - инструкция пользователя по применению, эксплуатации и установке на русском языке. Мы надеемся, она поможет вам решить возникшие у вас вопросы при эксплуатации техники.
Если остались вопросы, задайте их в комментариях после инструкции.
"Загружаем инструкцию", означает, что нужно подождать пока файл загрузится и можно будет его читать онлайн. Некоторые инструкции очень большие и время их появления зависит от вашей скорости интернета.

42
Îáùèå îïåð
àö
èè
3
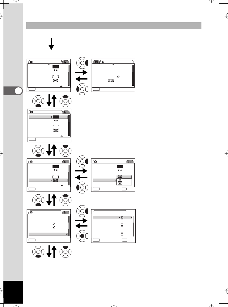
Ïðèìåð ðàáîòû ìåíþ
OK
OK
OK
OK
Съемка
MENU
Вых.
Разрешение
Кач-во изобр.
Баланс белого
Настройка AF
Экспозамер
Чувствительность
AWB
1 0
M
AUTO 800
Установки
MENU
Вых.
Форматирование
Звук
Установка даты
Русский
Поясное время
Language/
Имя папки
Стандарт
Съемка
MENU
Вых.
Разрешение
Кач-во изобр.
Баланс белого
Настройка AF
Экспозамер
Чувствительность
AWB
1 0
M
AUTO 800
MENU
AWB
Съемка
Вых.
Разрешение
Кач-во изобр.
Баланс белого
Настройка AF
Экспозамер
Чувствительность
1 0
M
AUTO 800
1 0
M
AWB
Auto
MENU
O K
OK
Съемка
Отмена
Разрешение
Кач-во изобр.
Баланс белого
Настройка AF
Экспозамер
Чувствительность
Съемка
MENU
Вых.
Экспокоррекция
Видео
Цифровой зум
Мгнов.просмотр
Память настроек
0.5сек
0.5
±0.0
Антисмещение
Память настроек
Режим вспышки
Режим кадров
Режим фокусир.
Положение зума
Руч.фокусировка
Баланс белого
MENU
O K
OK
Отмена
Êíîïêà ìåíþ (MENU)
Ê ñëåäóþùåìó ýêðàíó
1
3
3
4
3
Ìåíþ [
A
Ñúåìêà]
Ìåíþ [
H
Óñòàíîâêè]
Ýêðàí âûáîðà
4’
2
OK
OK
3
OK
OK
OK
OK
OK
OK
OK
OK
e_kb426.book Page 42 Tuesday, September 12, 2006 12:35 PM
Содержание
- 78 Óñòàíîâêà ïî óìîë÷àíèþ äëÿ öèôðîâîãî çóìà to [;  ðåæèìå ñúåìêè íàæìèòå êíîïêó MENU.; Íàñòðîéêà öèôðîâîãî çóìà
- 85 Èñïîëüçóéòå êíîïêè äæîéñòèêà
- 89 Ìîæíî èçìåíèòü çîíó è ìåòîä ôîêóñèðîâêè.; Ïîÿâëÿåòñÿ ýêðàí íàñòðîéêè àâòîôîêóñà.; Çîíà ôîêóñèðîâêè; Âûáîð ïàðàìåòðîâ àâòîôîêóñèðîâêè; Âûáîð çîíû ôîêóñèðîâêè
- 95 Íàñòðîéêà ýêñïîêîððåêöèè (Ýêñïîêîððåêöèÿ)
- 96 Ìîæíî âûáèðàòü ðàçðåøåíèå è óðîâåíü êà÷åñòâà äëÿ âèäåîñúåìêè; Ïîÿâèòñÿ ìåíþ ïàðàìåòðîâ âèäåîñúåìêè.; Ðàçðåøåíèå; Âûáîð íàñòðîåê äëÿ âèäåîñúåìêè
- 99 Ôóíêöèÿ ñòàáèëèçàöèè èçîáðàæåíèÿ ïðè ôîòîñúåìêå
- 100 Óñòàíîâêà âðåìåíè ìãíîâåííîãî ïðîñìîòðà
- 101 Ïîÿâëÿåòñÿ ýêðàí íàñòðîéêè Çåëåíîé êíîïêè.; âûáåðèòå ôóíêöèþ, êîòîðóþ âû; Ïðîãðàììèðîâàíèå Çåëåíîé êíîïêè
- 102 Íà ýêðàíå ïîÿâèòñÿ ýêðàí íàñòðîéêè Fn.; Íàçíà÷åíèå ÷àñòî èñïîëüçóåìûõ ôóíêöèé (Íàçíà÷åíèå Fn)
- 104 Âû ìîæåòå ðåãóëèðîâàòü ðåçêîñòü èçîáðàæåíèÿ ïî ñâîåìó æåëàíèþ.; Âûáîð ðåçêîñòè èçîáðàæåíèÿ
- 105 Âû ìîæåòå íàñòðîèòü öâåòîâóþ íàñûùåííîñòü èçîáðàæåíèÿ.; Âûáîð öâåòîâîé íàñûùåííîñòè
- 106 Âû ìîæåòå ðåãóëèðîâàòü êîíòðàñò èçîáðàæåíèÿ.; Âûáîð êîíòðàñòà èçîáðàæåíèÿ
- 108 Ïîÿâèòñÿ ñïèñîê ïóíêòîâ ìåíþ.
- 115  ðåæèìå çóì-äèñïëåÿ îäíèì íàæàòèåì íà êíîïêó çóìà; Óñòàíîâêà ôóíêöèè áûñòðîãî óâåëè÷åíèÿ
- 128 Âû ìîæåòå çàùèòèòü âñå èçîáðàæåíèÿ, âèäåîðîëèêè è àóäèîôàéëû.; Çàùèòà îò óäàëåíèÿ âñåõ ìåäèàôàéëîâ
- 160 Èçìåíåíèå ïàðàìåòðîâ çâóêà; Ðåãóëèðîâêà ãðîìêîñòè
- 161 Âûáîð òèïà çâóêà
- 163 Èçìåíåíèå äàòû è âðåìåíè
- 164 Ðàìêà ïåðåäâèíåòñÿ ê ïóíêòó ìåñÿöà.
- 166 Óñòàíîâêà ïîÿñíîãî âðåìåíè ñîõðàíåíà.
- 167 Èçìåíåíèå ÿçûêà âûâîäà èíôîðìàöèè
- 171 Èñïîëüçóéòå êíîïêè äæîéñòèêà (; Ñäâèã âëåâî; Ðåãóëèðîâêà ÿðêîñòè ÆÊ ìîíèòîðà
- 174 è ôîðìàòà âèäåîñèãíàëà.; Ïîÿâèòñÿ ýêðàí ñáðîñà óñòàíîâîê.; Ñáðîñ íà èñõîäíûå óñòàíîâêè
