Фотоаппараты Panasonic Lumix DMC-LZ20 Black - инструкция пользователя по применению, эксплуатации и установке на русском языке. Мы надеемся, она поможет вам решить возникшие у вас вопросы при эксплуатации техники.
Если остались вопросы, задайте их в комментариях после инструкции.
"Загружаем инструкцию", означает, что нужно подождать пока файл загрузится и можно будет его читать онлайн. Некоторые инструкции очень большие и время их появления зависит от вашей скорости интернета.

- 38 -
VQT4K77
Просмотр Ваших фотоснимков [Норм.воспр.]
Просмотр изображений по дате их записи
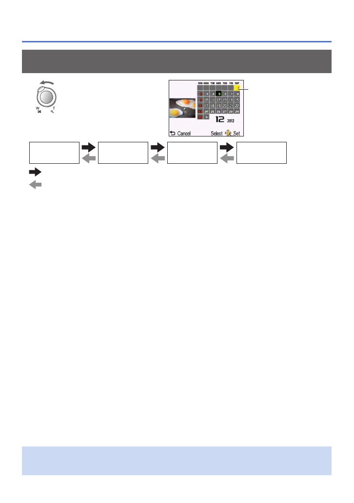
“Календарное воспроизведение”
Поверните в сторону W
Выбранная дата
Экран с 1
изображением
Экран с 12
изображениями
Экран с 30
изображениями
Календарное
воспроизведение
Поверните в сторону W
Поверните в сторону T
•Когда Вы выбираете дату записи с помощью кнопки курсора и нажимаете [MENU/
SET], способ отображения изменяется на экран с 12 изображениями.
●
На календарном экране показаны только те месяцы, в которые были сняты
изображения. Изображения, снятые без установок часов, отображаются с датой
1 января 2012 г.













