Фотоаппараты Olympus D-400 - инструкция пользователя по применению, эксплуатации и установке на русском языке. Мы надеемся, она поможет вам решить возникшие у вас вопросы при эксплуатации техники.
Если остались вопросы, задайте их в комментариях после инструкции.
"Загружаем инструкцию", означает, что нужно подождать пока файл загрузится и можно будет его читать онлайн. Некоторые инструкции очень большие и время их появления зависит от вашей скорости интернета.

25
ПЕЧАТЬ
ДАТЫ
1)
Нажмите
кнопку
«
Меню
»
в
режиме
просмотра
и
выберите
печать
даты
.
2)
Кнопками
«+/-»
установите
печатать
дату
или
нет
при
выводе
кадров
на
принтер
P-300.
3)
Нажмите
кнопку
«
ОК
»
для
подтверждения
установки
.
•
Нажмите
кнопку
«
Меню
»
для
отмены
настройки
и
перехода
на
след ующую
опцию
настроек
.
•
Нажмите
кнопку
«
вкл
/
выкл
ЖК
монитор
»
для
отмены
и
выключения
монитора
.
•
При
использовании
принтера
P-330
печать
даты
должна
быть
установлена
на
самом
принтере
.
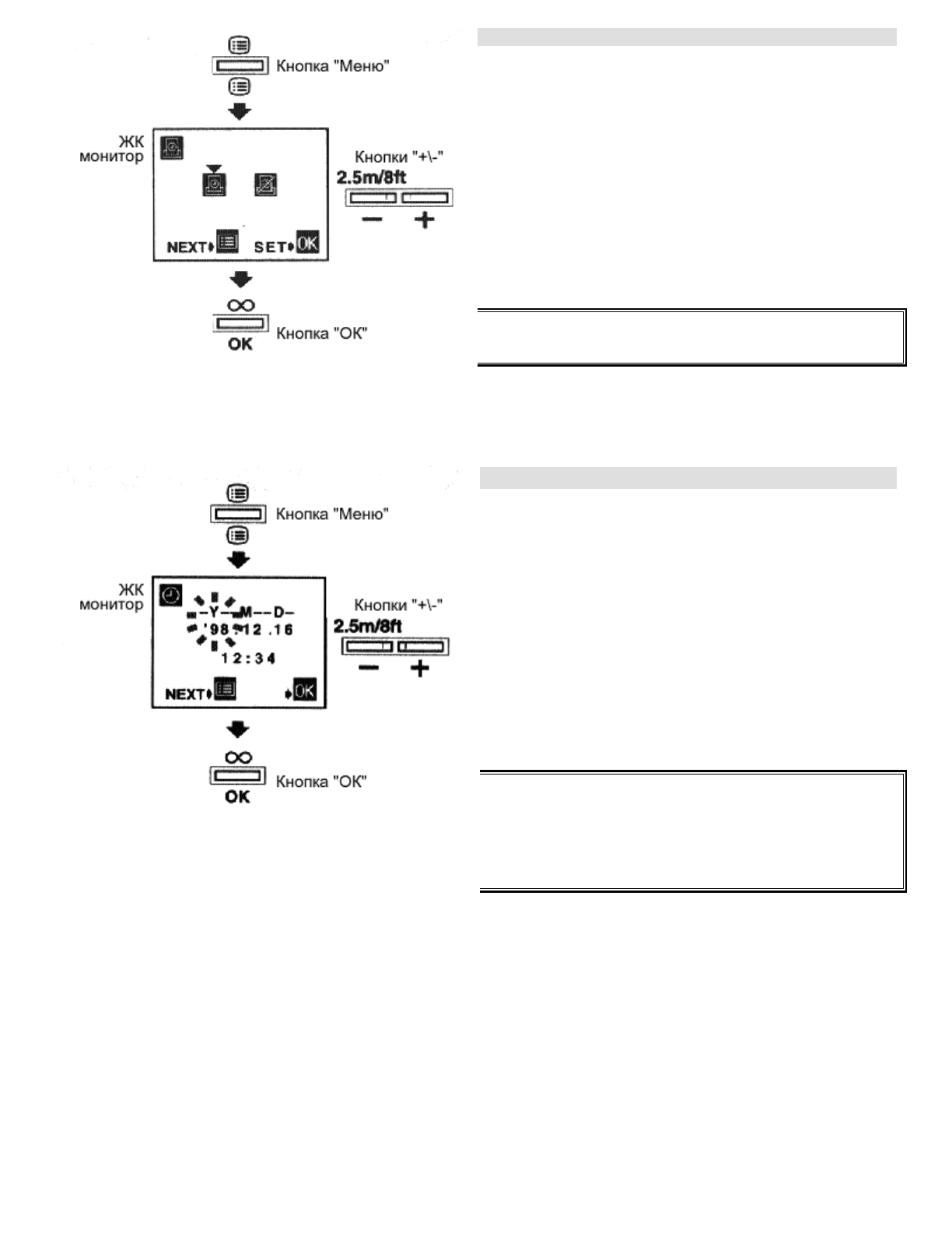
УСТАНОВКА
ВРЕМЕНИ
И
ДАТЫ
1)
Нажмите
кнопку
«
Меню
»
в
режиме
просмотра
и
выберите
установку
даты
.
2)
Выберите
порядок
отображения
года
,
месяца
и
дня
кнопками
«+/-»,
затем
нажмите
кнопку
«
ОК
».
3)
Установите
цифры
,
затем
нажмите
кнопку
«
ОК
»
для
подтверждения
установки
.
•
Нажмите
кнопку
«
Меню
»
для
отмены
настройки
и
перехода
на
след ующую
опцию
настроек
.
•
Нажмите
кнопку
«
вкл
/
выкл
ЖК
монитор
»
для
отмены
и
выключения
монитора
.
•
Установленная
дата
сбрасывается
,
если
оставить
камеру
без
батарей
примерно
на
один
час
.
В
таком
случае
вам
придется
устанавливать
дату
заново
.
•
Рекомендуется
проверять
дату
и
время
при
съемке
важных
кадров
.
