Фотоаппараты Nikon D5200 KIT 18-55VR Red - инструкция пользователя по применению, эксплуатации и установке на русском языке. Мы надеемся, она поможет вам решить возникшие у вас вопросы при эксплуатации техники.
Если остались вопросы, задайте их в комментариях после инструкции.
"Загружаем инструкцию", означает, что нужно подождать пока файл загрузится и можно будет его читать онлайн. Некоторые инструкции очень большие и время их появления зависит от вашей скорости интернета.

155
A
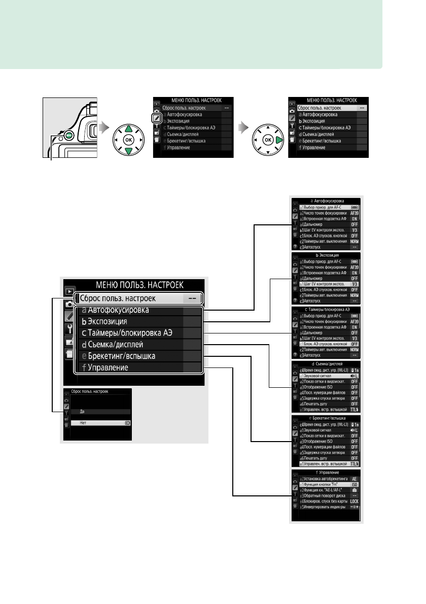
Пользовательские настройки:
Тонкая настройка настроек фотокамеры
Для вызова меню пользовательских настроек нажмите
G
и выберите закладку
A
(меню
пользовательских настроек).
Кнопка
G
Группы пользовательских
настроек
Главное меню
Сброс польз. 
настроек (
Пользовательские настройки используются для изменений 
настроек фотокамеры в соответствии с индивидуальными 
предпочтениями.
Содержание
- 3 Содержание упаковки; Удостоверьтесь, что в упаковке находятся следующие компоненты:
 - 4 ii; Данный указатель поможет найти ответы на любые вопросы.; Вопросы и ответы; Фотосъемка
 - 6 Введение; Оглавление
 - 7 Дополнительные сведения о фотосъемке (все режимы)
 - 9 vii; Подключения; Меню режима просмотра:
 - 10 viii; Настройка фотокамеры
 - 11 ix; Технические примечания
 - 12 Меры безопасности; ПРЕДУПРЕЖДЕНИЯ
 - 13 xi
 - 14 xii; Уведомления
 - 15 xiii
 - 16 xiv
 - 17 xv
 - 18 Корпус фотокамеры; Знакомство с фотокамерой
 - 20 Диск выбора режимов; Фотокамера имеет следующие режимы съемки:
 - 21 Примечание; Видоискатель
 - 22 Монитор; Монитор можно наклонять и поворачивать, как показано ниже.
 - 23 Информационный экран; для просмотра параметров для выделенной настройки.
 - 25 Выберите сюжет (режим
 - 28 Меню фотокамеры: Обзор
 - 29 Использование меню фотокамеры; Мультиселектор и кнопка; Чтобы открыть меню, нажмите кнопку; Выделите символ текущего меню.; Чтобы выбрать нужное меню, нажмите
 - 31 Перед началом работы
 - 34 Сфокусируйте видоискатель.
 - 35 GB
 - 37 Азы фотосъемки; Проверьте уровень заряда батареи.; для просмотра информационного; Проверьте число оставшихся кадров.; 5) или удалите некоторые
 - 38 В данном разделе описывается, как делать фотографии в режимах; Выберите режим; противном случае, поверните диск в положение; Скомпонуйте фотографию.
 - 39 Проверьте индикаторы в видоискателе.; Не извлекайте карту
 - 41 Портрет
 - 43 Другие сюжеты; Ночной портрет
 - 46 Выберите один из следующих режимов съемки:; Нажмите; Откроется список параметров режима съемки.; Выберите режим съемки.; Выделите режим съемки и нажмите
 - 48 Автоспуск; Режим дистанционного управления; В ведомом режиме с
 - 50 Фокусировка; Режим фокусировки; Поместите курсор на информационный экран.
 - 53 Режим зоны АФ; в качестве режима; нажмите кнопку; Отобразите параметры режима зоны АФ.
 - 54 Выберите режим зоны АФ.; Выделите параметр и нажмите
 - 55 Выбор точки фокусировки; Выберите режим зоны АФ, отличный от; центральную точку фокусировки.; Блокировка фокусировки; ) для режима зоны АФ; Выполните фокусировку.
 - 56 Заблокируйте фокусировку.; Режимы фокусировки; кнопку затвора наполовину (; Режим фокусировки AF-S; : При появлении индикатора фокусировки фокусировка
 - 57 Ручная фокусировка; Электронный дальномер
 - 59 Качество и размер изображения; Качество изображения
 - 61 Выберите размер для изображений JPEG:; Выберите размер изображения.
 - 62 Использование встроенной вспышки; Использование встроенной вспышки: Режимы; Выберите режим вспышки (; Если вспышка не поднимается; пытайтесь поднять ее рукой.; Выберите режим вспышки (только режимы
 - 63 Режим вспышки; Отобразите параметры режима вспышки.; Выделите режим и нажмите
 - 66 Чувствительность ISO; в соответствии с условиями освещенности.; . Снова нажмите кнопку; Выберите чувствительность ISO.
 - 68 Интервальная съемка; Выберите; Съемка с; Выберите время запуска.; Чтобы начать съемку немедленно
 - 69 Выберите количество интервалов.; Сейчас
 - 70 Настройки, доступные с информационного экрана
 - 71 Другие настройки
 - 72 Выдержка и диафрагма
 - 76 Выберите диафрагму и выдержку.; с или выберите «Bulb» (выдержка от руки) или «Time»
 - 77 Подготовьте фотокамеру к работе.; 2). Чтобы не допустить отключения питания до завершения
 - 78 Выдержка от руки; : Выполнив фокусировку, нажмите спусковую кнопку затвора на; : Уберите палец со спусковой кнопки затвора.; Время; : Нажмите спусковую кнопку затвора на ML-L3 до конца. Съемка
 - 79 Экспозиция; Замер экспозиции; (в других режимах фотокамера выбирает способ замера экспозиции; Отобразите параметры замера экспозиции.
 - 80 Центровзвешенный замер; Заблокируйте экспозицию.
 - 82 EV. В общем, положительные значения делают объект
 - 84 Коррекция вспышки; Отобразите параметры коррекции вспышки.; Выделите значение и нажмите
 - 89 или
 - 90 Создание мультиэкспозиций; Мультиэкспозиция; Включите режим мультиэкспозиции.; Режим мультиэкспозиции
 - 91 Выберите количество снимков.; Количество снимков; Выберите степень усиления.; Автоусиление
 - 92 Прерывание мультиэкспозиций
 - 93 Баланс белого; можно; Отобразите параметры баланса белого.
 - 96 Ручная настройка; Измерение предустановленного значения баланса белого; Осветите эталонный объект.; Измерить
 - 97 приблизительно восемь секунд,
 - 99 Копирование баланса белого из фотографии
 - 100 Брекетинг; Выберите параметр брекетинга.; Установка автобрекетинга
 - 101 ADL
 - 103 Picture Controls; Выбор Picture Control
 - 104 Изменение режимов Picture Control; Откройте меню Picture Control.; Выберите Picture Control.; Быстрая настройка
 - 105 Настройки Picture Control
 - 107 Создание пользовательских Picture Control; Picture Control
 - 108 Задайте имя для Picture Control.; . Чтобы удалить знак в текущем положении; Сохраните изменения и выйдите из данного режима.
 - 109 Копировать на фотокамеру; : Удаление выбранных; Да; и нажмите; Копировать на карту памяти
 - 110 Live View; Для съемки в режиме Live view выполните описанные ниже действия.; Поверните переключатель live view.; заблокировать нажатием кнопки; Компоновка фотографий на мониторе
 - 111 Фокусировка в режиме Live view; Выбор режима фокусировки; Нажимайте кнопку; Отобразите параметры фокусировки.
 - 112 Выбор режима зоны АФ; Отобразите режимы зоны АФ.
 - 114 Экран Live view
 - 118 Запись и просмотр видеороликов; Запись видеороликов
 - 120 Настройки видео
 - 121 Настройки; Выберите параметры видео.
 - 123 Просмотр видеороликов; Видеоролики отображаются символом
 - 124 Редактирование видеороликов; Обрезка видеороликов; Отобразите видеоролик на весь экран.
 - 125 Сохранить в новый файл
 - 127 Сохранение выбранных кадров; Отобразите видеоролик и выберите кадр.
 - 128 Специальные эффекты; Специальные эффекты можно использовать при записи изображений.; Съемка со спецэффектами
 - 131 Параметры, доступные в режиме Live view; Цветной эскиз; Выберите режим live view.; Насыщенность
 - 132 Эффект миниатюры
 - 133 Выборочный цвет
 - 134 Вернитесь в режим live view.
 - 135 Просмотр и удаление; Для просмотра фотографий нажмите кнопку; Полнокадровый просмотр
 - 136 Информация о снимке; Настройки просмотра; Сведения о файле
 - 137 Гистограмма RGB
 - 138 Данные съемки
 - 139 Обзор данных; Данные GPS
 - 140 Просмотр уменьшенных изображений
 - 141 когда отображаются 72 снимка.
 - 143 Защита фотографий от удаления; или параметр; Удалить; в меню режима; Выберите изображение.; Фотография будет отмечена символом
 - 144 Удаление фотографий; в меню режима просмотра. Восстановить удаленные фотографии; Снова нажмите кнопку
 - 145 Меню режима просмотра; Выбранные: Удаление выбранных фотографий; Выбранные; Выберите выделенный снимок.
 - 146 Выбор даты: Удаление всех фотографий, сделанных в выбранную дату; Выберите выделенную дату.
 - 147 Показ слайдов
 - 148 Запуск показа слайдов.; В меню показа слайдов выделите; Запуск; нажмите
 - 149 Запустите компьютер и вставьте установочный компакт-диск.; Region Selection (Выбор; , чтобы выбрать другой; Запустите установочную программу.; Установка ViewNX 2; Ваш инструмент для
 - 150 Выйдите из установочной программы.; Установлено следующее программное обеспечение:; ViewNX 2
 - 151 Использование ViewNX 2; Копирование снимков на компьютер; Выберите, каким образом снимки будут скопированы на компьютер.; Выберите один из следующих способов:; Прямое USB-подключение; : Выключите фотокамеру и удостоверьтесь в том, что в; Гнездо для карты SD; : Если на Вашем компьютере имеется гнездо для карты SD, то; Устройство для чтения карт SD; : Подсоедините к компьютеру устройство для чтения; Запустите программу Nikon Transfer 2 ViewNX 2.
 - 152 Просмотр снимков; Обработка фотографий; Edit; на панели инструментов ViewNX 2.; на; Печать снимков; Нажмите кнопку
 - 154 Подключение принтера; Выключите фотокамеру.
 - 155 Печать снимков по очереди; Откройте параметры печати.
 - 156 Начать печать
 - 157 Печать нескольких снимков; Откройте меню Pict; Печать выборки
 - 158 Выберите снимки или дату.
 - 159 Настройте параметры печати.
 - 160 Создание задания печати DPOF: задание печати; Задание печати DPOF; Задание
 - 161 Выберите параметры впечатывания.; , чтобы включить или выключить; Печатать данные съемки; : Печать значений выдержки и диафрагмы на всех снимках; : Печать даты съемки на всех снимках в задании печати.; Завершите создание задания печати.
 - 162 Устройства стандартной четкости; 72) соответствовал видео стандарту телевизора.
 - 163 Устройства высокой четкости
 - 164 Параметры HDMI; Разрешение на выходе; Управление устройством
 - 165 Меню фотокамеры; Для вызова меню режима просмотра нажмите; Управление изображениями; Папка просмотра
 - 167 Меню режима съемки:; Параметры съемки; Сброс меню режима съемки
 - 168 Выбрать папку; : Выберите папку, в которой будут сохраняться последующие снимки.; Создать новую; имени папки не может превышать пяти знаков.; Переименовать; : Удаляет все пустые папки на карте памяти.; Папка для хранения
 - 169 , если снимки будут отпечатаны; Adobe RGB; имеет более широкую
 - 170 Настройки чувствит. ISO
 - 172 Пользовательские настройки:; Тонкая настройка настроек фотокамеры; Для вызова меню пользовательских настроек нажмите
 - 173 , чтобы восстановить значения по умолчанию для; По умолчанию; Сброс польз. настроек
 - 174 a2: Число точек фокусировки
 - 175 a3: Встроенная подсветка АФ; выбран для режима фокусировки (
 - 177 : Выберите время задержки спуска затвора.; , чтобы выбрать количество
 - 179 d5: Задержка спуска затвора
 - 180 Счетчик даты; Настройка
 - 181 Выберите режим вспышки для встроенной вспышки в режимах; e2: Установка автобрекетинга
 - 182 Выберите функцию, выполняемую кнопкой
 - 183 f3: Обратный поворот диска
 - 184 Для вызова меню настройки нажмите; : В зависимости от настроек фотокамеры некоторые элементы могут
 - 185 Нет; и нажмите кнопку; Не извлекайте карту памяти, не; Форматировать карту памяти; Яркость монитора
 - 186 Выберите параметр режима съемки.; Выделите; Выберите формат и цвет фона.; Формат информ. экрана
 - 187 Обычный формат вывода информации показан ниже.
 - 188 Выберите параметр запуска.; Поместите в кадр в видоискателе однородный объект белого цвета.
 - 189 Получите эталонные данные для удаления пыли.; , чтобы позволить фотокамере автоматически выбирать правильную
 - 190 Выбор языка меню и сообщений фотокамеры.
 - 191 Комментарий к изображению
 - 192 Дистанц. спуск затвора; GPS
 - 193 , если использование таких устройств запрещено.
 - 194 Просмотр текущей версии прошивки фотокамеры.; Версия прошивки
 - 195 Создание обработанных копий; Чтобы открыть меню обработки, нажмите
 - 196 Чтобы создать обработанную копию:; Откройте список параметров обработки.; Выделите снимок и нажмите; Выберите параметры обработки.; Для создания обработанной копии нажмите
 - 198 Копирование снимков в режимах; Цианотипия; Кадрирование
 - 199 Эффекты фильтра
 - 200 Цветовой баланс
 - 201 В меню обработки выделите; Наложение; Выберите первое изображение.; . Чтобы выбрать выделенную фотографию
 - 203 EXE
 - 204 Сохраните копии с измененным размером.; Изменить размер
 - 205 Быстрая обработка
 - 206 Цветовой контур
 - 207 Управление перспективой
 - 209 в меню обработки и; Выделите цветовую гамму.
 - 210 Сохраните отредактированную копию.
 - 211 Сравните копию с оригиналом.; Наглядное сравнение
 - 212 Мое Меню
 - 213 Добавление параметров в меню Мое меню; Добавить; Выберите нужный пункт.; Выделите нужный пункт меню и нажмите; Расположите новый пункт.; Добавьте другие пункты.
 - 214 Удаление параметров из меню Мое меню; Удалить элементы; Удалите выбранные элементы.
 - 215 Упорядочение параметров в меню Мое меню; Упорядочить элементы
 - 216 названия объективов AF-I начинаются с; Совместимые объективы
 - 218 Совместимые объективы без микропроцессора; . При выборе другого режима блокируется спуск затвора.
 - 221 Снимите крышку башмака для принадлежностей.
 - 222 Система креативного освещения Nikon (CLS); CLS-совместимые вспышки; Блок беспроводного дистанционного управления вспышками SU-800
 - 223 Следующие параметры доступны для CLS-совместимых вспышек:
 - 224 Другие вспышки
 - 226 Прочие принадлежности
 - 228 Рекомендованные карты памяти
 - 229 Откройте крышки батарейного отсека (; Закройте крышку батарейного отсека.; символ
 - 230 Уход за фотокамерой; Хранение; плохо проветриваются или имеют уровень влажности более 60 %; Чистка
 - 231 Низкочастотный фильтр; «Очистить сейчас»; Поверните фотокамеру основанием вниз.; Очистка матрицы; Очистить сейчас
 - 233 Чистка вручную; Зарядите батарею или подключите сетевой блок питания.; Подъем
 - 236 Уход за батареей
 - 238 Доступные настройки
 - 241 Поиск и устранение неисправностей
 - 243 Просмотр
 - 244 Прочее
 - 245 Сообщения об ошибках
 - 248 Технические характеристики; Цифровая фотокамера Nikon D5200
 - 255 OFF
 - 257 Поддерживаемые стандарты; DPOF
 - 258 Емкость карты памяти
 - 259 Ресурс работы батареи; Фотографии, покадровый режим съемки (стандарт CIPA
 - 260 Индекс
 

 
 
 
 
 
 
 
 
 
 
 
 
 
 
 
 
 
 
 
 
 
 
 
 
 
 
 
 
 
 
 
 
 
 
 
 
 
 
 
 
 
 
 
 
 
 
 
 
 
 
 
 
 
 
 
 
 
 
 
 
 
 
 
 
 
 
 
 
 
 
 
 
 
 
 
 
 
 
 
 
 
 
 
 
 
 
 
 
 
 
 
 
 
 
 
 
 
 
 
 
 
 
 
 
 
 
 
 
 
 
 
 
 
 
 
 
 
 
 
 
 
 
 
 
 
 
 
 
 
 
 
 
 
 
 
 
 
 
 
 
 
 
 
 
 
 
 
 
 
 
 
 
 
 
 
 
 
 
 
 
 
 
 
 
 
 
 
 
 
 
 
 
 
 
 
 
 
 
 
 
 
 
 
 
 
 
 
 
 
 
 
 
 
 
 
 
 
 
 
 
 
 
 
 
 
 
 
 
 
 
 
 
 
 
 
 
 
 
 
 
 
 
 
 
 
 
 
 
 
 
 
 
 
 
 
 
 
 
 
 
 
 
 
 
 
 
 
 
 
 
 
 
 
 
 
 
 
 
 
 
 
 
 
 