Фотоаппараты Fujifilm FinePix S4200 / S4300 - инструкция пользователя по применению, эксплуатации и установке на русском языке. Мы надеемся, она поможет вам решить возникшие у вас вопросы при эксплуатации техники.
Если остались вопросы, задайте их в комментариях после инструкции.
"Загружаем инструкцию", означает, что нужно подождать пока файл загрузится и можно будет его читать онлайн. Некоторые инструкции очень большие и время их появления зависит от вашей скорости интернета.

29
Б
о
л
е
е п
о
д
р
о
б
н
о о ф
о
т
о
с
ъ
е
м
к
е
Режим съемки
M
M
: РУЧНОЙ
: РУЧНОЙ
В этом режиме Вы выбираете выдержку и диафрагму. По желанию величину экспозиции, предложен-
ную фотокамерой, можно изменить.
1
Поверните диск режимов в положе-
ние
M
.
2
Нажмите кнопку
d
. На дисплее бу-
дет показана выдержка и диафрагма.
ИЗМЕНИТЬ
F3. 1
250
M
Выдержка
Диафрагма
3
Нажмите селекторную кнопку вверх
или вниз, чтобы выбрать выдержку.
4
Нажмите селекторную кнопку влево
или вправо для выбора диафрагмы.
5
Нажмите кнопку
d
, чтобы перейти
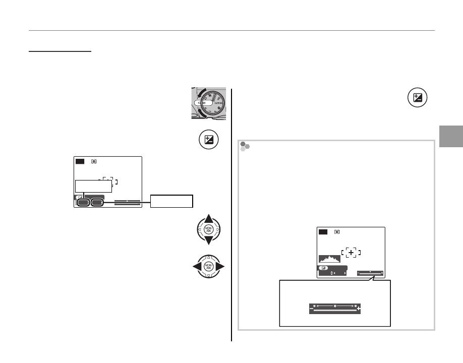
в режим съемки.
6
Фотографируйте.
Индикатор диафрагмы
Величина, на которую фотография будет недо- или
переэкспонироваться при текущих настройках, по-
казывается индикатором экспозиции. Фотографии,
снятые, когда индикатор находится слева от центра
(“–”), будут недоэкспонированы, а фотографии, сня-
тые, когда индикатор находится справа от центра
(“+”), будут переэкспонированы.
ИЗМЕНИТЬ
F3. 1
250
M
Индикатор экспозиции
Недоэкспони-
рованный
Переэкспо-
нированный
Содержание
- 2 ii; Для вашей безопасности; Перед использованием изделия прочтите данные; ПРЕДУПРЕЖДЕНИЕ
- 3 iii
- 4 iv
- 5 ПРЕДОСТЕРЕЖЕНИЕ
- 7 Об этом руководстве; Карты памяти
- 8 viii; Фотокамера, вопросы и ответы; Подготовка фотокамеры к работе; Обмен фотографиями; Вопрос
- 9 ix; Фотографирование
- 10 Просмотр фотографий
- 11 xi; SP; Содержание
- 12 xii; Более подробно о просмотре снимко
- 13 xiii
- 15 Введение; Символы и условные обозначения; Предостережение; печения правильной работы.; Примечание; : На это нужно обратить внимание при использовании фотокамеры.; Подсказка; Прилагаемые принадлежности; В комплект фотокамеры входят следующие предметы:; Ремешок; м р
- 16 Части фотокамеры
- 17 Селекторная кнопка
- 18 Информация на дисплее фотокамеры; Съемка; Просмотр
- 19 (эта установка сохранится и после выключения фотокаме-
- 20 Диск режимов
- 21 Ремешок и крышка объектива; Присоединение ремешка; Крышка объектива; крепите крышку объектива к ремешку (; ша
- 22 Установка батарей; Откройте крышку отсека батареи.; Корпус батареи
- 23 Закройте крышку отсека батареи.; в меню
- 24 Установка карты памяти; Совместимые карты памяти; ра не использует карты; Переключатель
- 25 Вставьте карту памяти.; Щелчок; Извлечение карт памяти; • Карта памяти может выскочить из отверстия, если
- 26 ребенок проглотил карту памяти, немедленно вызовите врача.
- 27 Включение и выключение фотокамеры; Режим съемки; Подсказка: Переключение в режим просмотра; Режим просмотра; Подсказка: Переключение в режим съемки
- 28 Основные установки; Нажмите селекторную кнопку вверх или вниз для выделения; Нажимайте селекторную кнопку вверх, вниз, влево или вправо; ТИП БАТАРЕИ; Подсказка: Часы фотокамеры
- 29 Фотографирование в режиме; В этом разделе описывается фотографирование в режиме; сн
- 30 Проверьте уровень заряда батареи.; Индикатор; ИКОНКИ НЕТ; ) может не показываться; Поместите изображение в рамку фокуси-; Выберите; Подсказка: Блокировка фокуса
- 31 размытость, вызванная
- 32 до тех пор, пока на дисплее не появится; режиме; , она подаст двойной сигнал, а индикатор
- 34 Нажмите кнопку; Удаление фотографий; • Выберите; КАДР; и нажмите; • Для удаления фотографии на-; Подсказка: Меню просмотра кадров
- 35 АВТО; ПРОГРАММЫ; о о ф
- 37 , и третий снимок — увеличенный в 2 раза; Горизонтальная; Примечания
- 38 ПАНОРАМА В ДВИЖЕНИИ; Направление панорамирования
- 39 Ориентир
- 40 Выдержка
- 42 Диафрагма
- 43 Индикатор диафрагмы; Индикатор экспозиции
- 44 : ПОЛЬЗОВАТЕЛЬСКИЙ РЕЖИМ; В режимах; или
- 45 Включите интеллектуальную функцию об-; Зеленая рамка; Интеллектуальная функция обнаружения лица
- 46 Обнаружение мигания; Если не выбрана опция; для; ИЗОБ; кнопку; установлено; ОТКЛ
- 47 Поместите объект в рамку кадра.; Нажмите; Поменяйте композицию кадра.; Нажмите до конца; Блокировка фокуса
- 49 ные ниже опции макросъемки.
- 50 Использование вспышки (Интеллектуальная вспышка); Когда используется вспышка, то система фотокамеры; Выключение вспышки; в качестве предупреждения возможности получения раз-; Выберите режим работы со вспышкой.; Режим
- 51 при нажатии кнопки затвора наполовину. При длин-; По краям фотография может быть темнее, если используется вспышка.; Удаление эффекта красных глаз; , функция удаления эффекта
- 52 Использование внутреннего таймера; Переведите кнопку выбора вниз (; Выберите из; OFF; Нажмите кнопку спуска затвора наполовину для фокусировки.
- 54 Выберите режим непрерывной съемки.; OK; Непрерывная съемка (Режим серийной съемки)
- 55 , то фотокамера сделает один снимок при нажатии
- 56 чения; Сфокусируйте и произведите съемку.; Подсказка: Интеллектуальная функция обнаружения лица; Моментальный зум
- 57 Включите цифровой зум.; ВКЛ; для опции; ЦИФРОВОЙ; Нажмите кнопку выбора вверх (; Цифровой зум
- 58 Возвратитесь в режим съемки.; Появится иконка; Коррекция экспозиции
- 59 EV (объяснение термина
- 60 Опции меню просмотра снимков; Выбор формата отображения
- 61 Увеличение во время просмотра кадров; Индикатор масштаба; Избранное: Оценка изображений; Подсказка: Избранное
- 62 Просмотр информации о фотографиях; Качество изображения и размер,; Гистограммы
- 63 Подсказка: Двухкадровый просмотр; Многокадровый просмотр
- 64 Во время воспроизведения можно выполнить следующие действия:; Действие; Просмотр панорам
- 65 Помощь Фотоальбома; Создание фотоальбома; НОВЫЙ АЛЬБОМ; Ни фотографии; MENU; ВЫБРАТЬ ВСЕ
- 66 • Фотоальбомы могут содержать до 300 изображе-; Фотоальбомы; Просмотр фотоальбомов
- 67 Поиск изображения; ПОИСК ИЗОБРАЖЕНИЯ; Опция; ВЫЙТИ ИЗ
- 68 Обратите внимание на то, что; УДАЛИТЬ; Удалить одну фотографию; Удаление одной фотографии; Советы; • При нажатии кнопки
- 69 ДА; Удаление нескольких фотографий
- 70 Удаление всех фотографий; Вы можете стереть все снимки.; • Можно нажать кнопку
- 71 КАЧЕСТВО; Увеличение; при записи видеофрагмента; чении может снизиться.; ОПТИЧЕСКИЙ; офрагмента может б; ыть слышен звук фотокамеры.; Как избежать размытости фотографий; Запись видеофрагментов; Видеофра
- 72 жмите кнопку спуска затвора.; Чтобы завершить запись, нажмите
- 73 Просмотр видеофрагментов; Операция
- 74 Просмотр фотографий на телевизоре; Выключите фотокамеру.; HDMI
- 75 ции см. входящую в комплект к телевизору документацию.
- 76 Печать фотографий через USB; Подключение фотокамеры; USB; Печать выбранных фотографий
- 77 ПЕЧАТЬ С ДАТОЙ; нажмите; ПЕЧАТЬ БЕЗ ДАТЫ; Если при нажатии кнопки; Печать задания печати DPOF; РАСПЕЧАТАТЬ; ПЕЧАТЬ
- 78 Во время печати; Отсоединение фотокамеры
- 79 igital; С ДАТОЙ; : Печатает фотографии; Создание задания печати DPOF
- 80 Подсказка: Интеллектуальная функция определения; , можно установить количество
- 81 • Задания печати могут содержать не более 999 фото-; ВОССТАНОВИТЬ ВСЕ; ся показанное справа подтверждение нажмите
- 82 Просмотр изображений на компьютере; Не подключайте фотокамеру к компьютеру, пока; Установка программы; Windows: Установка MyFinePix Studio
- 83 Программа установки запустится автоматически щелкните; Install MyFinePix Studio; Если программа установки не запускается автоматически; инструкциям на экране для завершения установки.
- 84 Macintosh: Установка FinePixViewer; Центральный; Installer for Mac OS X; Появится диалоговое окно программы установки нажмите; Installing FinePixViewer; те; Exit
- 85 Mac OS X 10.5 или более ранняя версия
- 86 Выключите фотокамеру и подсоедините входя-; Cancel; Help
- 88 Использование меню: Режим съемки; Ме
- 89 Опции меню; Элемент меню
- 91 FINEPIX ЦВЕТ; СТАНДАРТ; не сбрасывается при отключении фо-; бывают разные в зависимости от; ХРОМ; могут быть незаметны на дисплее.; Использование меню съемки
- 92 Опции меню съемки
- 93 FINE; БАЛАНС БЕЛОГО; Если; не дает желаемых результатов (например, при съемке; • При использовании иных настроек, нежели
- 94 : Пользовательский баланс белого; РЕЗКОСТЬ
- 95 ЭКСПОЗАМЕР; РЕЖИМ AF; ЦЕНТРАЛЬНЫЙ; : Фотокамера фокусируется на; МУЛЬТИ; и воспользуйтесь блоки-; Рамка фокусировки
- 96 ПО КАДРУ; РАСПОЗНАВАНИЕ ЛИЦ; РЕГИСТРАЦИЯ; ЛИЧНАЯ ИНФОРМАЦИЯ
- 98 АВТО РЕГИСТРАЦИЯ
- 99 В меню просмотра кадров выберите; СТЕРЕТЬ; ных распознанных лиц.; EV и ±1 EV (термин “EV”; ВСПЫШКА; EV и –
- 100 Использование меню: Режим просмотра
- 101 , чтобы начать. В любой момент во время показа слайдов нажмите; Во время слайд-шоу фотокамера не отключается автоматически.
- 102 Использование меню показа кадров
- 103 ТЭГ ДЛЯ ЗАГРУЗКИ; Подсказки; • Для обозначения элементов, помещенных в очередь; YouTube; FACEBOOK; • Для загрузки на YouTube можно поместить в очередь
- 104 Удаление всех элементов из очереди на загрузку; Загрузка элементов
- 105 Если текущая фотография помечена иконкой; ком
- 106 Фотография не; BACK; ЗАЩИТИТЬ
- 107 КАДРИРОВАНИЕ; ВАНИЕ
- 108 ИЗМЕНИТЬ РАЗМЕР; МЕР; Нажмите селекторную кнопку вверх
- 109 Нажмите селекторную кнопку вниз; • Защищенные фотографии поворачивать нельзя. Сни-; ПОВОРОТ КАДРА
- 110 ГОЛОСОВАЯ МЕТКА; ГОЛОСОВАЯ; Микрофон; Остаток времени; бы заменить существующую голосовую метку.
- 111 Для воспроизведения голо-; ЛОСОВАЯ МЕТКА; • Фотокамера может не воспроизводить голосовые; СООТНОШЕНИЕ
- 112 Меню установки параметров; Использование меню установки параметров; Откройте на дисплее Меню установки па-; Отрегулируйте параметры.
- 113 Опции меню установки параметров
- 115 Укажите разницу во времени между мест-; Переключение между местным часовым; МЕСТНОЕ
- 116 Предостережения; • Все данные, включая защищенные фотографии, будут
- 117 НОМЕР КАДРА; определяет, сбрасывается; ЗАМ; : Нумерация продолжается с последнего исполь-; ЗАМЕНА; : Нумерация сбрасывается на 0001 после; Номер кадра
- 118 ЯРКОСТЬ LCD; Подсказка: Повторное включение фотокамеры; или нажмите кнопку; Если выбрана опция; ЦИФРОВОЙ ЗУМ
- 119 РАЗРЯДКА; ОТМЕТКА ДАТЫ
- 120 Дополнительные аксессуары; Относится к компьютеру; Слот карты SD или устройства; Карта памяти; HDMI кабель
- 121 Аксессуары от FUJIFILM; Блок питания
- 122 Уход за фотокамерой; пример, в закрытом автомобиле в солнечный день; Вода и песок
- 123 Устранение неисправностей; Питание и батарея
- 130 Предупреждающие сообщения и окна; На дисплее отображаются следующие предупреждения:
- 134 ение; Глоссарий
- 135 Объем карты памяти; Средний
- 136 Технические характеристики
- 139 Тип батареи
