Фотоаппараты Fujifilm FinePix F850EXR - инструкция пользователя по применению, эксплуатации и установке на русском языке. Мы надеемся, она поможет вам решить возникшие у вас вопросы при эксплуатации техники.
Если остались вопросы, задайте их в комментариях после инструкции.
"Загружаем инструкцию", означает, что нужно подождать пока файл загрузится и можно будет его читать онлайн. Некоторые инструкции очень большие и время их появления зависит от вашей скорости интернета.

101
Технические примечания
Технические примечания
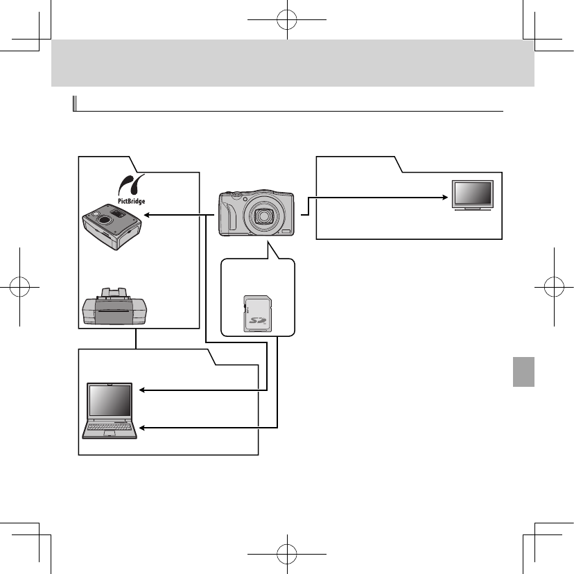
Дополнительные аксессуары
Дополнительные аксессуары
Эта фотокамера поддерживает большой выбор аксессуаров FUJIFILM и дру-
гих производителей.
■
■
Аудио/видео
Аудио/видео
Телевизор
HDTV
*
Кабель HDMI
(продается отдельно)
FINEPIX F850EXR
DIGITAL CAMERA
Кабель USB
(в комплекте)
Слот карты SD или устройства
считывания с карты
Компьютер
*
■
■
Относится к компьютеру
Относится к компьютеру
■
■
Печать
Печать
Принтер
*
PictBridge-совместимый
принтер
*
Кабель USB
(в комплекте)
Карта памяти
SD/SDHC/SDXC
* Приобретаются дополнительно.
Содержание
- 2 ii; В целях безопасности; Перед использованием изделия прочтите данные; ПРЕДУПРЕЖДЕНИЕ
- 3 iii
- 4 iv
- 7 vii; Об этом руководстве; Содержание; Карты памяти; называются “карты памяти”.; Предупреждение о перегреве
- 8 viii; Часто используемые кнопки; Просмотр
- 9 ix; Съемка; АВТО; Приоритет; SP
- 11 xi; Меню; Использование меню: Режим съемки
- 12 xii
- 13 Символы и условные обозначения; том; Прилагаемые принадлежности; Аккумуляторная; Присоединение ремешка; Присоедините
- 14 Перед началом работы; Части фотокамеры; коррекция экспозиции
- 15 Fn; Нажмите и удерживайте кнопку; Индикатор отображает состояние фотокамеры следующим образом:; Индикатор
- 16 Информация на дисплее фотокамеры; Индикатор внутренней памяти
- 17 Просмотр кадров; Панорама движения
- 19 Уровень зарядки аккумуляторной батареи; Батарея частична разряжена.; Яркое окружающее освещение; для включения режима для работы вне помещения. Режим съемки; НА
- 20 Зарядка батареи; Вставьте сетевой переходник.; DFC
- 21 Вставьте зарядное устройство в розетку.; Индикатор зарядки батареи; тает как при высоких температурах, так и при низких температурах).; Выньте зарядное устройство из розетки, если оно не используется.
- 22 Первые шаги; Установка батареи и карты памяти; карты памяти; Вставляйте батарею, соблюдая полярность.; Защелка батареи
- 23 Вставьте карту памяти.; Щелчок; Закройте крышку отсека батареи.
- 24 Использование блока питания переменного тока; Перед извлечением батареи или карты памяти
- 25 Совместимые карты памяти; или устройства; повреждению карты памяти.
- 26 Батареи; за один или два дня до использования.
- 27 Включение и выключение фотокамеры; Режим съемки; Переключение в режим просмотра; Нажмите кнопку; Режим просмотра; Переключение в режим съемки; , чтобы вернуться в режим
- 28 Кнопка; Автоматическое выключение
- 29 Основные установки; Нажмите; ЯРКИЙ LCD; Часы фотокамеры
- 30 Фотографирование в режиме; В этом разделе описывается фотографирование в режиме; Выберите режим; Значок; В режиме
- 31 Поместите изображение в рамку кадра.; Индикатор масштаба; Как держать фотокамеру
- 32 Нажмите кнопку затвора наполовину для фокусировки.; ПОДСВЕТКА AF; получения информации о выключении подсветки.; Двойной; Если фотокамера сможет произвести фокусировку; а индикатор загорится зеленым цветом.; Если фотокамера не сможет сфокусироваться; , то рамка фокусировки станет
- 33 Кнопка затвора
- 34 Основные функции фотосъемки и просмотра кадров; Просмотр фотографий
- 35 : Выберите для полного управления установками; : Простой режим “наведи
- 36 Если выбрана опция; УМНЫЙ ЦИФРОВОЙ ЗУМ; Значок программы; Значки сцены; * Если на дисплее отображается значок
- 37 Улучшение стабилизации; Когда на дисплее отображается значок; ВКЛ; выбрано для
- 38 СЛОЖНЫЙ; может использоваться для выбора из следующих; Верх и низ изображений размыты при эффекте диорамы.
- 39 Нажмите селектор вправо, чтобы посмотреть набор направлений па-; Индикатор процесса
- 40 СОХР ИСХ ИЗОБРАЖ
- 41 PRO ФОКУС; Покрытие кадра уменьшается.
- 42 для; Держите фотокамеру ровно во время съемки.
- 44 ПРОГРАММЫ; ной для положения
- 45 ПРОГРАММА AE; Фотокамера автоматически устанавливает экспозицию.
- 46 РУЧНОЙ; В этом режиме вы регулируете выдержку и диафрагму.; Индикатор экспозиции
- 47 Более подробно о фотосъемке; Блокировка фокуса; Фокусировка; : Удерживайте кнопку затвора
- 48 Автофокус; Быстродвижущиеся объекты.
- 49 Коррекция экспозиции; Появится значок
- 50 Режим макросъемки (Съемка с близкого расстояния); . Воспользуйтесь регулятором
- 51 Супер-интеллектуальная; обнаружения лица и удаление эффекта красных глаз для уменьшения “
- 52 Если сработает вспышка, то на дисплее отобразится
- 53 Использование таймера; Опция
- 54 Кнопка Fn; Функцию кнопки; зуя опцию; в меню установки; ЭКСПОЗАМЕР; КНОПКА Fn; также можно отобразить, нажав и удерживая нажатой
- 55 Выберите
- 56 Нажмите кнопку для выполнения регулировки.
- 57 Непрерывная съемка; 9) и выберите один из параметров; nn; СЕРИЙНАЯ СЪЕМКА; Частота смены кадров меняется в зависимости от выдержки.
- 58 ПЕРВЫЕ; тверждения и возврата в режим съемки.; СЪЕМКА ЛУЧШЕГО КАДРА; Нажмите селекторную кнопку вправо, когда фотокамера находится в
- 59 Выделите количество кадров и нажмите селектор впра-
- 60 для первой
- 61 Интеллектуальная функция обнаружения лица; для вызова меню; ОПРЕДЕЛЕНИЕ ЛИЦА
- 62 Опции меню просмотра снимков; Увеличение в точке фокусировки; или
- 63 , а затем нажмите селектор вверх и
- 64 Увеличение во время просмотра
- 65 Многокадровый просмотр; Для просмотра нескольких снимков, выберите
- 66 Более подробно о просмотре снимков; Удаление фотографий; ДА; Снимки также можно удалить, воспользовавшись опцией; в меню
- 67 Поиск изображений; ПОИСК ИЗОБРАЖЕНИЯ
- 68 Помощь фотоальбома; Создание фотоальбома; Ни фотографии размером; ЗАВЕРШИТЬ ФОТОАЛЬБОМ; Фотоальбомы могут содержать до 300 изображений.
- 69 Просмотр фотоальбомов; Выделите альбом в меню помощи фотоальбома и нажмите; Редактирование и удаление фотоальбомов; Откройте альбом и нажмите; РЕДАКТИРОВАТЬ; : Редактирование альбома, как описано в разделе “Создание; СТЕРЕТЬ; Фотоальбомы
- 70 Просмотр панорам; Панорамы
- 71 Запись видеофрагментов; Чтобы завершить запись, нажмите снова кнопку; Автоматический выбор сцены; Фотокамера в режиме
- 72 Возможность делать снимки во время записи; ФОТО В ВИДЕО; Масштаб изображения можно настроить во время записи.; ОТКЛ
- 73 Видеофрагменты; Просмотр видеофрагментов; КАЗВУКА; Скорость воспроизведения; Стрелка; Не закрывайте динамик во время просмотра.
- 74 Просмотр изображений на телевизорах высокой четкости; Выключите фотокамеру и подключите HDMI кабель, как показано ниже.; Вставьте в; ной информации см. входящую в комплект к телевизору документацию.; USB кабель нельзя использовать, когда подключен HDMI кабель.
- 75 Подключения; Печать фотографий через USB; Включите фотокамеру.
- 76 ПЕЧАТАЕТСЯ; исчезла с дисплея; Печать даты фотосъемки; Для печати даты съемки на фотографиях нажмите; ПЕЧАТЬ С ДАТОЙ; в меню PictBridge (для печати фотографий без печати; ПЕЧАТЬ БЕЗ ДАТЫ
- 77 Печать задания печати DPOF; DPOF; igital; С ДАТОЙ
- 78 Нажмите селекторную кнопку вверх или вниз для выбора количества; Задания печати могут содержать не более 999 фотографий.
- 79 Просмотр изображений на компьютере; Не; фотокамеру к компьютеру, пока установка не завершится; Windows: Установка MyFinePix Studio; (необходимо работа не гарантирована с другими
- 80 Если появляется диалоговое окно автозапуска, нажмите на файл; Программа установки запустится автоматически нажмите; Install; (Установить MyFinePix Studio) и следуйте инструкциям; Если программа установки не запускается автоматически
- 81 следуйте инструкциям на экране для завершения установки.
- 82 Подключение фотокамеры; Если изображения, которые нужно копировать, содержатся на карте; Cancel
- 83 Help
- 84 Отсоединение фотокамеры; Импорт снимков и видео на компьютеры Mac (Macintosh)
- 85 Использование меню съемки; Отображение меню съемки.; Закладка; Настройте параметры.
- 86 Опции меню съемки; Режим
- 87 Размер Соотношение
- 89 Съемка коричневых фотографий.
- 91 Для съемки движения в серии фотографий (
- 94 : Фотокамера делает снимки без приостановки записи видео-; РЕЖИМ ВИДЕО; : Фотокамера приостанавливает съемку видеоролика, чтобы
- 95 Использование меню: Режим просмотра кадров; Использование меню просмотра кадров; Отображение меню воспроизведения.
- 96 Опции меню просмотра кадров; Создание альбомов из любимых фотографий (
- 97 Выбор на фотокамере
- 102 для показа
- 103 Меню установки параметров; Использование меню установки параметров; Откройте меню установки параметров.; Отрегулируйте установки.
- 104 Опции меню установки параметров
- 105 Отрегулируйте настройки звука.; Регулирует громкость воспроизведения видеофрагмента.
- 108 Выберите одну из следующих опций стабилизации изображения:; лектуальной функцией определения лица.
- 109 Оптический зум
- 110 Номер кадра
- 113 Дополнительные аксессуары; Телевизор; Кабель HDMI; Компьютер; Относится к компьютеру; Принтер; Кабель USB; Карта памяти
- 114 Аксессуары от FUJIFILM; : При необходимости можно приобрести допол-
- 115 Технические примечания; Уход за фотокамерой; Хранение и эксплуатация; • агрессивных химических веществ,; Вода и песок
- 116 Чистка
- 117 Проблемы и решения; Питание и батарея
- 118 Меню и сообщения на дисплее; РУССКИЙ
- 124 Устранение неполадок; Предупреждающие сообщения и окна; На ЖК-дисплее отображаются следующие предупреждения:; ФОРМАТИРОВАТЬ
- 128 Емкость карты памяти; Фотографии; Используйте карту не ниже
- 129 Приложение; Технические характеристики; Система; FF
- 130 че
- 131 : AF с TTL обнаружением контраста
- 132 • Аккумуляторная батарея NP-50A
- 134 Примечания; следней информации посетите страницу по адресу
