Фотоаппараты Fujifilm FinePix A500 - инструкция пользователя по применению, эксплуатации и установке на русском языке. Мы надеемся, она поможет вам решить возникшие у вас вопросы при эксплуатации техники.
Если остались вопросы, задайте их в комментариях после инструкции.
"Загружаем инструкцию", означает, что нужно подождать пока файл загрузится и можно будет его читать онлайн. Некоторые инструкции очень большие и время их появления зависит от вашей скорости интернета.

Ñúåìê à ôîòîãðàôèé (
a
àâòîìàòè÷åñêèé ðåæèì)
Íàèëó÷øàÿ êîìïîíîâêà êàäðà
Âûáîð ðåæèìà ðàáîòû ÆÊ-ìîíèòîðà
Íàñòðîéêà êîìïîçèöèè êàäðà
M E N U
/ O K
D I S P /
B AC K
N
12
N
12
Íàæàòèåì íà êíîïêó
D I S P / B A C K Â û ì î -
æ åò å è ç ì å í è ò ü ð å -
æèì ðàáîòû ÆÊ-ìî-
íèòîðà.
Îòîáðàæàåòñÿ òå êñò
Î ò î á ð à æ à åò ñ ÿ ó ï ð à â -
ëÿþùàÿ ðàìê à
Òåê ñò íå îòîáðàæàåòñÿ
ÆÊ-ìîíèòîð âûê ëþ÷åí
ÆÊ-ìîíèòîð íå ìîæåò áûòü âûêëþ÷åí, êîãäà
âûáðàí ðåæèì ìàêðîñúåìêè.
Ïîìåñòèòå îáúåêò ñúåìêè íà ïåðåñå÷åíèå äâóõ
ëèíèé â ýòîé ðàìêå èëè ñ îâìåñòèòå îäíó èç ãîðè-
çîíòàëüíûõ ëèíèé ñ ëèíèåé ãîðèçîíòà. Ýòà ðàìêà
ï îçâîëÿåò Âàì ñê îìïîíîâàòü êàäð òàê, ÷òîáû çà-
ôèê ñ è ð î â àò ü ì î ì å í ò ô î ê ó ñ è ð î â ê è í à ð àç ì å ð å
îáúåêòà è îáùåì áàëàíñå êàäðà.
N
12
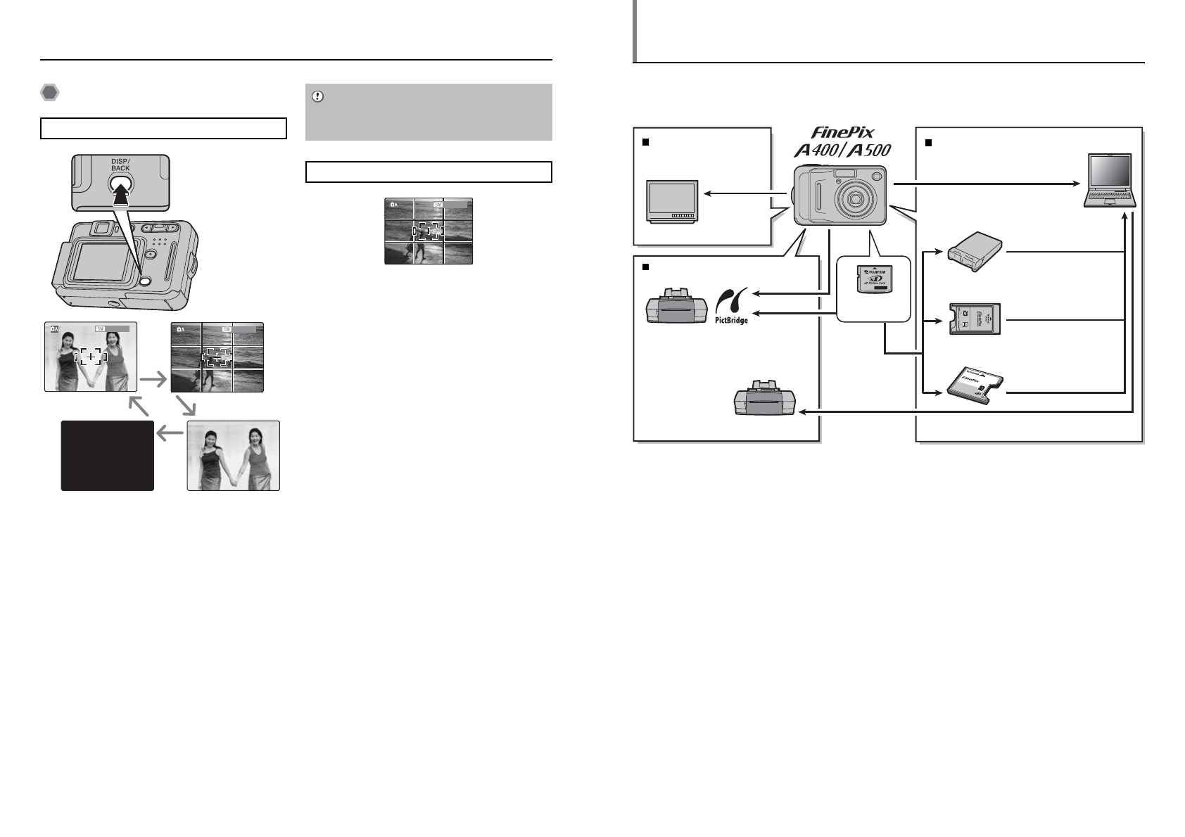
Îïöèè íàðàùèâàíèÿ ñèñòåìû
Èñïîëüçóÿ ê àìåðó FinePix A400/FinePix A500 âìåñòå ñ äðóãèìè óñòðîéñòâàìè FUJIFILM, Âû
ìîæåòå ðàñøèðèòü Âàøó ñèñòåìó äëÿ âûïîëíåíèÿ ðàçëè÷íûõ çàäà÷.
COMP
ACTFL
ASH
DPC
-CF
TM
for
xD-Pic
ture
Card
CARD
AD
AP
TER
Âîñïðîèçâåäåíèå
íà ýêðàíå òåëåâèçîðà
Ïå÷àòü ôîòîãðàôèé
ÒÂ-ìîíèòî ð
(äîïîëíèòåëüíî)
Âèäåîâûõîä
USB
Ïðèíòåð, ñî âìåñòèìûé ñ PictBridge
Ïðèíòå ð
(ïðèîáðåòàåòñÿ
îòäåëüíî)
xD-Picture
Card
Ââîä/âûâîä èçîáðàæåíèé íà ÏÊ
USB
Ï Ê ( ï ð è î á ð å ò à å ò ñ ÿ
äîïîëíèòåëüíî)
Óñ ò ð î é ñ ò â î ñ ÷ è ò û â à í è ÿ
ê àðò ïàìÿòè DPC-R1
(USB)
Àäàïòåð PC-ê à ðòû
DPC-AD
(Ñë îò äëÿ PC-ê àðòû)
Ïåðåõîäíèê (àäàïòåð)
äëÿ ê à ðòû ïàìÿòè
CompactFlash
TM
, DPC-CF
(Ñë îò äëÿ ê àðòû CF)
20
61
