Фотоаппараты Fujifilm FinePix A310 - инструкция пользователя по применению, эксплуатации и установке на русском языке. Мы надеемся, она поможет вам решить возникшие у вас вопросы при эксплуатации техники.
Если остались вопросы, задайте их в комментариях после инструкции.
"Загружаем инструкцию", означает, что нужно подождать пока файл загрузится и можно будет его читать онлайн. Некоторые инструкции очень большие и время их появления зависит от вашей скорости интернета.

SP
ÒÈÏ ÑÖÅÍÛ
ÒÈÏ ÑÖÅÍÛ
1
2
0
1
0
2
0
3
1 M
33
33
m
AUTO,
b
,
d
,
v
,
c
,
.
AUTO,
d
,
v
/
c
,
n
,
v
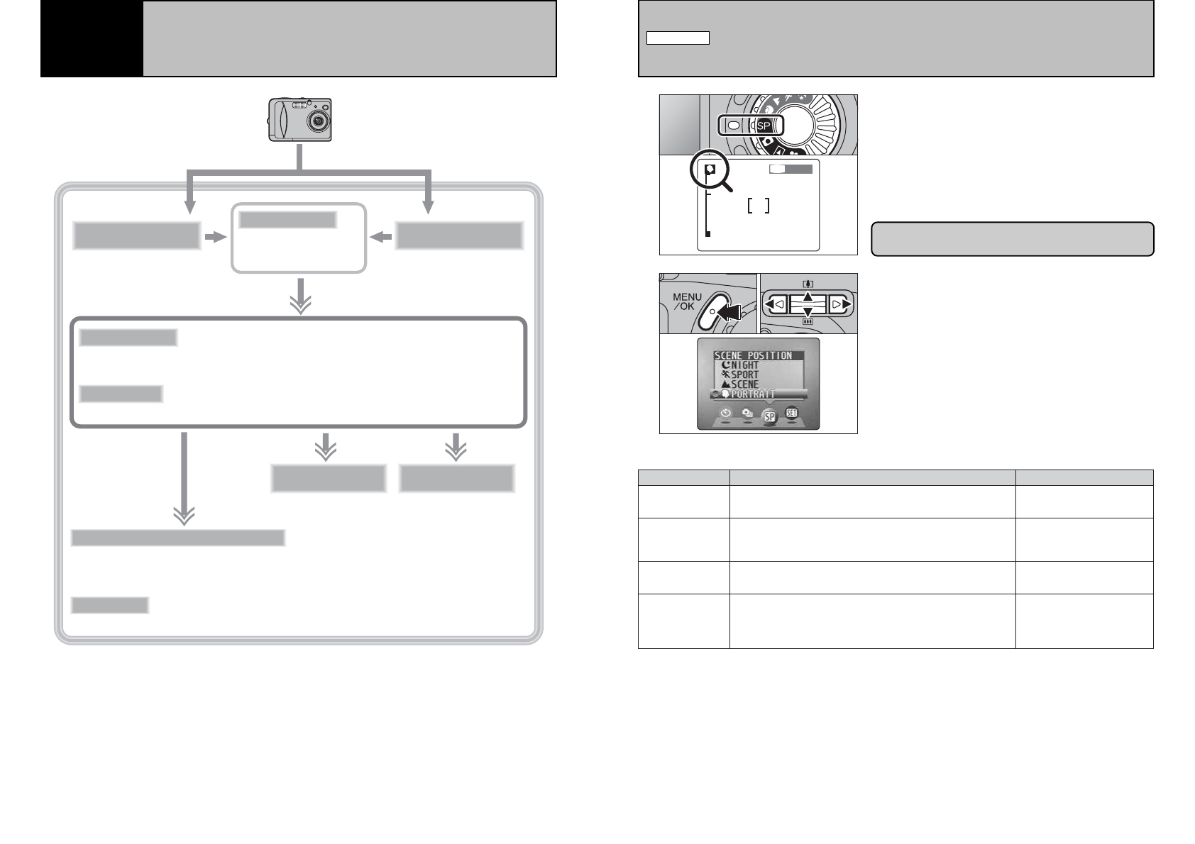
 ýòîì ðåæèìå èñïîëüçóþòñÿ ïàðàìåòðû, ñâÿçàííûå ñ ðàçëè÷íûìè
òèïàìè ñöåí.
Óñòàíîâèòå ïåðåêëþ÷àòåëü âûáîðà ðåæèìà ðàáîòû â ïîëîæåíèå
«SP».
Ðåæèì ìàêðîñúåìêè íå ìîæåò áûòü èñïîëüçîâàí îäíîâðåìåííî
ñ òèïîì ñöåíû.
Âû ìîæåòå âûáðàòü îäèí èç 4 òèïîâ ñöåíû, èíäèêàòîðû êîòîðûõ (
m
,
,
,
.
èëè
/
) îòîáðàæàþòñÿ íà ÆÊ-ìîíèòîðå.
(1) Íàæìèòå êíîïêó MENU/OK, ÷òîáû îòîáðàçèòü ìåíþ.
(2) Ïðè ïîìîùè êíîïîê ñî ñòðåëêàìè âëåâî/âïðàâî âûáåðèòå «SP»,
à çàòåì íàæàòèåì íà êíîïêè ñî ñòðåëêàìè ââåðõ/âíèç âûáåðèòå
íóæíûé òèï ñöåíû.
(3) Íàæìèòå êíîïêó MENU/OK, ÷òîáû ïîäòâåðäèòü âûáîð.
●
!
Âû íå ìîæåòå èñïîëüçîâàòü ðó÷êó âûáîðà ðåæèìà ðàáîòû äëÿ âûáîðà
òèïà ñöåíû (
m
,
,
,
.
èëè
/
).
Ïîðòðåò
Îïèñàíèå
Ïåéçàæ
Ñïîðò
Íî÷íàÿ ñöåíà
Íàèëó÷øèé ðåæèì äëÿ ïîðòðåòíîé ñúåìêè. Ïîðòðåòíûé ðåæèì
ïîçâîëÿåò ïîëó÷èòü èçîáðàæåíèÿ ìÿãêîãî òîíà ñ åñòåñòâåííûìè
öâåòàìè êîæè.
Èñïîëüçóéòå ýòîò ðåæèì äëÿ ñúåìêè â äíåâíîå âðåìÿ. Ðåæèì
«Ïåéçàæ» îáåñïå÷èâàåò êà÷åñòâåííóþ, ÷èñòóþ ñúåìêó çäàíèé,
ãîð è ò.ä.
Ðåæèìû âñïûøêè
Èñïîëüçóéòå ýòîò ðåæèì äëÿ ñúåìêè ñïîðòèâíûõ ñîðåâíîâàíèé.
 ýòîì ðåæèìå ñúåìêè èñïîëüçóþòñÿ âûñîêèå ñêîðîñòè çàòâîðà.
Èñïîëüçóéòå ýòîò ðåæèì äëÿ ñúåìîê â íî÷íîå èëè âå÷åðíåå
âðåìÿ. Ýòîò ðåæèì ïîçâîëÿåò Âàì âûïîëíÿòü ñúåìêó, ïðè êîòî-
ðîé ïðèîðèòåò îòäàåòñÿ ìåäëåííûì ñêîðîñòÿì çàòâîðà (äî 2
ñåêóíä). ×òîáû ïðåäîòâðàòèòü ïîäðàãèâàíèå êàìåðû, âñåãäà
èñïîëüçóéòå øòàòèâ.
Âñïûøêà íå ìîæåò áûòü
èñïîëüçîâàíà
33
52
5
ÊÎÌÏÎÍÅÍÒÛ ÏÐÎÃÐÀÌÌÍÎÃÎ ÎÁÅÑÏÅ×ÅÍÈß
Èíñòàëëÿöèÿ
ïðîãðàìì
Ïîäêëþ÷åíèå êàìåðû
â ðåæèìå DSC
(îïèñàíî äàëåå).
Ïîäêëþ÷åíèå êàìåðû
â ðåæèìå PC CAM
(îïèñàíî äàëåå).
USB Mass
Storage Driver
Ïîçâîëÿåò èñïîëüçîâàòü öèô-
ðîâóþ êàìåðó âìåñòå ñ USB-
óñòðîéñòâàìè õðàíåíèÿ èíôîð-
ìàöèè (ñúåìíûìè æåñòêèìè
äèñêàìè, êàðäðèäåðàìè è ò. ä.).
Exif Launcher
Ïðè ïîäêëþ÷åíèè êàìåðû
çàïóñêàåò ïðîãðàììó
FinePixViewer.
USB PC Camera
Driver
Ïîçâîëÿåò èñïîëüçîâàòü öèô-
ðîâóþ êàìåðó â êà÷åñòâå ÐÑ-
êàìåðû.
FinePixViewer
Ïîçâîëÿåò Âàì îòîáðàæàòü ñïèñîê èçîáðàæåíèé, ñîõðàíåííûõ â ïàìÿòè êîìïüþòåðà èëè êàìåðû,
ðàñïå÷àòûâàòü èçîáðàæåíèÿ, îòîáðàæàòü èçîáðàæåíèÿ â ïîëíîì ðàçìåðå è âûïîëíÿòü íåêîòîðûå
áàçîâûå ïðîöåäóðû îáðàáîòêè èçîáðàæåíèé.
PictureHello
Èñïîëüçóåòñÿ äëÿ âèäåîêîíôåðåíö-ñâÿçè (òîëüêî äëÿ Windows).
ImageMixer VCD
for FinePix
Äëÿ ñîçäàíèÿ êîìïàêò-äèñ-
êà ñ àëüáîìîì FinePix.
RAW FILE
CONVERTER LE
Èñïîëüçóåòñÿ äëÿ îòêðûòèÿ
ôàéëîâ ôîðìàòà RAW, êî-
òîðûå áûëè îòñíÿòû íà êà-
ìåðàõ, ïîääåðæèâàþùèõ
ôàéëû ôîðìàòà RAW.
Acrobat Reader (òîëüêî äëÿ Macintosh)
Ïðîãðàììíîå îáåñïå÷åíèå äëÿ ÷òåíèÿ äîêóìåíòîâ
ôîðìàòà PDF íà ïåðñîíàëüíîì êîìïüþòåðå. Ýòà
ïðîãðàììà íåîáõîäèìà äëÿ ÷òåíèÿ èíñòðóêöèè ïî
èñïîëüçîâàíèþ ïðîãðàììû FinePixViewer.
QuickTime
Ïðîãðàììíîå îáåñïå÷åíèå, íåîáõîäèìîå äëÿ âîñïðîèçâåäåíèÿ âèäåîêëèïîâ è ò.ä.
* Îáðàòèòå âíèìàíèå íà òî, ÷òî êîíôèãóðàöèÿ ïðîãðàììíîãî îáåñïå÷åíèÿ íåìíîãî îòëè÷àåòñÿ â çàâèñèìîñòè îò îïåðàöèîííîé
ñèñòåìû Âàøåãî êîìïüþòåðà.
