Фотоаппараты Canon EOS 1Dx - инструкция пользователя по применению, эксплуатации и установке на русском языке. Мы надеемся, она поможет вам решить возникшие у вас вопросы при эксплуатации техники.
Если остались вопросы, задайте их в комментариях после инструкции.
"Загружаем инструкцию", означает, что нужно подождать пока файл загрузится и можно будет его читать онлайн. Некоторые инструкции очень большие и время их появления зависит от вашей скорости интернета.

357
С
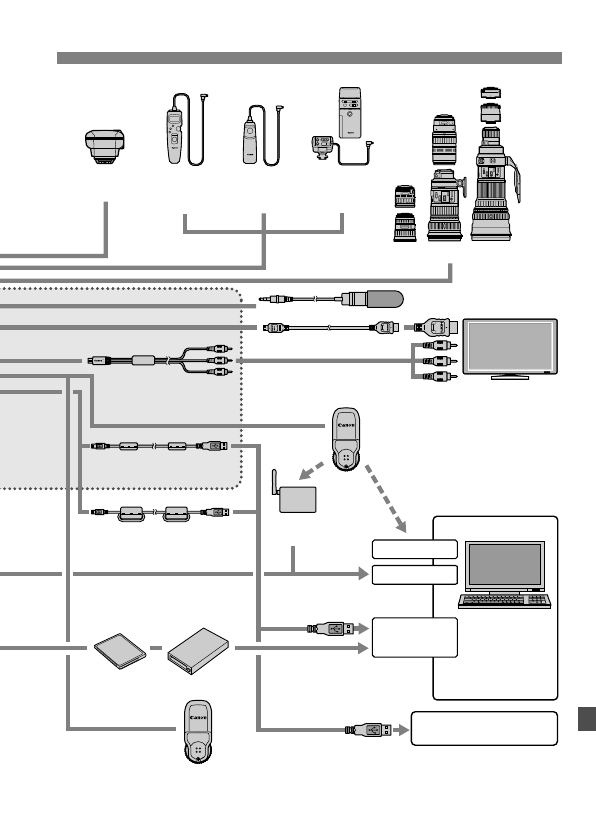
GPS-приемник
GP-E2
Контроллер
дистанционного
управления с
таймером TC-80N3
Беспроводной пульт
дистанционного
управления LC-5
Дистанционный
переключатель
RS-80N3
Объективы EF
Карта CF
Устройство
чтения карт
GPS-приемник GP-E1
Кабель ЛВС
(приобретается отдельно)
Порт Ethernet
Порт USB
Адаптер беспроводной ЛВС
PictBridge-совместимый
принтер
Телевизор/
видеомагнитофон
Точка доступа
беспроводной ЛВС
Внешний микрофон
Кабель HDMI
HTC-100 (2,9 м)
Интерфейсный кабель
IFC-200U (1,9 м)
Интерфейсный кабель
IFC-500U (4,7 м)
Windows 7
Windows Vista
Windows XP
Mac OS X
Компьютер
Устройство
беспроводной
передачи файлов WFT-E6
Стереофонический
аудио/видеокабель
AVC-DC400ST (1,3 м)
* Длина всех кабелей составляет прибл. **м


