Фильтры для воды Аквафор Baby H PRO - инструкция пользователя по применению, эксплуатации и установке на русском языке. Мы надеемся, она поможет вам решить возникшие у вас вопросы при эксплуатации техники.
Если остались вопросы, задайте их в комментариях после инструкции.
"Загружаем инструкцию", означает, что нужно подождать пока файл загрузится и можно будет его читать онлайн. Некоторые инструкции очень большие и время их появления зависит от вашей скорости интернета.

6
7
8. На трубк у с запрессованной лат унной
втулкой (13) наденьте накидную гайку (12)
из комплекта крана для чистой воды, под-
соедините трубк у к крану и закрепите
накидной гайкой.
9. Подсоедините входящие в комплек т
водо очистителя трубки в соответствии со
«Схемой установки водоочистителя».
ВНИМАНИЕ !
Трубки, смоченные водой,
вставляются до упора на глубину не менее
15 мм. Проверьте прочность закрепления
трубки, при усилии 8–9 кгс трубка не должна
вытаскиваться.
10. Соберите водоочиститель, установив
модули в коллектор (см. раздел «Уста-
новка модулей»). Порядок ус тановки
модулей показан на «Схеме установки
водоочистителя».
ПРИМЕЧАНИЕ.
При сборке водоочистителя
Baby H Pro устанавливать модуль Pro H на
этом этапе не нужно – вместо модуля Pro H
ввинтите в среднее гнездо коллектора про
мывочную заглушку.
11.
Разместите водоочиститель на стене.
Для этого воспользуйтесь комплектом
крепежа и трафаретом, нанесенным на
верхний клапан коробки.
12.
После установки новых фильтрующих
м од ул е й п р о м о й те в од о оч и с т и те л ь
в соответствии с разделом «Промывка
водоочистителя».
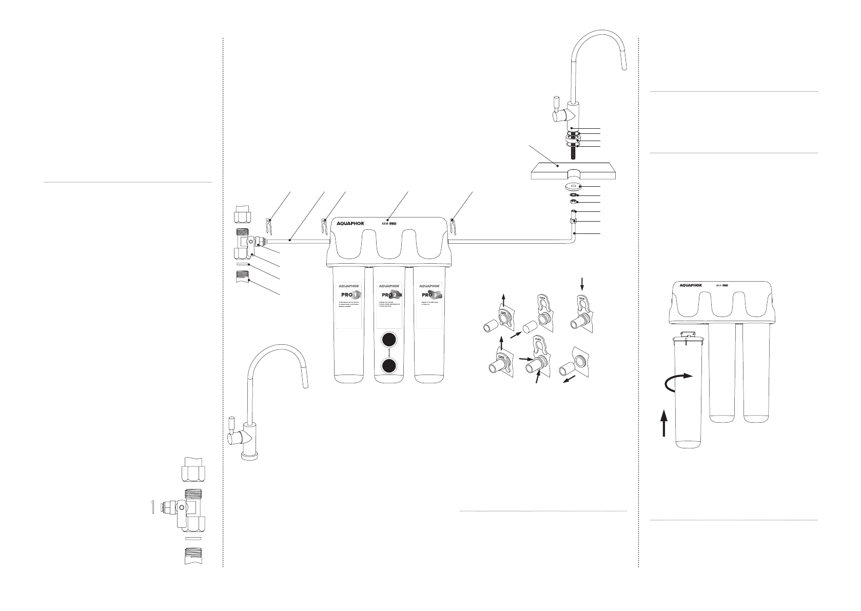
Установка модулей
1
3
4
14
14
15
2
14
Мойка
8
9
10
12
13
11
6
5
7
Водопровод
холодной воды
Положение
«кран закрыт»
1. Кран для чистой воды
2. Водоочиститель
3. Узел подключения
4. Уплотнительная прокладка
5. Резиновое уплотнительное кольцо
6. Декоративная подставка
7. Резиновое уплотнительное кольцо
8. Пластиковая шайба
9. Металлическая стопорная шайба
10. Крепежная гайка
11. Металлическая втулка
12. Накидная гайка
13. Трубка
14. Стопорные клипсы
15. Трубка
Схема установки водоочистителя
Гид по установке
ВНИМАНИЕ!
Если вы не уверены, что смо-
жете установить водоочиститель АКВАФОР
самостоятельно, рекомендуем доверить
установк у профессиональной сервисной
службе АКВАФОР или квалифицированно-
му специалисту.
ВНИМАНИЕ!
Если давление в водопроводе
превышает 0,63 МПа (6,5 ат), перед водо
очистителем следует установить регулятор
давления (в комплект водоочистителя не
входит).
Установка водоочистителя
1. Для установки потребуется: дрель, сверло
12 мм, разводной ключ, отвертка, трубча-
тый ключ на 14 мм.
2. Определите мес та д ля крана чис той
воды (1), водоочистителя (2) и узла подклю-
чения к водопроводу (3). Соединительные
трубки должны проходить свободно, без из-
ломов. Свободные участки трубок следует
закрепить, чтобы их нельзя было повредить
или случайно выдернуть из соединений.
Водоочиститель должен быть изолирован
от источников тепла (кухонные плиты, бой-
леры, трубы горячего водоснабжения, посу-
домоечные или стиральные машины и др.).
Установка узла подключения
ВНИМАНИЕ!
Торец трубопровода, к которому
присоединяется узел подключения, должен
быть плоским. При установке узла подклю-
чения не прилагайте чрезмерные усилия,
чтобы его не повредить. При наличии меха-
нического повреждения узла подключения
в результате неправильной установки и/или
неправильного использования претензии
приниматься не будут.
3. Перекройте магистраль
холодной воды и сбрось-
те давление, открыв
смеситель.
4. Между водопроводом
холодной воды и гибкой
подводкой смесителя
установите узел
подключения (3).
Установка крана
для чистой воды
5. Просверлите отверстие диамет-
ром 12 мм в выбранном для крана
чистой воды месте раковины или
столешницы.
6. Наденьте на резьбовой хвостовик кра-
на (1) декоративную подставку с двумя
резиновыми кольцами (5–7).
7. Вставьте хвостовик крана в отверстие.
Надень те на него пластиковую шайбу (8),
металлическую шайбу (9) и закрепите
гайкой (10).
Для установки фильтрующего модуля:
• снимите с модуля защитную пленку;
• вставьте модуль в коллек тор до упора
и, слегка надавливая, поверните по часо-
вой стрелке до щелчка.
ВНИМАНИЕ!
Недокручивание модуля до
конечного положения (сопровож дается
щелчком) может послу жить причиной не-
герметичности водоочистителя!
PRO H
PRO 2
Содержание
- 3 Комплектация; Модули PRO
- 4 Установка модулей; Схема установки водоочистителя; Гид по установке; Установка водоочистителя
- 5 Восстановление умягчаю-; Baby Pro
- 6 Сроки службы и гаранти; Сервис и поддержка покупателей
