Духовые шкафы Hyundai HEO 6640 IX - инструкция пользователя по применению, эксплуатации и установке на русском языке. Мы надеемся, она поможет вам решить возникшие у вас вопросы при эксплуатации техники.
Если остались вопросы, задайте их в комментариях после инструкции.
"Загружаем инструкцию", означает, что нужно подождать пока файл загрузится и можно будет его читать онлайн. Некоторые инструкции очень большие и время их появления зависит от вашей скорости интернета.

12
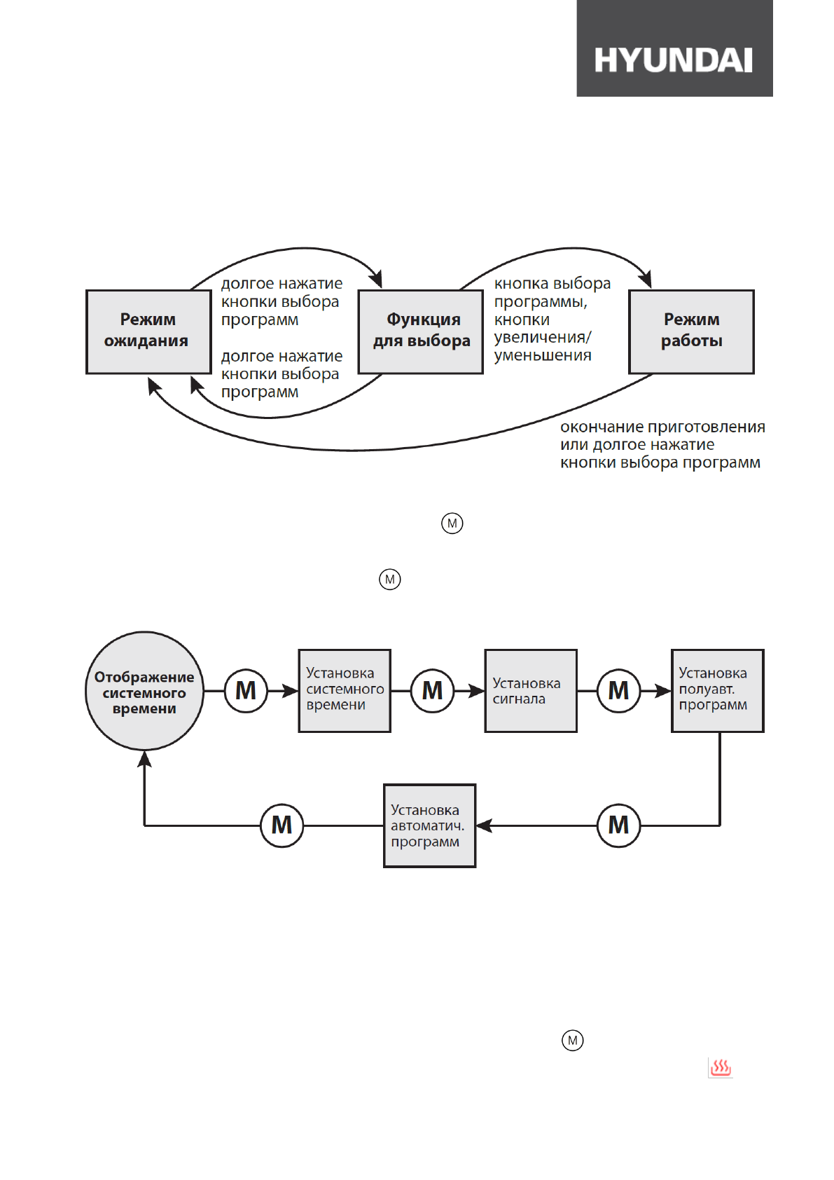
Режим выбора программы: долгое нажатие на кнопку выбора программы
покажет системное время.
Режим работы: после завершения установки системного времени, часов, времени
приготовления или времени окончания приготовления, экран покажет это время.
Диаграмма смены режимов таймера
Переключение режимов работы таймера
Долгое нажатие кнопки выбора программ
на три секунды вводит в режим
установки системного времени.
Нажатие кнопки выбора программ
будет переключать режим таймера по
кругу:
Первое включение
При включении электропитания раздастся однократный звуковой сигнал и
отобразится 0•00. Разделительный символ • будет мигать. Вы можете нажимать +
для выбора одного из трех звуков сигнала. По умолчанию стоит сигнал номер 2.
Включение и установка времени
Когда горит дисплей, нажмите кнопку выбора программ
на три секунды для
начала работы духового шкафа. Загорится символ работы духового шкафа
, а
Характеристики
Остались вопросы?Не нашли свой ответ в руководстве или возникли другие проблемы? Задайте свой вопрос в форме ниже с подробным описанием вашей ситуации, чтобы другие люди и специалисты смогли дать на него ответ. Если вы знаете как решить проблему другого человека, пожалуйста, подскажите ему :)













