Домофоны Falcon Eye FE-KIT Квартира - инструкция пользователя по применению, эксплуатации и установке на русском языке. Мы надеемся, она поможет вам решить возникшие у вас вопросы при эксплуатации техники.
Если остались вопросы, задайте их в комментариях после инструкции.
"Загружаем инструкцию", означает, что нужно подождать пока файл загрузится и можно будет его читать онлайн. Некоторые инструкции очень большие и время их появления зависит от вашей скорости интернета.

12
Примечания:
1) При нажатии кнопок вызова на двух вызывных панелях, вызов будет
производиться с панели, на которую нажали раньше. Во время разговора с одной
панели, при нажатии кнопки вызова со второй панели, видеодомофон оповестит
оператора о параллельном входящем вызове тремя короткими звуковыми
сигналами.
2) Изображение и звук будут транслироваться на протяжении 20 секунд после
отпирания замка. Это поможет оператору быть уверенным в том, что посетитель
вошел.
3) При включенной функции записи видео на SD-карту, запись начинается при
поступлении вызова. Запись прекращается, если повернуть колесо управления
экранным меню вверх.
4) Включенная функция записи снимков во внутреннюю память домофона так же
активизируется при поступлении вызова.
5) Оператор может самостоятельно включать запись видео и снимков. Для этого
необходимо повернуть колесо управления экранным меню вверх.
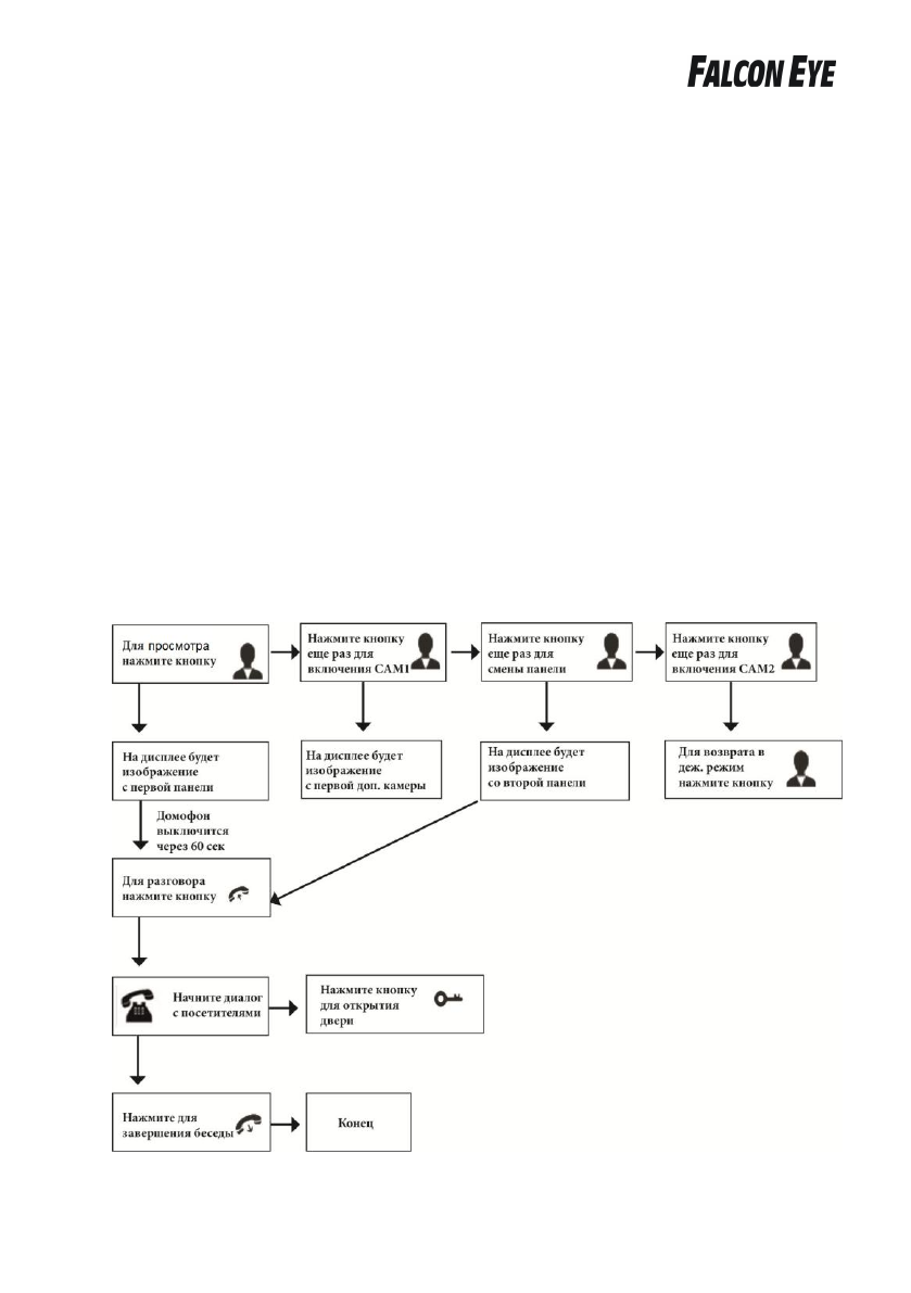
2. Просмотр
*
Помните! Монитор разработан для работы м а к с и м у м с двумя вызывными
панелями.
Содержание
- 3 Особенности; ВНИМАНИЕ; Меры предосторожности
- 4 Описание продукта; Элементы управления и индикация
- 6 Кнопки управления; Таблица No2; Символ; Настройка громкости динамика.; Завершение разговора с посетителем.
- 7 Установка и схема подключения; Отключите монитор от электропитания перед монтажом.; Пластиковый
- 8 Схема подключения; Рисунок 1
- 9 Подключение дополнительных устройств; Рисунок 2
- 11 Требования к линиям связи:; -х проводный неэкранированный или экранированный кабель.; Эксплуатация; *Необходимо подключение двух вызывных панелей
- 13 Переадресация вызова на другой монитор; Примечание; монитор перейдѐт в режим ожидания.
- 17 Version: Версия прошивки и дата обновления; : после отключения питания монитора, время и дата
- 18 Комплектация; Сенсорные кнопки



Добрый вечер! Не могу понять, как выключить звонок на домофон в квартире, кнопку не нашла, регуляторы громкости оба опустила вниз, а он все равно сигнализирует, когда кто-то открывает кодом дверь.