Домашние кинотеатры Samsung HT-DS100 - инструкция пользователя по применению, эксплуатации и установке на русском языке. Мы надеемся, она поможет вам решить возникшие у вас вопросы при эксплуатации техники.
Если остались вопросы, задайте их в комментариях после инструкции.
"Загружаем инструкцию", означает, что нужно подождать пока файл загрузится и можно будет его читать онлайн. Некоторые инструкции очень большие и время их появления зависит от вашей скорости интернета.

16
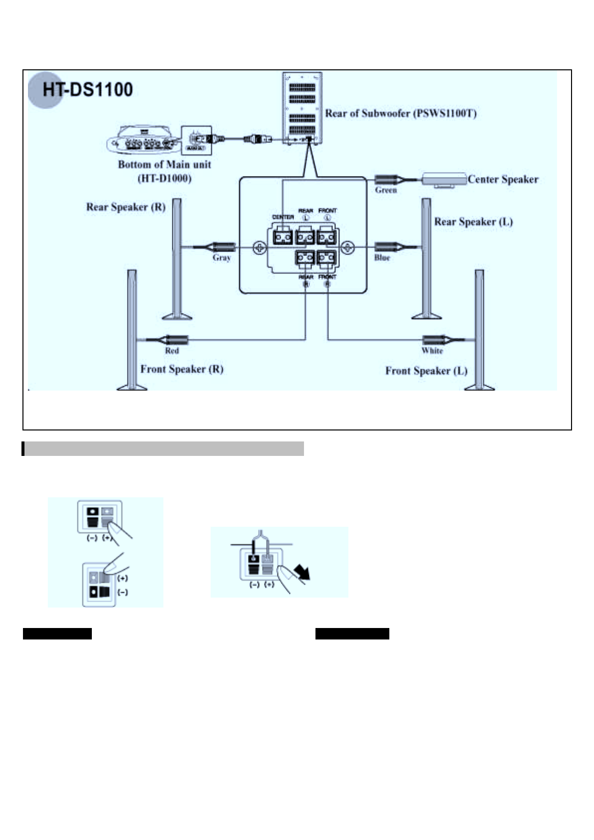
1-
Низ
основного
блока
(HT-D1000); 2-
Тыловой
громкоговоритель
(
П
); 3-
Серый
; 4-
Красный
; 5-
Фронтальный
громкоговоритель
(
П
); 6-
Задняя
стенка
сабвуфера
(PSWS1100T; 7-
Зеленый
; 8-
Синий
; 9-
Центральный
громкоговоритель
; 10-
Тыловой
громкоговоритель
(
Л
); 11-
Белый
;
12-
Фронтальный
громкоговоритель
(
Л
)
Подсоединение
громкоговорителей
1
Нажмите
язычок
клеммы
на
задней
панели
громкоговорителя
.
Только
PSWS1100T
2
Вставьте
провод
с
изоляцией
черного
цвета
в
черную
(–)
клемму
,
а
провод
с
изоляцией
серого
цвета
в
серую
(+)
клемму
и
отпустите
язычок
.
3
Подсоедините
кабели
правильного
цвета
от
громкоговорителей
к
выходным
гнездам
такого
же
цвета
на
задней
стенке
сабвуфера
,
соблюдая
маркировку
полярности
(+/-).
Пример
:
Подсоедините
зеленый
кабель
от
центрального
громкоговорителя
к
зеленому
выходному
гнезду
на
задней
стенке
сабвуфера
,
в
соответствии
с
маркировкой
полярности
(+/-).
Внимание
Примечание
•
Не
позволяйте
детям
играть
с
громкоговорителями
или
рядом
с
ними
.
Они
могут
получить
травму
в
случае
падения
громкоговорителя
.
•
При
подсоединении
проводов
к
громкоговорителям
проверяйте
,
что
вы
подсоединяете
их
с
соблюдением
правильной
полярности
(+/-).
•
Никогда
не
прикасайтесь
к
клеммам
громкоговорителей
при
включенном
питании
системы
.
Это
может
привести
к
поражению
электрическим
током
.
•
Если
вы
установите
громкоговоритель
рядом
с
телевизором
,
могут
возникнуть
искажения
цветов
на
экране
телевизора
из
-
за
магнитного
поля
,
генерирующегося
при
работе
громкоговорителя
.
Если
это
произойдет
,
переместите
громкоговоритель
подальше
от
телевизора
.
1
2
3
4
5
6
7
8
9
1
0
1
2
11
или
Черный
Серый












