Домашние кинотеатры Panasonic SC-HTR310 - инструкция пользователя по применению, эксплуатации и установке на русском языке. Мы надеемся, она поможет вам решить возникшие у вас вопросы при эксплуатации техники.
Если остались вопросы, задайте их в комментариях после инструкции.
"Загружаем инструкцию", означает, что нужно подождать пока файл загрузится и можно будет его читать онлайн. Некоторые инструкции очень большие и время их появления зависит от вашей скорости интернета.

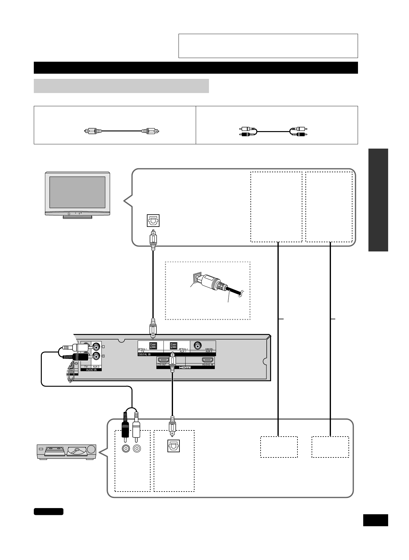
Підключення оптоволоконного
кабелю
Перевірте
форму та
правильно
вставте в
термінал.
Не згинати!
Кабель для підключення
Оптоволоконний кабель
(не входить до комплекту)
Кабель для стереозвуку
(не входить до комплекту)
Сумісне підключення рекордера DVD / відеокасетного магнітофона
Щоб правильно підібрати відеокабель, див. інструкції до пристрою, який підключається.
•
Підключіть
відеокабель
від іншого
устаткування
безпосередньо до
телевізора.
VIDEO IN
Використовуйте
цей кабель для
прослуховування
звуку від пристрою
через динаміки
телевізора навіть
тоді, коли пристрій
знаходиться в
режимі очікування.
AUDIO IN
Телевізор
Відео-
кабель
R L
Вихід аудіо
Вихідний
термінал
DVD/VCR
Цифровий
аудіовихід
(оптичний)
Вихідний
термінал
DVD
VIDEO
OUT
AUDIO
OUT
Аудіо-
кабель
Комбінація рекордер
DVD / відеокасетний
магнітофон
Цифровий
аудіовихід
(оптичний)
Підсилювач
Підключення устаткування з терміналом DVD/VCR.
Порядок відтворення див. на стор. 25
Примітка
21
20
RQTX0153
21
20
Перед підключенням від’єднайте всі пристрої від мережі
живлення.
Порядок підключення див. в інструкціях до відповідного пристрою.
•
•
П
ід
кл
юч
ення
Інш
і пі
дк
люч
ення
SC-HTR310_210 (Ur).indd 21
3/17/2008 4:40:26 PM
Содержание
- 3 Подключение питания от сети; Цифровые сигналы, которые; Содержание
- 4 Установка тумбы; Подключение телевизора и DVD плеера; Пункт; Основные подключения; Просмотр кинофильмов и прослушивание; Пункт; Получайте удовольствие от объемного; Настройка домашнего кинотеатра
- 5 Меры предосторожности
- 6 Прилагаемые принадлежности; Прилагаемые принадлежности для усилителя
- 7 Настоящая система; Руководство по органам управления
- 8 Разъемы динамиков; Панель управления; Дисплей; Усилитель
- 9 Пульт ДУ; Подготовка пульта ДУ; Как вставить батарейки; ПРЕДУПРЕЖДЕНИЕ
- 10 Установка; Пример установки; Установка и сборка тумбы; од
- 11 Как поднять тумбу
- 12 Установка верхней стеклянной панели; Установка полки
- 13 Установка телевизора; другой аппаратуры
- 14 Зафиксируйте телевизор на тумбе, чтобы не дать ему упасть.; Установите упоры роликов (входят
- 15 Установка стеклянной дверцы
- 16 TV; Подключение домашнего кинотеатра
- 17 Выполните подключение или в варианте
- 18 Подключение к аппаратуре с цифровым разъемом
- 19 Подключение к видеомагнитофону; Видеомагнитофон
- 20 Кабельная приставка или; Другие подключения
- 21 Подключение аппарата DVD рекордер + видеомагнитофон; Подключение аппаратуры с разъемом DVD/VCR.
- 22 Подключение питания от сети переменного тока
- 23 Проверка звучания динамиков; Вы можете проверить звучание динамиков при; Регулировка звучания динамиков
- 24 Действия в панели управления; Начните воспроизведение; Просмотр кинофильмов и прослушивание музыки; Нажмите
- 25 Для включения аппарата; После воспроизведения убавьте громкость звука и выключите.; Для выбора источника; Нажмите одну из этих; Начните воспроизведение на другой аппаратуре.; или; выключена
- 26 Dolby Virtual Speaker (виртуальный динамик); Dolby Pro Logic; Звуковое поле
- 27 Для отмены режима SFC; ΙΙ
- 29 Функции и настройки
- 30 Регулировка
- 31 Переключение
- 33 Сброс; Настройка
- 34 Если срабатывает другая аппаратура производства Panasonic
- 35 Сообщения об ошибках; Технические характеристики
- 36 Поиск и устранение неполадок
- 37 MI
- 38 Уход; Значения терминов












