Домашние кинотеатры Panasonic SC-HTR310 - инструкция пользователя по применению, эксплуатации и установке на русском языке. Мы надеемся, она поможет вам решить возникшие у вас вопросы при эксплуатации техники.
Если остались вопросы, задайте их в комментариях после инструкции.
"Загружаем инструкцию", означает, что нужно подождать пока файл загрузится и можно будет его читать онлайн. Некоторые инструкции очень большие и время их появления зависит от вашей скорости интернета.

RQTX0153
20
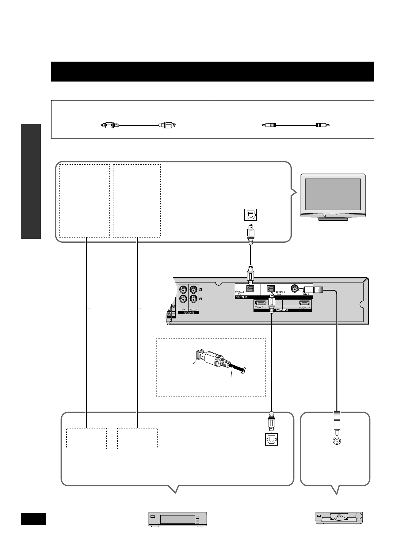
Подключение волоконно-оптического
кабеля
Форма и
положение
штекера должны
соответствовать
разъему.
Изгибать
нельзя!
Соединительный кабель
Волоконно-оптический кабель
(приобретается
отдельно)
Подключение телевизионной приставки (кабельный или спутниковый
ресивер)
Видеокабель
подключается
от другой
аппаратуры
прямо к
телевизору.
VIDEO IN
Используйте это
подключение,
чтобы звук от
аппаратуры можно
было прослушивать
через динамики
телевизора, даже
если настоящий
аппарат находится
в режиме
ожидания.
AUDIO IN
Видеокабель
Аудио-
кабель
VIDEO
OUT
AUDIO
OUT
Кабельная приставка или
спутниковый ресивер и т.д.
цифровой
выход аудио
(оптический)
Для выбора нужного типа видеокабеля обратитесь к инструкции по эксплуатации для аппаратуры, которую вы
подключаете.
•
Усилитель
DVD плеер и т.д.
цифровой
выход аудио
(коаксиальный)
цифровой
выход аудио
(оптический)
телевизор
П
од
кл
юч
ени
е
Д
ру
ги
е
по
дк
люч
ени
я
Другие подключения
Коаксиальный кабель
(приобретается отдельно)
HTR310_210 (RQTX0153-R)_Ru.indd 20
3/17/2008 4:03:16 PM
Содержание
- 3 Подключение питания от сети; Цифровые сигналы, которые; Содержание
- 4 Установка тумбы; Подключение телевизора и DVD плеера; Пункт; Основные подключения; Просмотр кинофильмов и прослушивание; Пункт; Получайте удовольствие от объемного; Настройка домашнего кинотеатра
- 5 Меры предосторожности
- 6 Прилагаемые принадлежности; Прилагаемые принадлежности для усилителя
- 7 Настоящая система; Руководство по органам управления
- 8 Разъемы динамиков; Панель управления; Дисплей; Усилитель
- 9 Пульт ДУ; Подготовка пульта ДУ; Как вставить батарейки; ПРЕДУПРЕЖДЕНИЕ
- 10 Установка; Пример установки; Установка и сборка тумбы; од
- 11 Как поднять тумбу
- 12 Установка верхней стеклянной панели; Установка полки
- 13 Установка телевизора; другой аппаратуры
- 14 Зафиксируйте телевизор на тумбе, чтобы не дать ему упасть.; Установите упоры роликов (входят
- 15 Установка стеклянной дверцы
- 16 TV; Подключение домашнего кинотеатра
- 17 Выполните подключение или в варианте
- 18 Подключение к аппаратуре с цифровым разъемом
- 19 Подключение к видеомагнитофону; Видеомагнитофон
- 20 Кабельная приставка или; Другие подключения
- 21 Подключение аппарата DVD рекордер + видеомагнитофон; Подключение аппаратуры с разъемом DVD/VCR.
- 22 Подключение питания от сети переменного тока
- 23 Проверка звучания динамиков; Вы можете проверить звучание динамиков при; Регулировка звучания динамиков
- 24 Действия в панели управления; Начните воспроизведение; Просмотр кинофильмов и прослушивание музыки; Нажмите
- 25 Для включения аппарата; После воспроизведения убавьте громкость звука и выключите.; Для выбора источника; Нажмите одну из этих; Начните воспроизведение на другой аппаратуре.; или; выключена
- 26 Dolby Virtual Speaker (виртуальный динамик); Dolby Pro Logic; Звуковое поле
- 27 Для отмены режима SFC; ΙΙ
- 29 Функции и настройки
- 30 Регулировка
- 31 Переключение
- 33 Сброс; Настройка
- 34 Если срабатывает другая аппаратура производства Panasonic
- 35 Сообщения об ошибках; Технические характеристики
- 36 Поиск и устранение неполадок
- 37 MI
- 38 Уход; Значения терминов












