Домашние кинотеатры LG LH-T2020 - инструкция пользователя по применению, эксплуатации и установке на русском языке. Мы надеемся, она поможет вам решить возникшие у вас вопросы при эксплуатации техники.
Если остались вопросы, задайте их в комментариях после инструкции.
"Загружаем инструкцию", означает, что нужно подождать пока файл загрузится и можно будет его читать онлайн. Некоторые инструкции очень большие и время их появления зависит от вашей скорости интернета.

8
èÓ‰Íβ˜ÂÌËÂ Í ‰Û„ÓÏÛ
Ó·ÓÛ‰Ó‚‡Ì˲
èÓ‰Íβ˜ËÚ ÔÓÚ USB (USB-Ô‡ÏflÚ¸, MP3-ÔΠËÎË
‰Û„Ó ÛÒÚÓÈÒÚ‚Ó) Í ÔÓÚÛ USB ̇ Ô‰ÌÂÈ Ô‡ÌÂÎË
ÛÒÚÓÈÒÚ‚‡.
óÚÓ·˚ ÓÚÍβ˜ËÚ¸ ÔÓÚ USB ÓÚ Ô·
1. Ç˚·ÂËÚ ‰Û„ÓÈ ÙÛÌ͈ËÓ̇θÌ˚È ÂÊËÏ ËÎË
̇ÊÏËÚ ‰‚‡Ê‰˚ ÍÌÓÔÍÛ STOP (
x
).
2. éÚÍβ˜ËÚ¸ ÔÓÚ USB ÓÚ Ô·.
èËϘ‡ÌËfl:
ç ÓÚÒÓ‰ËÌflÈÚ USB-ÌÓÒËÚÂθ ‚Ó ‚ÂÏfl ‡·ÓÚ˚
ÛÒÚÓÈÒÚ‚‡.
åÓ„ÛÚ ‚ÓÒÔÓËÁ‚Ó‰ËÚ¸Òfl ‡Û‰ËÓÙ‡ÈÎ˚ (MP3/WMA),
Ù‡ÈÎ˚ ËÁÓ·‡ÊÂÌËfl (JPEG) Ë ‚ˉÂÓÙ‡ÈÎ˚.
чÌÌÓ ÛÒÚÓÈÒÚ‚Ó Ì ËÒÔÓθÁÛÂÚ USB HUB.
ä‡Ú˚ Ô‡ÏflÚË, ÂÍÓÏẨÛÂÏ˚ ‰Îfl ËÒÔÓθÁÓ‚‡ÌËfl:
Compact Flash Card (CFC), Micro Drive (MD), Smart
Media Card (SMC), Memory Stick (MS), Secure Digital
Card (SD), Multi Media Card (MMC), Memory Stick
Pro (MS-Pro).
- àÁ‰ÂÎË ÒÓ‚ÏÂÒÚËÏÓ Ò: Ù‡ÈÎÓ‚ÓÈ ÒËÒÚÂÏÓÈ FAT 16, 32.
- àÒÔÓθÁÛÈÚ ÚÓθÍÓ ÂÍÓÏẨӂ‡ÌÌ˚ ͇Ú˚
Ô‡ÏflÚË.
ç ÔÓ‰‰ÂÊË‚‡ÂÚÒfl ÒÓ‚ÏÂÒÚ̇fl ‡·ÓÚ‡ Ò
ÛÒÚÓÈÒÚ‚‡ÏË, ‰Îfl ÍÓÚÓ˚ı Ú·ÛÂÚÒfl ÛÒÚ‡Ìӂ͇
‰ÓÔÓÎÌËÚÂθÌÓÈ ÔÓ„‡ÏÏ˚ ÔË ÔÓ‰Íβ˜ÂÌËË ˝ÚÓ„Ó
ÛÒÚÓÈÒÚ‚‡ Í ÍÓÏÔ¸˛ÚÂÛ.
ÑÎfl Ó·ÂÒÔ˜ÂÌËfl ÌÓχθÌÓ„Ó ÙÛÌ͈ËÓÌËÓ‚‡ÌËfl
HDD-̇ÍÓÔËÚÂÎfl ˜ÂÂÁ ËÌÚÂÙÂÈÒ USB ۷‰ËÚÂÒ¸,
˜ÚÓ ‚˚ ÔÓ‰Íβ˜ËÎË ‰ÓÔÓÎÌËÚÂθÌ˚È ¯ÌÛ ÔËÚ‡ÌËfl.
ç‡ ‰ËÒÍ ÏÓÊÂÚ ·˚Ú¸ Ì ·ÓΠ˜ÂÚ˚Âı ÓÒÌÓ‚Ì˚ı
‡Á‰ÂÎÓ‚. ÖÒÎË ‡Á‰ÂÎÓ‚ ·Óθ¯Â, ÛÒÚÓÈÒÚ‚Ó ÌÂ
ÔÓ‰‰ÂÊË‚‡ÂÚ ‰ËÒÍ.
ÖÒÎË ‰ËÒÍ USB-̇ÍÓÔËÚÂθ ÒÓ‰ÂÊËÚ ‰‚ ËÎË ·ÓÎÂÂ
Ô‡ÔÓÍ, ÓÌË ·Û‰ÛÚ ÓÚÓ·‡Ê‡Ú¸Òfl ̇ ˝Í‡ÌÂ. ÖÒÎË ‚˚
ıÓÚËÚ ‚ÂÌÛÚ¸Òfl Í Ô‰˚‰Û˘ÂÏÛ ÏÂÌ˛ ÔÓÒΠÚÓ„Ó,
Í‡Í ‚˚·‡ÎË Ô‡ÔÍÛ, ̇ÊÏËÚ ÍÌÓÔÍÛ RETURN.
ìÒÚÓÈÒÚ‚Ó Ì ÔÓ‰‰ÂÊË‚‡ÂÚ ˆËÙÓ‚Û˛ ͇ÏÂÛ Ë
ÏÓ·ËθÌ˚È ÚÂÎÂÙÓÌ.
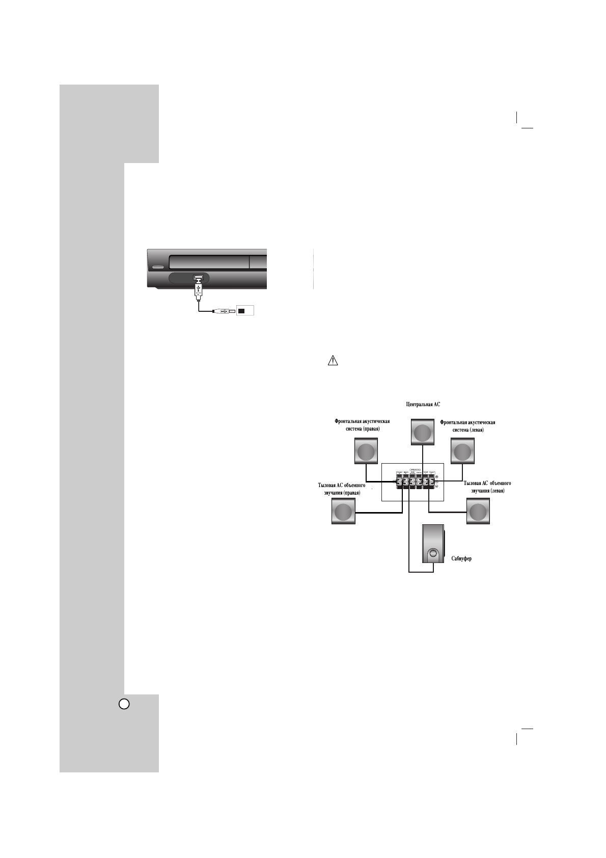
èÓ‰ÒÓ‰ËÌÂÌË ‡ÍÛÒÚ˘ÂÒÍÓÈ
ÒËÒÚÂÏ˚
èÓ‰Íβ˜ËÚ ‡ÍÛÒÚ˘ÂÒÍË ÒËÒÚÂÏ˚ ÔË ÔÓÏÓ˘Ë
‚ıÓ‰fl˘Ëı ‚ ÍÓÏÔÎÂÍÚ ¯ÌÛÓ‚, ÔÓ‰Ó·‡‚ ÔÓ‚Ó‰‡ ÔÓ ˆ‚ÂÚÛ
Á‡ÊËÏÌ˚ı ÍÎÂÏÏ. ÑÎfl ÔÓÎÛ˜ÂÌËfl ̇ËÎÛ˜¯Â„Ó Á‚Û˜‡ÌËfl
̇ÒÚÓÈÚ ԇ‡ÏÂÚ˚ ‡ÍÛÒÚ˘ÂÒÍËı ÒËÒÚÂÏ (‡ÒÒÚÓflÌËÂ,
ÛÓ‚Â̸ Ë Ú.‰.)
èËϘ‡ÌËfl:
ì·Â‰ËÚÂÒ¸ ‚ ÒÓÓÚ‚ÂÚÒÚ‚ËË Á̇ÍÓ‚ ÔÓÎflÌÓÒÚË + Ë -
̇ Á‡ÊËÏÌ˚ı ÍÎÂÏχı ÔË·Ó‡ Ë Ì‡ ÍÓÏÔÓÌÂÌÚ‡ı
ÏÛÁ˚͇θÌÓ„Ó ˆÂÌÚ‡: ÔÎ˛Ò Í ÔβÒÛ, ÏËÌÛÒ Í
ÏËÌÛÒÛ. ÖÒÎË ÔÂÂÔÛÚ‡Ú¸ ÔÓ‚Ó‰‡, Á‚ÛÍ ·Û‰ÂÚ
ËÒ͇ÊÂÌ, ‡ Â„Ó ·‡Á‡ ÌÂÓÔ‰ÂÎfiÌÌÓÈ.
ÖÒÎË ‚˚ ËÒÔÓθÁÛÂÚ Äë, ̇ ÍÓÚÓ˚ı Ì Û͇Á‡Ì‡
χÍÒËχθ̇fl ÏÓ˘ÌÓÒÚ¸, ÔË·‡‚ÎflÈÚ „ÓÏÍÓÒÚ¸
ÓÒÚÓÓÊÌÓ, ˜ÚÓ·˚ Ì ÔÓ‰‡Ú¸ ̇ Äë ÒÎ˯ÍÓÏ
·Óθ¯Û˛ ÏÓ˘ÌÓÒÚ¸.
ÇÌËχÌËÂ
í˚ÎÓ‚˚ Äë Ì ËÏÂ˛Ú Ï‡„ÌËÚÌÓ„Ó ˝Í‡ÌËÓ‚‡ÌËfl.
ç ÛÒڇ̇‚ÎË‚‡ÈÚ Ú˚ÎÓ‚˚ Äë fl‰ÓÏ Ò ÚÂ΂ËÁÓÓÏ.
è‰Ìflfl Ô‡ÌÂθ DVD/CD-ÂÒ˂‡.
USB-Ô‡ÏflÚ¸, MP3-ÔΠ(ÛÒÚÓÈÒÚ‚Ó ‰Îfl
Ò˜ËÚ˚‚‡ÌËfl Í‡Ú Ùν¯-Ô‡ÏflÚË Ë Ú. ‰.)












