Страница 3 - ИЗМЕНЕНИЯ ИЛИ МОДИФИКАЦИЯ; Откидная панель
Содержание 1. ПРЕДУПРЕЖДЕНИЯ 3 Откидная панель 3 Обращение с компакт-дисками 4 2. ОРГАНЫ УПРАВЛЕНИЯ 4 3. ТЕРМИНОЛОГИЯ 5 Наименования и назначение клавиш 5 Основные операции с клавишами при подключении к аппарату дополнительного оборудования 6 Индикаторы дисплея 7 ЖК экран 7 4. СПУ (Съемная панель уп...
Страница 4 - Обращение с компакт-дисками; Обращение; Основной блок
Обращение с компакт-дисками Пользуйтесь только компакт-дисками смаркировкой вида: или Не пользуйтесь дисками нетрадиционной формы (в виде сердца, восьмигранными ит.п.). Некоторые CD, записанные на CD-R или CD-RW, не смогут воспроизводиться. Обращение • В отличие от обычных музыкальных CD, диски CD-...
Страница 5 - Наименования и назначение клавиш; Клавиша открытия
С открытой откидной панелью Отверстие для CD Наименования и назначение клавиш Примечания: 1. При чтении данного раздела сверяйтесь с рисунками раздела 2 «ОРГАНЫ УПРАВЛЕНИЯ» (см. выше). Клавиша открытия • Данная клавиша предназначена для открытия СПУ. Поворотный регулятор • Регулятор предназначен для...
Страница 6 - Отверстие для установки компакт-диска; Основные операции с клавишами при подключении к аппарату; При подключении CD/DVD; При подключении телевизора/; Клавиши прямого доступа
тавных частей PTY. • В режиме C D / M P 3 / W M A — воспроиз- ведение или пауза CD. Клавиши [ ], | ] • В режиме радио — выбор станции, в ре- жиме C D / M P 3 / W M A — выбор трека. Спомощью этих клавиш осуществляются раз-личные настройки. • При нажатии и удержании в течение 1 секунды и более — уск...
Страница 7 - Индикаторы дисплея; ЖК экран
Индикаторы дисплея Индикатор управления Выводятся названия предустановленных станций, тип программы, точное время (часы) и т.п. Индикатор режима функционирования.Выводятся названия выбранных режимов и т.п. Индикация предустановленного канала (с 1 -го по 6-й); индикация номера диска (с 1-го по 12-й) ...
Страница 9 - управления; Установка батареек; Переверните пульт дистанционного; Батарейки типа АА
Датчик сигналов дистанционного управления Диапазон углов: 30° в любом направлении Передатчик сигнала Пультдистанционного управления Установка батареек 1. Переверните пульт дистанционного управления и сдвиньте заднюю крышку внаправлении, указанном стрелкой.2. Вставьте в пульт поставляемые вместес пул...
Страница 10 - Назначение кнопок пульта дистанционного управления
Назначение кнопок пульта дистанционного управления [FUNC] [BAND] [MUTE] [ТА] [DISP] [PS/AS] [AF] [PTY] [2-ZONE] Переключение режимов: радио, DAB, CD/MP3, AUX, CD чейнджер, DVD чейнджер, телевизор Переключение диапазонов приема. Воспроизведениепервого трека. Переход к следующемупо порядку диску. Пере...
Страница 11 - Основные операции
Основные операции Примечание: данный раздел следует читать, сверяясь по рисункам раздела 2 «ОРГАНЫ УПРАВЛЕНИЯ». В Н И М А Н И Е ! Прежде, чем выключить аппарат, следует установить минимальный уровень гром- кости. Громкий з в у к при включенииспособен повлиять на Ваш слух, а такжевызвать неисправно...
Страница 12 - Настройка звука; • При установке ADF OFF:; Настройка низких частот; BASS GAIN BASS FREQ BASS; Настройка высоких частот; TREB GAIN TREB FREQ TREB; Настройка баланса левый/правый
Настройка звука Нажмите клавишу [А-М] и выберитенастраиваемый параметр. При каждомнажатии клавиши [А-М] параметры переклю- чаются в следующем порядке: • При установке ADF-1, 2, 3: "SUB-WVOL" "BALANCE" "FADER" Последний выбранный режим • При установке ADF OFF: "SUB-WVOL...
Страница 13 - Прием радиопередач; Прослушивание радиопередач; • Прямой поиск; Ручная настройка
Настройка режима MAGNA BASSEXTEND Эффект MAGNA BASS EXTEND не регулируетнизкочастотный диапазон так, как обычнаянастройка звука, а выделяет глубокие низ-кие частоты для придания звучанию дина-мики. * Исходное состояние — "OFF" («выкл.»). 1. 1. Чтобы включить эффект MAGNA BASSEXTEND, нажмите ...
Страница 14 - Автоматическая запись; Сканирование предварительных
клавишу [BAND]. Появится индикация " M A N U " , и можно приступить к ручной настройке. 2. Настройтесь на станцию. • Быстрая настройка Для настройки на станцию нажмите и удерживайте в течение 1 секунды или болееклавишу [ ] или [ ]. • Пошаговая настройка Для настройки на станцию нажимайте ...
Страница 15 - Режим REG; Функция ТА; • Чтобы включить режим ожидания ТА
приема радиовещания в AM диапазоне иприема телепередач.* Если приемник получает сигнал RDS иможет считать данные сервиса программы,на дисплее появляется индикация «PS». Функция AF (Альтернативнаячастота) Функция AF позволяет аппарату поддер-живать качество приема путем переключения на другие частоты...
Страница 16 - * Выключение режима ожидания ТА; Функция автоматической записи; • Включение режима ожидания PTY; Поиск PTY
INFO" (дорожная информация), а затем — название программы. Если во время приема дорожного объявления Вы нажмете клави- шу [ТА], то оно прерывается, и приемниквозвращается в режим ожидания ТА. * Выключение режима ожидания ТА Если Вы нажмете клавишу [ТА] при свечениина дисплее индикации "ТР...
Страница 17 - Экстренные сообщения; Выключение приема экстренного; Переключение языка названий PTY; «ENGLISH»; и PTY
Выбрать можно один из 29 типов. Тип программы (PTY) Название NEWS AFFAIRS INFOSPORTEDUCATEDRAMACULTURESCIENCE VARIEDPOP M ROCK MEASY MCLASSICSOTHER M WEATHER FINANCECHILDRENSOCIALRELIGIONPHONE IN TRAVEL LEISURE JAZZCOUNTRY NATION M OLDIES FOLK MDOCUMENT Содержание Новости Текущие событияИнформацияС...
Страница 18 - Чтобы отключить DRM (цифровую; Мультисессионный режим; Индикация при выборе CD трека:
(Digital Rights Management), звука не будет. "Логотипы Windows Media™ u Windows® являются зарегистрированными товарными знаками корпорации Microsoft в США и/или в других странах. • Чтобы отключить DRM (цифровую систему защиты авторских прав): 1. При использовании Windows Media Player 8 откройт...
Страница 19 - Режим экстренного извлечения; «EJECT»; Загрузка CD; В Н И М А Н И Е; Пауза воспроизведения; Просмотр заголовков CD
1. Возможно воспроизведение следующих типов записей: Совместная запись CD и MP3/WMA треков Только CD треки Только MP3/WMA треки CD Воспроизведение CD Воспроизведение CD Воспроизведение MP3/WMA MP3/WMA Воспроизведение MP3/WMA Воспроизведение CD Воспроизведение MP3/WMA 2. После выполнения настройки из...
Страница 20 - Выбор трека; Ускоренное продвижение; В прямом направлении; Выбор каталога
чается в следующем порядке: • Диск CD-text Заголовок пользователя (диск) (Нет) Заголовок CD-text (диск) Исполнитель Исполнитель Заголовок CD-text (трек) Заголовок CD-text (трек) Заголовок CD-text (диск) Заголовок пользователя (диск) (Нет) Каталог Файл Файл Тэг альбома Тэг альбома Тэг исполнителя Тэг...
Страница 21 - Повтор воспроизведения
«TRK SCAN» (или, в случае поиска трека в формате M P 3 / W M A , — « -SCAN»), и приблизительно через 2 секунды начнетсявоспроизведение со сканированием.* Воспроизведение начинается со следу-ющего за воспроизводимым в данныймомент трека.2. Чтобы остановить воспроизведение сосканированием, нажмите...
Страница 22 - Прослушивание различных источников музыки разными; «Включение прерывания; Включение/выключение режима
создания путем считывания записанной на диске информации списка воспроизведения (плей-листа). 1. Нажмите и в течение не менее чем 1 секунды удерживайте клавишу [PLAY LIST],чтобы перейти в режим списка воспроиз-ведения.* Воспроизведение списка возможно только,если на CD-R/RW присутствуют файлы срасши...
Страница 23 - Общие для всех режимов операции
«SUB» (дополнительная зона). При каждом нажатии на клавишу происходит смена режима — «MAIN ZONE» на «SUB ZONE» или наоборот. При этом на дисплее сменяется индикация («MAIN» или «SUB»),показывая, какая зона готова к управлению.2. С помощью клавиши [FNC] выберитеисточник сигнала для управляемой зон...
Страница 24 - « RANDOM; ввод; MSG INPUT
« RANDOM » (в случайном порядке). 5. Нажмите клавишу [ ], чтобы под-твердить выбор.6. Нажмите клавишу [Т], чтобы вернуться впредыдущий режим. ввод приветствия Можно ввести приветствие длиной до 30 знаков и выводить его на дисплей при любомрежиме работы.* Исходное состояние — "WELCOME TO CLARI...
Страница 25 - «ILLM»; Настройка сабвуфера; Настройка фильтра нижних частот; Режим внешнего входа AUX
часовой стрелке («AUTO») или против нее ( «ILLM» ), 4. Нажмите клавишу [Т] для возврата в предыдущий режим. Регулировка контрастностидисплея Можно настроить контрастность дисплея с учетом угла его расположения.* Исходное состояние — "8". 1. Нажмите и не менее 1 секунды удержи- вайте клавиш...
Страница 26 - • MUTE; Настройка подсветки клавиш
Переключение внешнийисточник/телефон К аппарату можно подключить как внешнийисточник звука или музыки, так и телефон,и слушать звук с помощью громкоговори- телей. При подключении телефона или внешнего устройства можно выбрать один из этихисточников.* Исходное состояние — "AUX" (внешнееустрой...
Страница 27 - Настройка автоматической; Ввод заголовков
[COLOR]. При каждом нажатии клавиши тип сменяется в следующем порядке: Переменный (COLOR SCAN) Индиго(Indigo Blue) Светло-голубой (Surf Blue) Шелковисто-белый (Silky White) Морской волны (Aqua Green) Светло-Зеленый (Fresh Green) Зеленый (Leaf Green) Лунно-желтый (Moon Yellow) Янтарный (Warm Amber) ...
Страница 28 - Стирание заголовков; Управление CD чейнджером; • Для моделей CDC655z и
2. Выберите CD в чейнджере или включитеТВ канал, для которых Вы хотите записатьзаголовок, и запустите воспроизведение.3. С помощью клавиши [D] переключите дисплей на главный вид.4. Нажмите клавишу [Т]. 5. Курсор перемещается с помощью клавиш [ ]или [ ]. 6. С помощью клавиши [D] выберите типзнаков. П...
Страница 29 - Прокрутка заголовка; Выбор CD; Воспроизведение со; Воспроизведение диска с
Прокрутка заголовка Установите автоматическую прокрутку "SCROLL" в положение "ON" («вкл.») или "OFF" («выкл.»). (Исходное состояние —"ON" («вкл.»)). См. подраздел «Настройка способа вывода заголовков» в разделе «Общие для всех режимов операции». • При выборе «ON»...
Страница 30 - Управление телевизором; Режимы ТВ тюнера; настройтесь на нужный канал.; Настройка; Поисковая настройка; Пошаговая настройка; Для настройки на канал нажимайте; Запись в память вручную
ности. Режим выполняется до его отмены.1. Чтобы включить воспроизведение вслучайном порядке, нажмите клавишу[RDM]. На дисплее появится индикация«RDM». 2. Чтобы остановить воспроизведение вслучайном порядке, нажмите клавишу [RDM]еще раз. Индикация «RDM» на дисплее гаснет,и возобновляется обычное восп...
Страница 32 - Режим альтернативной; Переключение AF между RDS И DAB
* Если в течение 7 секунд ничего непредпринимается, ручная настройкапрекращается, а дисплей возвращается впредыдущее состояние. Переключение программ 1. С помощью клавиши [FNC] настройтесь на станцию DAB.2. Переключайте программы с помощьюклавиш [ ] или [ ] . Примечание: В зависимости от станции наз...
Страница 33 - Настройка громкости ТА,
• Включение режима ожидания INFO Если нажать и в течение 1 секунды илибольше у д е р ж и в а т ь клавишу [ТА], на дисплее появится индикация "INFO", a приемник перейдет в режим ожидания INFO.Если начинается прием выбраннойинформации, объявление появляется на дисплее. Если нажать и в течен...
Страница 38 - Радиоприемник; FM
Радиоприемник Система настройки: тюнер с PLLсинтезатором.Принимаемые частоты: FM : от 87,5 до 108 МГц (шаг 0,05 МГц) MW : от 531 до 1602 к Гц (шаг 9 кГц) LW : от 153 до 279 кГц (шаг 3 кГц) CD проигрыватель Система воспроизведения: системазвуковых компакт-дисков Digital Audio Диапазон частот : от ...
Страница 39 - clarion; Руководство; Меры предосторожности при
clarion Руководство по установке и подключению СОДЕРЖАНИЕ 1. ПРЕЖДЕ, ЧЕМ ПРИСТУПИТЬ К УСТАНОВКЕ 39 2. УСТАНОВКА ОСНОВНОГО БЛОКА 393. ПОРЯДОК УСТАНОВКИ 404. СНЯТИЕ ОСНОВНОГО БЛОКА 425. МЕРЫ ПРЕДОСТОРОЖНОСТИ ПРИ ПОДКЛЮЧЕНИИ 436. ПОДКЛЮЧЕНИЕ 447. ПРИМЕРЫ ПОСТРОЕНИЯ СИСТЕМ 46 1. ПРЕЖДЕ, ЧЕМ ПРИСТУПИТЬ К...
Страница 40 - • Размеры отверстия консоли
3. ПОРЯДОК УСТАНОВКИ • Размеры отверстия консоли Верх Внешнийщиток (вид сбоку) Направление установки Рис. 6 Низ Специальный винт (из. комплекта принадлежностей) 1. Поместите универсальный установочный кронштейн на приборную панель и спомощью отвертки отогните все фиксаторына кронштейне, а затем зак...
Страница 41 - • Меры предосторожности; ВНИМАНИЕ
ВНИМАНИЕ • Меры предосторожности Если основной блок устанавливается без универсального монтажного кронштейна,снимите фиксатор, выполнив следующую процедуру: 1. Отвинтите винты от основного блока (См. рис. 7). Пример 1 2.Снимите зажим с основного блока (См.рис. 8).2. Вставьте снятые винты в в основно...
Страница 42 - Примечание 2; СНЯТИЕ ОСНОВНОГО БЛОКА
4 шестигранных винта * (М5х8) Установочный кронштейн* (Пара — для левой и правойсторон) Основнойблок Отсек Примечание 2 Центральная панель(См. примечание!) 4 шестигранных винта * (М5х8) Рис. 13 *: Винты с этим значком установлены на блоке. *: Детали и винты с этим значком поставляются с магнитолой, ...
Страница 43 - МЕРЫ ПРЕДОСТОРОЖНОСТИ ПРИ ПОДКЛЮЧЕНИИ; Для автомобилей VW и Audi
5. МЕРЫ ПРЕДОСТОРОЖНОСТИ ПРИ ПОДКЛЮЧЕНИИ 1. Прежде, чем приступить к подключению,выключите аппарат. 2. Соблюдайте особое внимание припрокладке проводов. Не прокладывайте ихрядом с двигателем, нагревательнымитрубами и т.п. При перегреве провода могутиспортиться.3. Если перегорает предохранитель,прове...
Страница 44 - • Подсоединение разъема отключения звука от телефона PHONE MUTE; Поставляемый с
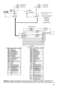
• Ни в коем случае не допускайтеконтакта клемм и металлическихчастей автомобиля. Изолента Дистанционное включение Рис. 18 Изоли-руйтеклемму • Подсоединение разъема отключения звука от телефона PHONE MUTE (DXZ648RMP / DXZ548RMP / DXZ448RMP)Поставляемый с аппаратом провод нужно подключить к определен...
Страница 46 - • Подсоединение провода импульса скорости; ПРИМЕРЫ ПОСТРОЕНИЯ СИСТЕМ; должен иметь в длину более 20 м.
• Подсоединение провода импульса скорости (DXZ948RMP / DXZ848RMP / DXZ748RMP) 1. Если в разъеме ISO со стороны автомобиля задействован контакт импульса скорости (клемма (А-1) разъема ISO), используйте разъем в этом виде. 2. Во всех случаях, отличных от п. 1, удалите провод, идущий от клеммы (в точк...